Добавить в корзинуПозвонить
Найти в Дзене

Психология интимных и романтических отношений: любовь, привязанность, взаимодействие

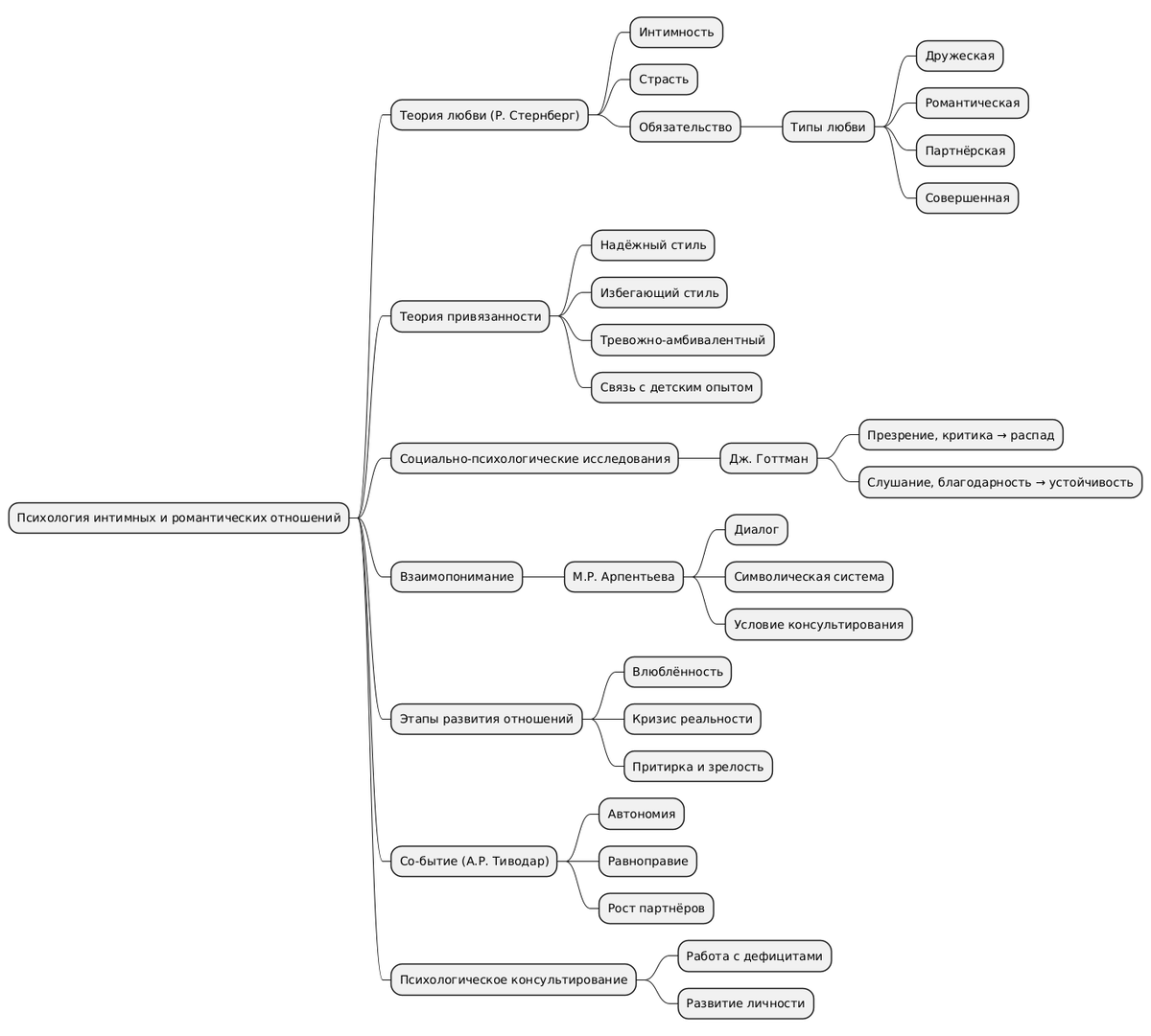
Психология интимных и романтических отношений: любовь, привязанность, взаимодействие Интимные (романтические) отношения – особая форма межличностных отношений, характеризующаяся высокой эмоциональной включённостью, взаимной привязанностью партнеров, часто – сексуальной близостью, а также долговременными обязательствами (в зрелых формах отношений). Психология таких отношений исследуется в рамках нескольких направлений: теория любви, теория привязанности, социально-психологические исследования партнерского взаимодействия и др. Одной из наиболее известных является трёхкомпонентная теория любви Р. Стернберга, которая утверждает, что любовь складывается из трёх основных компонентов: интимности, страсти и обязательства. Интимность(близость) – чувство эмоциональной близости, привязанности, «родства душ», доверие между партнерами. Страсть– романтическое и сексуальное влечение, физическая притяженность, сильные эмоции. Обязательство – решение быть с партнером и ответственность за поддержание от

Психология интимных и романтических отношений: любовь, привязанность, взаимодействие

Интимные (романтические) отношения – особая форма межличностных отношений, характеризующаяся высокой эмоциональной включённостью, взаимной привязанностью партнеров, часто – сексуальной близостью, а также долговременными обязательствами (в зрелых формах отношений). Психология таких отношений исследуется в рамках нескольких направлений: теория любви, теория привязанности, социально-психологические исследования партнерского взаимодействия и др.

-2

Одной из наиболее известных является трёхкомпонентная теория любви Р. Стернберга, которая утверждает, что любовь складывается из трёх основных компонентов: интимности, страсти и обязательства. Интимность(близость) – чувство эмоциональной близости, привязанности, «родства душ», доверие между партнерами. Страсть– романтическое и сексуальное влечение, физическая притяженность, сильные эмоции. Обязательство – решение быть с партнером и ответственность за поддержание отношений, долгосрочная приверженность. В зависимости от сочетания этих компонентов Стернберг выделил различные типы любви: дружеская любовь (только интимность), безрассудная любовь (страсть + обязательство без глубокой близости), романтическая любовь (интимность + страсть без обязательств), партнёрская любовь (интимность + обязательство без сильной страсти) и идеальный вариант – «совершенная любовь» (интимность + страсть + обязательство одновременно). Согласно этой теории, со временем пропорции компонентов могут меняться: например, страсть обычно максимальна на ранних этапах влюблённости, а затем несколько снижается, тогда как интимность и чувство долговременного союза растут. Для устойчивости отношений, по Стернбергу, важен баланс всех трёх аспектов. Те пары, которые сумели развить не только страсть, но и глубокую дружбу и взаимную ответственность, достигают наиболее зрелой формы любви.

Другой значимый теоретический подход – теория привязанности во взрослых отношениях (основанная на работах Дж. Боулби, К. Хазан, Ф. Шейвер). Было показано, что стиль привязанности, сформированный в детстве (надежный, тревожно-избегающий, тревожно-амбивалентный), имеет продолжение в романтических отношениях взрослого. Например, надежно привязанныелюди легче идут на эмоциональную близость, доверяют партнёру, у них более стабильные союзы. Избегающий стильпроявляется в трудности доверия, страхе близости, чрезмерной потребности в независимости – такие люди могут избегать глубоких отношений либо держать партнёра на расстоянии, что ведёт к неполному удовлетворению обоих. Тревожно-амбивалентные личности, напротив, склонны к слиянию, сверхзависимости, ревности, они боятся быть брошенными, часто демонстрируют эмоциональную неустойчивость. Очевидно, что зрелая личность – чаще всего с надёжным типом привязанности, или способная осознать и скорректировать свои небезопасные модели. В психологическом консультировании пар теория привязанности активно применяется: клиентам помогает понять свои базовые страхи (боязнь отвержения или поглощения) и научиться новым паттернам взаимодействия.

Социально-психологические исследования выявляют важные факторы успешных отношений: общие ценности и установки партнеров, умение общаться и разрешать конфликты, эмоциональная поддержка, уважение границ личности и др. Так, Дж. Готтман в многолетних лонгитюдных наблюдениях выделил поведенческие маркеры дисфункциональных браков – например, выраженное презрение, постоянная критика, эмоциональное отстранение – и, напротив, характеристики благополучных пар – умение слушать друг друга, говорить «Я»-высказываниями, выражать благодарность, останавливать эскалацию ссоры юмором или лаской. Все эти навыки тесно связаны с личностными качествами: эмоционально зрелый человек способен контролировать вспышки гнева, идти на компромисс, проявлять эмпатию к партнеру.

Особое значение имеет феномен взаимопонимания в близких отношениях. В романтической паре взаимопонимание отражается в том, насколько партнеры могут глубоко знать и принимать внутренний мир друг друга – потребности, мотивы, переживания. М.Р. Арпентьева рассматривает взаимопонимание как сложную развивающуюся систему, основанную на диалоге, синергии и параллельных изменениях обоих субъектов. Она подчёркивает, что взаимопонимание выступает сущностным феноменом любых помогающих взаимодействий, в том числе семейного консультирования, и условием продуктивного совместного бытия людей. По сути, в контексте пары это означает наличие общей «языковой» системы – своих значимых символов, смыслов – и способности открыто обмениваться переживаниями. Недостаток взаимопонимания (например, когда партнеры не умеют слышать друг друга, проецируют свои ожидания, не уважают чужую позицию) ведет к нарастанию конфликтов и отчуждению. Потому развитие взаимопонимания – ключевая цель психологической помощи парам.

На ранних этапах отношений (стадия влюбленности) большую роль играет идеализация партнёра и эмоциональная эйфория. Однако по мере перехода к более стабильной любви эта «вуаль» спадает – партнеры сталкиваются с реальностью черт друг друга. Наступает кризис притирки, требующий личностной зрелости от обоих: терпения, гибкости, умения принять недостатки другого без утраты уважения. Если люди вошли в отношения незрелыми (например, ожидая, что партнер решит все их внутренние проблемы), то столкновение с реальностью приводит к разочарованию, обвинениям («ты изменился»), или поиску новых увлечений на стороне в надежде вернуть чувство новизны. Зрелый же подход – это понять, что любовь трансформируется, но может стать глубже; что нужно работать над отношениями и над собой.

Важным компонентом зрелых отношений является баланс близости и автономии. Каждому человеку нужны и общение, и личное пространство. В гармоничных парах партнёры ощущают себя командой, со-бытиеих наполнено разделёнными ценностями, совместными планами, взаимной поддержкой. А.Р. Тиводар вводит понятие «со-бытие семейной пары», означающее особое пространство совместного бытия, где оба партнера признают друг в друге равноправных субъектов с равными правами на уникальность, автономность и самоактуализацию. Она отмечает, что со-бытие возникает, когда каждый супруг осознаёт стремления другого как столь же законные, как свои собственные, – тогда в их жизни появляется общее пространство для роста обоих. Это, по сути, описание зрелой семьи, где соблюдается баланс «мы» и «я». Если же нарушается автономия (например, один доминирует, подавляя личность другого) либо, наоборот, отсутствует настоящая близость (каждый живет сам по себе), то страдает и личностное развитие, и удовлетворенность отношениями.

Итак, качество интимных отношений напрямую связано с личностными свойствами партнёров. Любовь – не только чувство, но и навык двоих людей, определяемый их эмоциональной компетентностью, готовностью к ответственности, степенью зрелости. Уровень доверия, взаимопонимания, удовлетворённости союзом – своего рода индикатор, показывающий, насколько партнеры зрелы психологически. Взрослые, зрелые личности скорее построят партнёрство (союз равных), тогда как незрелые могут погружаться в симбиотические или деструктивныеотношения (зависимость, созависимость, борьба за власть, инфантильные союзы типа «родитель – дитя» и пр.).

Понимание этих закономерностей важно для построения эффективной консультативной методики. Психолог, работающий с проблемами в отношениях, должен видеть за конфликтами или неудовлетворённостью, как правило, определённые дефициты личности(неумение управлять эмоциями, незрелые представления о любви, страхи и комплексы). Значит, помощь должна включать не только решение ситуативных проблем пары, но и развитие личности каждого партнёра – переход на новый уровень зрелости, позволяющий по-иному выстраивать любовь. Данное положение лежит в основе нашего интегративного подхода: мы исходим из того, что улучшение отношений достигается через личностный рост партнеров, и наоборот – личностный рост проявляется и закрепляется через новые модели отношений.