Найти в Дзене
Записки Айтишника

Что такое супергетеродин — простыми словами

Супергетеродинный радиоприемник представляет собой сложное электронное устройство, в котором используется принцип преобразования частоты принимаемого сигнала. Эта технология была разработана в начале XX века и до сих пор остается основой современной радиоприемной аппаратуры. В отличие от приемников прямого усиления, супергетеродинная схема обеспечивает более высокие показатели чувствительности и избирательности. Ключевая особенность работы супергетеродина заключается в двойном преобразовании частоты. Сначала высокочастотный сигнал от антенны смешивается с колебаниями внутреннего генератора (гетеродина), после чего полученный сигнал промежуточной частоты подвергается усилению и обработке. Такой подход позволяет значительно улучшить качество приема по сравнению с традиционными схемами. Процесс преобразования осуществляется в специальном узле - смесителе. На его входы поступают два сигнала: от входного тракта приемника и от гетеродина. В результате нелинейного взаимодействия этих сигнало
Оглавление

Супергетеродинный радиоприемник представляет собой сложное электронное устройство, в котором используется принцип преобразования частоты принимаемого сигнала. Эта технология была разработана в начале XX века и до сих пор остается основой современной радиоприемной аппаратуры. В отличие от приемников прямого усиления, супергетеродинная схема обеспечивает более высокие показатели чувствительности и избирательности.

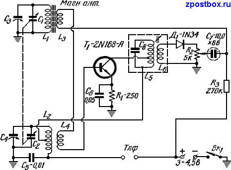
Простой супергетеродин.
Простой супергетеродин.

Основы функционирования супергетеродина

Ключевая особенность работы супергетеродина заключается в двойном преобразовании частоты. Сначала высокочастотный сигнал от антенны смешивается с колебаниями внутреннего генератора (гетеродина), после чего полученный сигнал промежуточной частоты подвергается усилению и обработке. Такой подход позволяет значительно улучшить качество приема по сравнению с традиционными схемами.

Процесс преобразования осуществляется в специальном узле - смесителе. На его входы поступают два сигнала: от входного тракта приемника и от гетеродина. В результате нелинейного взаимодействия этих сигналов образуются новые частотные компоненты, среди которых наибольший интерес представляет разностная частота. Именно она и становится промежуточной частотой, которая в дальнейшем обрабатывается усилительными каскадами.

С
С

Конструктивные элементы приемника

Современный супергетеродинный приемник включает несколько функциональных блоков. Начальный каскад состоит из антенной системы, входного фильтра и предусилителя. Эти компоненты выполняют первичную обработку сигнала и обеспечивают предварительную фильтрацию.

Сердцем приемника является преобразовательный каскад, объединяющий функции смесителя и гетеродина. В современных устройствах эти элементы часто интегрированы в единый модуль. Гетеродин генерирует стабильные колебания, частота которых строго синхронизирована с настройкой приемника.

После преобразования сигнал поступает в усилитель промежуточной частоты - ключевой узел, определяющий основные характеристики приемника. Именно здесь происходит основное усиление сигнала и его фильтрация. Использование фиксированной промежуточной частоты позволяет применять высокоэффективные фильтрующие устройства.

Завершающими элементами тракта являются детектор, преобразующий радиосигнал в полезную информацию, и усилитель низкой частоты с выходным устройством. Многие модели оснащаются системами автоматического регулирования уровня сигнала.

Преимущества супергетеродинной архитектуры

Главным достоинством такой схемы является возможность достижения исключительных параметров усиления. Работа на фиксированной промежуточной частоте позволяет создавать стабильные усилительные каскады с высоким коэффициентом усиления.

Еще одним важным преимуществом является высокая селективность. Постоянство промежуточной частоты дает возможность использовать узкополосные фильтры с отличными характеристиками. В профессиональной аппаратуре применяются кварцевые и электромеханические фильтры, обеспечивающие исключительную избирательность.

Универсальность - еще одно ценное качество супергетеродинов. Такие приемники способны работать с различными видами модуляции, что делает их пригодными для самых разных применений - от радиовещания до специальных систем связи.

Технические ограничения и проблемы

Несмотря на многочисленные преимущества, супергетеродинная схема имеет определенные технические ограничения. Наиболее серьезной проблемой является возможность приема так называемых зеркальных частот. Это явление возникает, когда два разных входных сигнала при смешении с гетеродином дают одинаковую разностную частоту.

Для борьбы с этим эффектом применяют сложные входные фильтры и специальные схемные решения. В профессиональной аппаратуре часто используют метод двойного преобразования частоты, который значительно снижает влияние этого негативного фактора.

Другой проблемой может стать проникновение сигналов с частотой, равной промежуточной. Такие помехи требуют применения дополнительных фильтрующих устройств и тщательного экранирования цепей.

Разновидности конструктивных решений

Современная радиотехника предлагает различные варианты супергетеродинных схем. В бытовой аппаратуре чаще всего применяют однократное преобразование с типовыми значениями промежуточных частот. В профессиональном оборудовании используют более сложные схемы с двойным или даже тройным преобразованием.

В специализированных системах (например, радиолокационных) применяют особые подходы к выбору промежуточных частот и конструкции гетеродинов. Здесь особое внимание уделяется стабильности параметров и точности настройки.