Добавить в корзинуПозвонить
Найти в Дзене
Нижегородский Мечтатель

Династия графов Эно: загадочная дама Рихильда

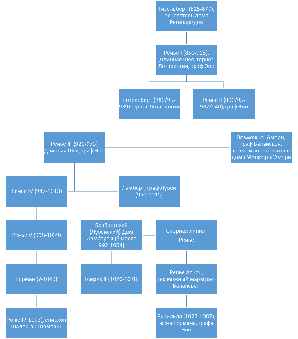
Старшая ветвь Регинаридов, как будто удачно вышла в следующее поколение, впрочем, как и младшая, называемая Лувенским домом. «Как будто», потому как тут опять пошла несуразица. Неизвестно, когда у Матильды и Ренье родился сын, которого назвали Герман, но наследовал он своему отцу в 1039 году, уже совершеннолетним. Строго говоря, уже поздние историки стали причислять Германа к Регинаридам, то есть, сочли сыном Ренье и Матильды. А до этого, на основе данных средневековых хронистов, Германа полагали сыном какого-то неизвестного тюрингского графа. Проблема здесь в его жене Рихильде (1027-1087) – в хрониках эта дама названа «дочерью» Ренье V, графа Эно. Таким образом, первоначально Рихильду считали единственным ребенком Ренье V и, следовательно, его жены, Матильды Верденской. В этом случае, дальнейшие события, вроде бы логично закольцовывались. То есть, единственную законную наследницу Ренье выдали замуж за какого-то Германа, неизвестно откуда взявшегося (ну, не его первого не смогли иденти

Старшая ветвь Регинаридов, как будто удачно вышла в следующее поколение, впрочем, как и младшая, называемая Лувенским домом. «Как будто», потому как тут опять пошла несуразица. Неизвестно, когда у Матильды и Ренье родился сын, которого назвали Герман, но наследовал он своему отцу в 1039 году, уже совершеннолетним. Строго говоря, уже поздние историки стали причислять Германа к Регинаридам, то есть, сочли сыном Ренье и Матильды. А до этого, на основе данных средневековых хронистов, Германа полагали сыном какого-то неизвестного тюрингского графа. Проблема здесь в его жене Рихильде (1027-1087) – в хрониках эта дама названа «дочерью» Ренье V, графа Эно.

Таким образом, первоначально Рихильду считали единственным ребенком Ренье V и, следовательно, его жены, Матильды Верденской. В этом случае, дальнейшие события, вроде бы логично закольцовывались. То есть, единственную законную наследницу Ренье выдали замуж за какого-то Германа, неизвестно откуда взявшегося (ну, не его первого не смогли идентифицировать) и уже он, по праву жены объединил графство Монс и маркграфство Валансьен, которое удалось отбить у Бодуэна V Благочестивого, графа Фландрии в 1045 или 1049 году.

Старый ггерб Эно
Старый ггерб Эно

Но бельгийский ученый Леон Вандеркиндер (1842-1906) на основе некоторых нестыковок доказал (насколько я понимаю, теперь его версия является основной), что всё наоборот. Неведомый Герман – вовсе не зять, а сын Ренье V и, стало быть, Матильды. А Рихильда – падчерица Ренье, которую он и выдал замуж за своего сына, вот такое ловкое объяснение термина «дочь», ведь и падчерицу можно так записать. Путаница случилась еще и потому, что настоящего отца Рихильды тоже звали Ренье.

Не сразу заметил одну очевидную нестыковку. Ренье V умер в 1039 году, датой женитьбы Германа на Ричильде считается 1040, допустим, Ренье оставил такое предсмертное повеление. Но Матильда Верденская, жена Ренье V умерла после 1039 года. Как же Ренье успел обзавестись падчерицей? Для этого он должен был развестись с Матильдой, но об этом точно нигде нет ни слова. Развестись и жениться на женщине, которая была вдовой какого-то другого Ренье…

-2

Хм, только вот кем он был, этот «другой»? Предполагается, что это некий Ренье де Аснон, который также возможно был маркграфом Валансьена в 1045-49 годах, с которым тоже ничего толком не понятно, может, был он маркграфом, а может, и нет. То есть, на год смерти графа Ренье он был еще жив? Со своей женой (матерью Рихильды) он тоже развелся? Иначе его дочь никак не могла стать падчерицей другого сеньора. И такой двойной развод не вошел ни в одну хронику? И похоронены Матильда и Ренье в одном склепе, как и полагается супругам.

Но может быть всё проще – отечественная Википедия (и французская заодно) просто переврали слова Вандеркиндера, и ни о какой падчерице там и слова нет. На эту мысль меня навело то, что в статье на портале «Академия», посвященной в частности происхождению Рихильды, не упоминается ни о втором браке Ренье, ни о его возможной падчерице.

И еще обратим внимание на генеалогическую схему Регинаридов, а именно на ту ее часть, где указаны потомки Ламберта I. Неизвестно, когда родились его дети, но так как он женился в 991 году, то считается, что старший из них, Генрих I, родился между 992-ым и 1000 годами. В связи с этим, линия третьего сына кажется излишне растянутой, в нее ведь надо обязательно впихнуть этого Ренье Аснона.

Предположу по самому минимуму, третий сын, Ренье, родился в 994-ом и уже в 1027 году, у него должна была появиться внучка – в 33-34 года. Теоретически возможно, в самую притирку, если только сам Ренье женился лет в 15-17 и его предполагаемый сын тоже. Для этой версии очень удобно, что неизвестны ни годы рождения старших братьев Ренье (Генриха и Ламберта), ни годы их собственных женитьб. Как-то всё слишком притянуто.

-3

Предполагаемая схема происхождения Рихильды Эно.

Однако, и без этого старая версия мне кажется куда более изящной и стройной, чем новая. Кто же тогда была мать Рихильды, ведь ни о какой еще одной жене Ренье V кроме Матильды Верденской по-прежнему не упоминается. Да и зачем Ренье выдал свою якобы падчерицу за сына, чего он хотел этим добиться, какого приданного? В одной из хроник насчет Рихильды проскальзывает, что она «из Эгисхайма», и по старой и по новой версии, считается, что это как раз линия ее матери и таким образом, загадочная дама является родственницей Папы Римского Льва IX (1002-1054), происходившего из эльзасских графов Эгисхайм-Дагсбург.

-4

Вот, дескать, и есть, как минимум один повод жениться на такой девушке, а еще коли уж притянуть, что ее настоящий отец Ренье Аснон был маркграфом Валансьена, то Герман такой женитьбой на его единственной преемнице, закрывал спорный вопрос наследования, объединяя две линии. То есть, Рихильда в этой новой версии, была маркграфиней Валансьена по собственному праву, а графиней Эно, как консорт.

Этого загадочного Аснона (наименование сеньории), предполагаемого отца Рихильды, пытаются также возвести к линии Ламберта, графа Лувена, якобы это его внук, сын его третьего сына, которого тоже звали Ренье, он мелькнул в «Хронике Брабанта». Еще одним косвенным доказательство, служит то, что и сына Рихильды от первого брака с Германом звали Роже, мол, имя, совсем не принятое у Регинаридов.

-5

По-моему, вышеуказанные причины считать Рихильду не родной дочерью графа Эно, выглядят довольно слабо. Роже - не родовое имя Регинаридов? Можно подумать, Герман – очень родовое, почему не Ренье и не Ламберт? Если уж Герман был сыном Ренье V, то какой смысл ему было вступать в брак с дочерью некого непонятного Ренье? Даже будь он маркграфом, то женитьба на его дочери всех спорных вопросов не закрывала – с Бодуэнидами-то что делать? И если считать этого Ренье внуком Ламберта Лувенского, то как сын третьего сына вообще смог стать маркграфом? Император (на то время Генрих III из Салической династии) задумал интригу с расколом лома Регинаридов? Впрочем, это я уже сам додумываю.

*****

Поддержать автора: 2202 2053 7037 8017

Всем огромное спасибо за донаты