Добавить в корзинуПозвонить
Найти в Дзене

планетарная сеть биг даты может видеть будущее но не очень далёкое

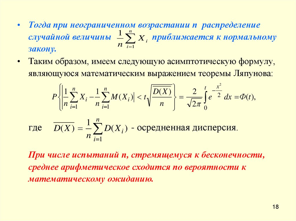
как нам определить необходимую мощность сети для подобных вычислений имелось в виду «время Ляпунова» — время, за которое система приводится к полному хаосу. Оно определяется как число, обратное к наибольшей из экспонент Ляпунова системы. 
ru.wikipedia.org Время Ляпунова отражает пределы предсказуемости системы и показывает, в каких временных интервалах имеет смысл прогнозировать поведение системы, исходя из наблюдаемых параметров состояния. 
dzen.ru Продолжительность «времени Ляпунова» варьируется для разных систем, от миллисекунд до миллионов лет (при предсказании погоды — несколько дней). Чем оно короче, тем более неустойчивой или более склонной к эффекту бабочки будет система Это не простой но интересный вопрос
Чтобы попытаться оценить «мощность планеты как компьютерной системы, вычисляющей будущее», нужно сначала уточнить, что именно мы понимаем под «мощностью» и каким образом планета «вычисляет будущее».
Это скорее философская и теоретическая задача, чем практическая, но можн

это примерно горизонт 10-30 лет

как нам определить необходимую мощность сети для подобных вычислений

«Способность» машинного обучения предсказывать будущее хаотических систем

имелось в виду «время Ляпунова» — время, за которое система приводится к полному хаосу. Оно определяется как число, обратное к наибольшей из экспонент Ляпунова системы
ru.wikipedia.org

Время Ляпунова отражает пределы предсказуемости системы и показывает, в каких временных интервалах имеет смысл прогнозировать поведение системы, исходя из наблюдаемых параметров состояния. 
dzen.ru

Время Ляпунова — Википедия
-2
-3
-4
-5
-6
-7
-8
-9
-10

Продолжительность «времени Ляпунова» варьируется для разных систем, от миллисекунд до миллионов лет (при предсказании погоды — несколько дней). Чем оно короче, тем более неустойчивой или более склонной к эффекту бабочки будет система

Это не простой но интересный вопрос
Чтобы попытаться оценить «мощность планеты как компьютерной системы, вычисляющей будущее», нужно сначала уточнить, что именно мы понимаем под «мощностью» и каким образом планета «вычисляет будущее».
Это скорее философская и теоретическая задача, чем практическая, но можно рассмотреть несколько подходов.

Что значит «планета вычисляет будущее» ?
Если понимать планету как совокупность физических процессов (атмосфера, океаны, биосфера, геология и т.д. ), то «вычисление» - это эволюция этих процессов во времени согласно физическим законам.

Если рассматривать планету как систему, которая хранит и обрабатывает информацию ( например, экосистемы, разумные существа, технологии ), то можно попытаться оценить её вычислительные способности.

Как оценить «мощность» в вычислительном смысле планеты

В вычислительной технике мощность вычислительной системы обычно измеряется в количестве операций в секунду ( FLOPS, OPS), объеме памяти, скорости передачи данных и т.п.

Для планеты можно попытаться оценить:

Объем информации, который хранится на планете ( например, в генетическом коде всех живых существ, в знаниях человечества

Скорость обработки информации, например, скорость нервных импульсов в мозгах живых существ, или скорость работы вычислительных устройств.

Общее количество вычислительных процессов**, происходящих одновременно.

Мощность человеческого мозга

Средний мозг человека способен выполнять примерно 10^17 операций в секунду (по некоторым оценкам).

На Земле около 8,2 миллиардов людей, но не все одновременно вычисляют.

Мощность всех биологических систем

Можно попытаться суммировать вычислительную мощность всех живых организмов, но это крайне сложно.

Например, нервные системы животных, процессы в клетках, биохимические реакции - всё это можно рассматривать как «вычисления» на базовом уровне.

Искусственные вычислительные системы

Современные суперкомпьютеры достигают порядка 10^18 операций в секунду.
Общая вычислительная мощность всех компьютеров на планете - порядка 10^20 операций в секунду (очень приблизительно).

Теоретические подходы

Физические пределы вычислений:
По теореме Ландауэра и пределам Беннетта можно оценить максимальную вычислительную мощность, которую может иметь система с заданной энергией и температурой.
Например, если рассмотреть всю планету как вычислительную машину, можно оценить максимальное число операций, которое можно совершить с учётом доступной энергии.

Вычислить точную «мощность планеты как вычислительной системы» невозможно из-за сложности и неопределённости определения.
Однако можно:
Оценить совокупную вычислительную мощность живых организмов и искусственных устройств.

Рассчитать теоретические пределы вычислений, основанные на физических параметрах планеты.
Рассматривать планету как динамическую систему, которая «вычисляет» своё будущее через взаимодействия физических и биологических процессов.

Если хотите, я могу помочь с более конкретными расчетами или теоретическими моделями - уточните, какой именно аспект вас интересует

хотел посчитать какая нужна вычислительная мощность чтобы определить событие будущего с определённой степенью достоверности
допусти 10 лет вперёд и достоверность 90%

Постараюсь объяснить, как подойти к оценке вычислительной мощности для предсказания будущего с заданной степенью достоверности.

Определить, какая вычислительная мощность нужна, чтобы с вероятностью 90% предсказать событие через 10 лет.

Что значит «предсказать событие»?

«Событие» — это состояние сложной системы ( например, планеты, климата, биосферы ) через 10 лет.
«Достоверность 90%» — вероятность, что предсказание совпадёт с реальным исходом.

Предсказание требует моделирования динамики системы с учётом неопределённостей ( шум, хаос, неполнота данных).

Проблемы и ограничения

Хаотичность и чувствительность к начальным условиям:
Многие природные процессы ( например, погода) обладают экспоненциальным ростом ошибок в прогнозах.

Сложность системы:
Чем больше переменных и взаимодействий, тем больше вычислений требуется.
Неопределённость данных:
Точность исходных данных ограничена, что снижает достоверность.

Математическая модель оценки

a) Временной горизонт и экспоненциальный рост ошибки

В хаотических системах ошибка прогноза растёт примерно как

ϵ(t) = ϵ0 * e *λ* t

где ϵ0 - начальная ошибка,

λ — показатель Ляпунова (характеризует скорость расхождения траекторий),

t — время.

Чтобы сохранить достоверность 90%, ошибка ϵ(t) должна оставаться ниже некоторого порога.
b) Увеличение вычислительной мощности для повышения точности

Чтобы уменьшить ϵ0, нужны более точные измерения и более детальное моделирование -

это всё требует больше вычислительных ресурсов.

Приближённая формула для вычислительной мощности

Обозначим:

N — число переменных (степень свободы системы),
R — количество операций на один шаг моделирования,
M — число шагов моделирования (зависит от временного шага

Δt и горизонта T:
M =T / Δt

C — общая вычислительная нагрузка.

Тогда C= R×N×M

Чтобы повысить достоверность, нужно уменьшить Δt

увеличить M и увеличить точность расчетов ( увеличить R )

Пример для климатической модели N∼10*7

( число переменных в современной климатической модели ),

Δt∼1 час, T=10 лет ≈ 8.76×10 е4 часов, R∼1000

операций на переменную на шаг.

Тогда C = 8.76 ×10 е14 операций

Это количество операций для одной симуляции с текущей точностью.

Как повысить достоверность до 90%?

Нужно уменьшить ошибку начальных условий (требует более точных данных и моделей).

Уменьшить временной шаг Δt

Увеличить разрешение модели ( увеличить N число параметров сложности ).

Выполнить множество симуляций (ансамбль) для оценки вероятностей.

Все это увеличивает мощность системы ИИ пропорционально

Точная вычислительная мощность зависит от конкретной системы, модели и требуемой точности.

Для сложных систем (климат, экосистема) предсказание с 90% достоверностью на 10 лет — крайне сложная задача, требующая суперкомпьютеров с мощностью порядка 10 в18 степени операций и более.

Для менее сложных систем или упрощённых моделей — значительно меньше.

Если хотите, могу помочь рассчитать более конкретно под вашу задачу — укажите, какую систему и какие параметры вы хотите моделировать.

допустим нам нужно вычислить в каком году компьютеры и программы станут похожи на людей и обретут чувства и душу

Вопрос о том, когда компьютеры и программы станут похожи на людей и обретут чувства и душу, относится к области искусственного интеллекта,

философии сознания и футурологии.

Это очень сложная, неоднозначная и многогранная тема, и прямого научного способа вычислить точный год такого события не существует.

Однако можно рассмотреть подходы и факторы, которые влияют на прогнозы.

Что значит «похожи на людей» и «обрести чувства и душу»?

Похожесть на людей — способность ИИ демонстрировать поведение, мышление, эмоции, креативность, самосознание, как у человека.

Чувства и душа — философские и субъективные понятия; чувства можно интерпретировать как эмоциональные состояния, а душу — как сознание, субъективный опыт.

Почему трудно прогнозировать

Отсутствие чёткого научного определения «души» и «чувств» для искусственных систем.

Неизвестно, какие архитектуры и алгоритмы смогут реализовать сознание.

Текущие ИИ — узкоспециализированные, без самосознания.

Прогресс в ИИ зависит от множества факторов: научных открытий, вычислительных ресурсов, этики, законодательства.

Подходы к прогнозированию

a) Экстраполяция технологического прогресса ( закон Мура и др.)

Оценивается рост вычислительной мощности, объёма данных, алгоритмических улучшений.

Например, если вычислительные мощности удваиваются каждые 1.5-2 года, можно оценить, когда они достигнут уровня,

сопоставимого с мозгом человека (~10^16 операций в секунду).

b) Модели прогресса ИИ (экспертные опросы, статистика публикаций)
Опросы специалистов дают разные оценки — от 20 до 50 лет.

Некоторые футуристы говорят о сингулярности около 2040–2060 годов.

c) Качественные факторы
Появление новых парадигм (например, квантовых вычислений).

Понимание природы сознания и эмоций.
Этические и социальные ограничения.
Пример оценки по вычислительной мощности мозга человека
Мозг человека примерно выполняет 10^16–10^18 операций в секунду (по разным оценкам).

Современные суперкомпьютеры уже достигают этого порядка.
Однако не только мощность важна, но и архитектура, алгоритмы, данные.
Точного года вычислить нельзя - слишком много неопределённостей.
При оптимистичных сценариях - 2040 –2060 годы.
При консервативных - позже или вообще никогда (если сознание невозможно искусственно воспроизвести).

Это сочетание научных, технических, философских и социальных вопросов.
Если хотите, могу помочь построить модель прогноза на основе текущих данных и предположений - скажите, какие параметры вас интересуют.

Программы похожи на людей значит с ними можно общаться как с людьми не замечая того что это не человек

Понял, вы имеете в виду, что компьютер или программа должны проходить так называемый Тест Тьюринга - то есть вести себя в разговоре настолько естественно, что человек не сможет отличить их от настоящего человека.

Что нужно для прохождения такого теста?
Понимание и генерация естественного языка
способность понимать сложные вопросы, контекст, юмор, эмоции и отвечать осмысленно.

Обширные знания и способность рассуждать
не просто шаблонные ответы, а логика, память, адаптация к новым ситуациям.

Эмоциональный интеллект
распознавать и выражать эмоции, проявлять эмпатию.

Самосознание и креативность (опционально)
способность к саморефлексии, творчеству, личностным особенностям.

Текущие достижения
Современные языковые модели (например, GPT-4) уже могут вести очень реалистичные диалоги.

В некоторых случаях люди затрудняются отличить ИИ от человека в текстовом общении.
Однако ИИ пока не обладает настоящим сознанием и чувствами — это симуляция.

Когда ожидать «неотличимость»?

По экспертным оценкам, ИИ, способный пройти Тест Тьюринга в широком смысле, может появиться в ближайшие 10–20 лет.

Это зависит от прогресса в языковых моделях, вычислительных ресурсах и понимании человеческого мышления.

Если под «похожи на людей» понимать возможность общаться как с человеком, не замечая разницы, — то это уже частично реализуется и будет улучшаться. Если же речь о настоящих чувствах и душе — это отдельный философский вопрос.

Если хотите, могу помочь оценить, какие вычислительные мощности и алгоритмы потребуются для достижения такой «неотличимости» в диалоге.
И так наша планета не может заглядывать слишком в далёкое будущее

но на 10-20-30 лет заглянуть наверно можно

Абсолютно верно — долгосрочные прогнозы (на десятки и сотни лет) очень ненадёжны из-за множества непредсказуемых факторов.

А вот на горизонте в 10–20–30 лет прогнозировать развитие технологий, включая искусственный интеллект, уже более реально, хотя и с оговорками.

Почему прогнозы на 20 лет более реалистичны?

Текущие тренды и технологии — можно анализировать, как быстро растут вычислительные мощности, улучшаются алгоритмы.

История развития ИИ — за последние 10 лет произошёл огромный прогресс, и этот тренд можно экстраполировать.

Экспертные оценки — многие специалисты дают прогнозы именно в этом диапазоне.

Появление новых технологий — квантовые вычисления, нейроморфные чипы, улучшенные архитектуры.

Ограничения прогнозов даже на 10–30 лет

Возможны революционные открытия, которые резко изменят ситуацию.

Социально-экономические и этические факторы могут замедлить или ускорить развитие.

Трудно точно предсказать, когда именно ИИ станет «неотличимым» в общении.

Примерный взгляд на 10–30 лет

В ближайшие 10 лет ИИ станет значительно лучше в понимании и генерации языка.

К 20–30 годам, вероятно, появятся системы, которые смогут вести разговоры, практически неотличимые от человеческих по качеству.

Вопрос о настоящем сознании и чувствах остаётся открытым.

Если хотите, могу помочь составить более конкретный прогноз с учётом текущих данных и предположений.

Вот несколько прогнозов развития искусственного интеллекта и связанных технологий на горизонте 10, 20 и 30 лет, основанных на текущих трендах и экспертных оценках.

Прогноз на 10 лет ( примерно к 2034 году)

Языковые модели: Существенное улучшение качества понимания и генерации естественного языка. ИИ сможет вести более осмысленные, контекстно-зависимые и эмоционально окрашенные диалоги.

Тест Тьюринга: В узких задачах и в текстовом общении ИИ будет всё чаще проходить тест Тьюринга, хотя в более широком смысле ещё будут ограничения.

Интеграция ИИ: Широкое внедрение ИИ в повседневную жизнь - персональные помощники, автоматизация рутинных задач, поддержка в образовании и медицине.

Этика и регулирование: Активное развитие этических норм и законодательных ограничений, направленных на безопасное применение ИИ.

Прогноз на 20 лет (примерно к 2044 году)

Общая интеллектуальная система: Появление ИИ, способного к более универсальному мышлению и адаптации — приближение к уровню человеческого интеллекта в широком спектре задач.

Тест Тьюринга:
ИИ, проходящий тест Тьюринга в большинстве сценариев общения, включая голосовые и визуальные взаимодействия.
Сознание и самосознание:
Начало научных исследований и, возможно, первых попыток создания моделей, имитирующих элементы самосознания, хотя это остаётся спорным.

Влияние на общество:
Глубокая трансформация рынка труда, образования и социальных структур под влиянием ИИ.

Прогноз на 30 лет (примерно к 2054 году)
ИИ с человеческими чертами:
ИИ, практически неотличимый от сознания человека в общении, с развитым эмоциональным интеллектом и способностью к творчеству.

Сознание и чувства: Возможны первые прорывы в понимании природы сознания и создания ИИ с элементами субъективного опыта (вопрос всё ещё открыт).

Синергия с биотехнологиями: Интеграция ИИ с нейро интерфейсами и биотехнологиями, расширяющими возможности человека.

Этические и философские вызовы: Возникновение новых вопросов о правах ИИ, ответственности и смысле «человечности».

Если хотите, могу подробнее рассмотреть конкретные технологии, социальные последствия или риски в каждом из этих периодов.

Полвека назад, основоположники теории хаоса обнаружили, что «эффект бабочки» делает невозможным долгосрочное предсказание поведения хаотической системы. Даже минимальное возмущение сложной системы (такой как погода, экономика и т.п.) может запустить цепь событий, которые сделают будущее непредсказуемым. Будучи не в состоянии точно определить текущее состояние таких систем, мы не можем предсказать, как они будут эволюционировать в будущем. Но теперь нам на помощь приходит машинное обучение.

По результатам серии экспериментов, опубликованным в журналах Physical Review Letters и Chaos, ученые использовали машинное обучение (тот же метод, который стоит за последними успехами искусственного интеллекта) для предсказывания будущего — прогнозирования эволюции хаотических систем до отдаленных горизонтов, потрясающих воображение. *Данный подход признается сторонними экспертами в качестве новаторского и, вероятно, скоро станет доступным для широкого применения.

Полученные данные приводятся ветераном теории хаоса Эдвардом Оттом и его четырьмя сотрудниками из Университета штата Мэриленд. Они использовали алгоритм машинного обучения, называемый резервуарными вычислениями, для «изучения» динамики архетипической хаотической системы, называемой уравнением Курамото-Сивашинского. Развивающееся решение этого уравнения ведет себя как фронт пламени, продвигающегося через горючую среду. Уравнение также описывает дрейфовые волны в плазме и другие явления и, по словам Джадидепа Патака, аспиранта Отта и ведущего автора исследований, служит «испытательным стендом для изучения турбулентности и пространственно-временного хаоса».

После обучения на данных «резервуарный вычислитель» исследователей смог точно предсказать, как пламеподобная система будет эволюционировать в течение периода в размере восьми «Времен Ляпунова», проще говоря, в восемь раз дольше, чем позволяли предыдущие методы. «Время Ляпунова» показывает, сколько времени требуется для экспоненциального расхождения двух почти идентичных состояний хаотической системы. Фактически, это время, за которое система приводится к полному хаосу.

«Это действительно очень хорошо», — говорит Хольгер Канц, исследователь теории хаоса в Институте физики сложных систем Макса Планка. То, что удалось спрогнозировать хаотическую систему на период в размере восьми «времен Ляпунова», образно говоря, означает, что использовать машинное обучение почти то же самое, что знать правду.

Алгоритм ничего не знает о самом уравнении Курамото-Сивашинского; он видит только сет данных об эволюционирующем решении уравнения. Это делает машинное обучение особенно эффективным. Во многих случаях уравнения, описывающие хаотическую систему, неизвестны, что препятствует моделированию и прогнозированию такой системы. Результаты исследований группы Отта говорят о том, что уравнения вообще не нужны – нужны только данные. Упомянутый выше Хольгер Кантц: «Предполагается, что в один прекрасный день мы сможем предсказать погоду с помощью алгоритмов машинного обучения, а не с помощью сложных моделей атмосферы».

Кроме прогнозирования погоды, по заверениям экспертов, техника машинного обучения может помочь в мониторинге сердечных аритмий с признаками грядущих сердечных приступов, а также при мониторинге нейронных возбуждений в мозге для обозначения нейронных импульсов. Теоретически это могло бы также помочь в прогнозировании гигантских волн, угрожающих морским судам и, возможно, даже в предсказании землетрясений.

Отт, Патак и их коллеги Брайан Хант, Мишель Гирван и Жисинь Лу (который сейчас в работает в Университете Пенсильвании) достигли своих результатов, объединив ряд существующих инструментов.

Отт и его коллеги использовали локализацию взаимодействий в пространственно расширенных хаотических системах. Локализация означает, что переменные в одном месте зависят от переменных в соседних местах, но не зависят от переменных, расположенных далеко. «Используя это, — объясняет Патак, — мы можем по существу разбить задачу на куски». То есть мы можем использовать один резервуар нейронов, чтобы узнать об одном куске системы, другой резервуар — чтобы узнать о следующем куске и т.д., с небольшим перекрытием соседних доменов для учета их взаимодействий.

Параллелизация позволяет использовать подход, основанный на резервуарных вычислениях, для обработки хаотических систем практически любого размера, если для решения задачи имеются необходимые вычислительные мощности.

Исследователи показывают, что их предсказанное решение уравнения Курамото-Сивашинского точно соответствует истинному решению в течение периода в размере восьми «времен Ляпунова», прежде чем хаос, наконец, побеждает, и фактические и предсказанные состояния системы расходится.

Обычный подход к прогнозированию хаотической системы заключается в том, чтобы как можно точнее измерить ее характеристики в единый момент времени, использовать эти данные для калибровки физической модели, а затем улучшать модель. По приблизительной оценке, для того, чтобы увеличить период предсказания развития хаотической системы в восемь раз, необходимо измерить первоначальные условия типичной системы в
100 000 000 раз точнее.

«Именно поэтому машинное обучение является «очень полезным и мощным подходом», — говорит Ульрих Парлитц из Института динамики и самоорганизации им. Макса Планка, — «Я думаю, что это не только работает на примере, который они рассмотрели, но и является универсальным в некотором смысле и может быть применено ко многим процессам и системам».

После статьи в Physical Review Letters, Отт, Патак, Гирван, Лу и другие сотрудники приблизились к практической реализации их техники прогнозирования. В новых исследованиях, принятых для публикации в Chaos, они показали, что улучшение прогнозов хаотических систем, таких как уравнение Курамото-Сивашинского, становится возможным благодаря гибридизации подхода, основанного на данных, машинного обучения и традиционного прогнозирования на основе моделей.
Отт рассматривает это как более вероятный путь для улучшения прогноза погоды и подобных попыток, поскольку мы не всегда имеем полные данные с высоким разрешением или идеальные физические модели.
«Мы должны использовать хорошее знание, которое у нас есть там, где
оно у нас есть, — говорит он, — и если у нас есть незнание, мы должны использовать машинное обучение, чтобы заполнить пробелы, где это незнание пребывает».
Прогнозы на основе резервуарных вычислений могут существенно откалибровать модели; в случае уравнения Курамото-Сивашинского точность прогнозов может быть увеличена до 12 «времен Ляпунова».

Продолжительность «времени Ляпунова» варьируется для разных систем, от миллисекунд до миллионов лет ( при предсказании погоды – несколько дней ). Чем оно короче, тем более неустойчивой или более склонной к эффекту бабочки будет система. Уилкинсон и Канц определяют хаос с точки зрения растягивания и складывания, подобно повторному раскатыванию и складыванию теста при изготовлении слоеной выпечки. Каждый кусок теста растягивается горизонтально под скалкой, быстро экспонируя в двух пространственных направлениях. Затем тесто складывают и сплющивают, сжимая соседние пятна в вертикальном направлении.
Канц говорит, что погода, лесные пожары, поверхность солнца и все другие хаотические системы действуют именно так. «Чтобы иметь эту экспоненциальную дивергенцию траекторий, нам нужно это растяжение, а для того, чтобы не убежать в бесконечность, нам нужно немного сгибать», складывание происходит из-за нелинейных отношений между переменными в системах.

Именно потому, что резервуарные вычисления настолько хороши при изучении динамики хаотических систем, они пока еще недостаточно понятны, за исключением того, что компьютер настраивает свои собственные формулы в соответствии с входными данными, пока формулы не воспроизведут динамику системы. Техника настолько хорошо работает, что Отт и некоторые другие исследователи из Университета Мэриленда теперь намерены использовать теорию хаоса как способ лучше понять внутренние механизмы нейронных сетей.