Найти в Дзене

Концепция интеграции методов при развитии личности при ПОИСКЕ и на пути ЛЮБВИ: принципы и границы

Интегративный подход в психологическом консультировании активно развивается последние десятилетия. Его суть: комбинирование техник и теорий различных школ для повышения эффективности помощи конкретному клиенту. Существуют разные модели интеграции – эклектическое использование техник, синтез теорий в новую (например, когнитивно-аналитическая терапия или схема-терапия Д.Янг, интегрирующая когнитивный и психодинамический подходы). Авторский подход относится к интеграции на практике: гибко выбираются методы под задачи клиента, сохраняя при этом общую системную рамку (описанную алгоритмом и моделью). Принципы интегративного консультирования в рамках этой работы: 1) Клиентоориентированность и индивидуализация. Нет универсального рецепта для всех – кому-то нужен акцент на эмоциях, кому-то на поведении. Мы начинаем с всесторонней диагностики и понимания личности клиента, его ситуации. Далее подбираем методы как инструменты, подходящие данной личности. Например, если клиент – рациональный скепт

Интегративный подход в психологическом консультировании активно развивается последние десятилетия. Его суть: комбинирование техник и теорий различных школ для повышения эффективности помощи конкретному клиенту. Существуют разные модели интеграции – эклектическое использование техник, синтез теорий в новую (например, когнитивно-аналитическая терапия или схема-терапия Д.Янг, интегрирующая когнитивный и психодинамический подходы).

Авторский подход относится к интеграции на практике: гибко выбираются методы под задачи клиента, сохраняя при этом общую системную рамку (описанную алгоритмом и моделью).

Принципы интегративного консультирования в рамках этой работы:

1) Клиентоориентированность и индивидуализация. Нет универсального рецепта для всех – кому-то нужен акцент на эмоциях, кому-то на поведении. Мы начинаем с всесторонней диагностики и понимания личности клиента, его ситуации. Далее подбираем методы как инструменты, подходящие данной личности. Например, если клиент – рациональный скептик, тяжелая артиллерия психоанализа ему может быть не по душе, а вот когнитивные аргументы зайдут лучше. Другому, наоборот, нужно сначала выплеснуть подавленные чувства (подходят гештальт или телесные техники), и лишь потом он способен воспринимать рациональные рефрейминги. Интегративность даёт возможность "сшить костюм по мерке".

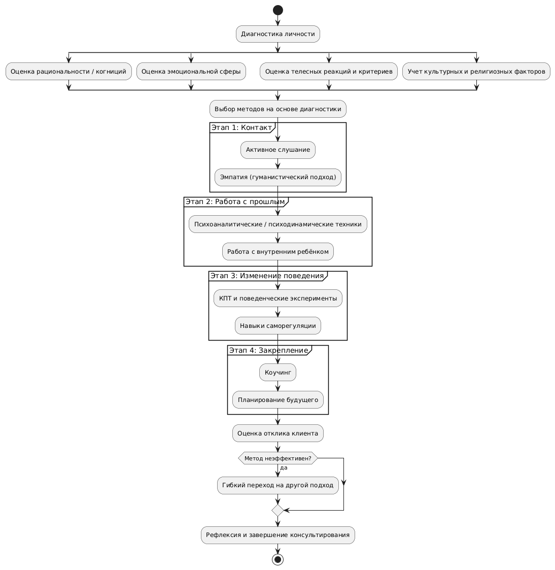
2) Системность и структурированность. Важное условие: интегративный подход – не хаотичный набор упражнений, а именно система. Мы чётко определяем этапы работы (см. алгоритм), и на каждом этапе используем подходящие методы. Например, на этапе установления контакта – приёмы из гуманистической терапии (эмпатия, активное слушание), на этапе проработки прошлого – психодинамические техники (анализа детских воспоминаний, работы с внутренним ребёнком), на этапе обучения новым навыкам – когнитивно-поведенческие и коммуникативные тренинги, на этапе закрепления – коучинговые техники (планирование будущего). Системный анализ проблемы клиента позволяет нам логически связать эти разноплановые вмешательства. Тем самым достигается целостное воздействие: разные методы не противоречат, а дополняют друг друга, работая на единую цель.

3) Научная обоснованность и гибкость. Мы опираемся на данные исследований эффективности. Известно, что порядка 30% успеха терапии зависит от фактора терапевтического союза (общего для всех подходов), остальные – от специфических факторов. Мы берём на вооружение доказавшие эффективность методы: например, когнитивные техники хорошо зарекомендованы в коррекции иррациональных убеждений, а методы эмоциональной экспрессии – в преодолении травм. При этом мы не "скованы" догмой одной теории, что позволяет быстро менять тактику, если текущая не идёт. Так, если по ходу консультирования выясняется, что клиент не реагирует на какой-то метод (например, не может расслабиться для телесных упражнений), мы переключаемся на иной, более приемлемый для него стиль работы. Это предотвращает застой.

4) Учет культурного и личностного контекста. Интегративный подход легко адаптируется под разные культурные особенности. В российской психологической традиции, например, ценится одновременное уважение глубинных (деятельностно-смысловых) аспектов и практическая направленность. Наша методика строится с оглядкой на отечественный опыт: так, идея единства диагностики, развития и воспитания (заложенная еще Л.С. Выготским, А.Н. Леонтьевым) проявляется в нашем сочетании диагностики и коррекции. Кроме того, мы учитываем, что ценности клиента (религиозные, национальные, гендерные) могут влиять на предпочтение методов. Интеграция позволяет эти ценности уважать – например, более духовно ориентированному человеку предложим экзистенциальные беседы о смысле и упражнения медитативного плана, а менее склонному к «копанию» – инструментальную работу и поведенческие эксперименты.

Границы интеграции. Интегративный подход – не панацея и имеет свои ограничения. Не всё можно смешивать: есть потенциально конфликтующие техники (например, жесткая конфронтация в стиле Перлза может травмировать ранимого клиента, для которого больше подошла бы поддерживающая стратегия). Поэтому ключевое – профессионализм консультанта: требуются широкие знания и умение чувствовать тонкую грань, когда метод помогает, а когда нет. Кроме того, интеграция не означает отказ от теории: напротив, консультант должен иметь прочную теоретическую базу (в нашем случае – понимание личности как системы, владеющей сознательными и бессознательными компонентами, проходящей развитие в онтогенезе, функционирующей в социуме). На основе этой метатеории он и интегрирует. Без теоретической карты легко заблудиться в эклектике. Поэтому наш подход строится на концепции личностной зрелости как системного качества, которую выведена и из анализа литературы.

00001Подводя итог обзору: в современном арсенале психологии есть множество методов, и комплексное применение их наиболее оправдано для такой многогранной задачи, как формирование зрелой личности и гармоничных отношений. Описываемый подход – это системно-интегративный подход, который, стремится соединить разнородные элементы в единое целое ради более полного понимания и более эффективного воздействия. Научно-практические основы к тому созрели. В этой методике реализуется этот тренд, учитывая специфику запроса – развитие личности в любви.

https://www.b17.ru/rumintsevsa/
https://vk.com/rumyantsevsa
https://psyholo.ru/
@psyholoru

https://t.me/psyholoru
(:+7 977 922 25 37)