Найти в Дзене

Программы лояльности: полное руководство по разработке и внедрению

Программы лояльности решают ключевые задачи: Как работает: Фиксированные скидки для участников
Пример: "Постоянная скидка 10% для членов клуба"
Плюсы: Простота внедрения, понятность для клиентов
Минусы: Низкая вовлечённость Механика: Накопление баллов за покупки/действия
Кейс: "1 балл = 1 рубль. Накопите 1000 баллов — получите 1000₽ скидки"
Преимущества: Стимулирует частые покупки
Риски: Сложность расчёта оптимального курса баллов Сочетает: Скидки + бонусы + эксклюзивные предложения
Пример из практики: Структура уровней: Эффект: +45% к удержанию клиентов (McKinsey) Модель: Годовой взнос за особые привилегии
Примеры успеха: Инструменты: Что анализировать: Критерии выбора: Топ-решений для РФ: 3 сценария: Формула расчёта:
(Дополнительная прибыль - Затраты) / Затраты × 100% Ключевые элементы: Метрики для контроля: Каналы коммуникации: Вывод: Эффективная программа лояльности — это баланс между ценностью для клиента и прибыльностью для бизнеса. Регулярный анализ и адаптация к изменениям пов
Оглавление

Зачем бизнесу программа лояльности?

Программы лояльности решают ключевые задачи:

  • +25-40% увеличение повторных покупок (Bain & Company)
  • +15-30% рост среднего чека
  • Снижение CAC на 20-35%
  • Увеличение LTV в 1,5-2 раза

5 типов программ лояльности с примерами

1. Дисконтная система

Как работает: Фиксированные скидки для участников
Пример: "Постоянная скидка 10% для членов клуба"
Плюсы: Простота внедрения, понятность для клиентов
Минусы: Низкая вовлечённость

2. Бонусная программа

Механика: Накопление баллов за покупки/действия
Кейс: "1 балл = 1 рубль. Накопите 1000 баллов — получите 1000₽ скидки"
Преимущества: Стимулирует частые покупки
Риски: Сложность расчёта оптимального курса баллов

3. Комбинированная система

Сочетает: Скидки + бонусы + эксклюзивные предложения
Пример из практики:

  • Скидка 5% на все покупки
  • 2 балла за каждый 100₽
  • Доступ к закрытым распродажам

4. Многоуровневая программа

Структура уровней:

  • Silver (1-3 покупки): базовые бонусы
  • Gold (4-6 покупок): персональные предложения
  • Platinum (7+ покупок): VIP-обслуживание

Эффект: +45% к удержанию клиентов (McKinsey)

5. Платное членство

Модель: Годовой взнос за особые привилегии
Примеры успеха:

  • Amazon Prime (+74% к частоте покупок)
  • СберПрайм (12 млн подписчиков в РФ)

7 шагов для создания эффективной программы

1. Анализ аудитории

  • Сегментация по RFM-модели
  • Опросы и интервью с клиентами
  • А/В тестирование гипотез

Инструменты:

  • Google Forms для опросов
  • Hotjar для анализа поведения

2. Постановка целей

  • Чёткие KPI:
    Увеличение повторных покупок на X%
    Рост среднего чека на Y%
    Увеличение LTV в Z раз

3. Исследование конкурентов

Что анализировать:

  • Типы программ
  • Условия начисления бонусов
  • Уровни лояльности
  • Способы коммуникации

4. Выбор технологической платформы

Критерии выбора:

  • Интеграция с CRM/ERP
  • Гибкость настройки правил
  • Мобильное приложение

Топ-решений для РФ:

  • Loymax
  • JustAI
  • Mindbox

5. Финансовое моделирование

3 сценария:

  1. Пессимистичный: ROI 15%
  2. Реалистичный: ROI 35%
  3. Оптимистичный: ROI 50%

Формула расчёта:
(Дополнительная прибыль - Затраты) / Затраты × 100%

6. Дизайн программы

Ключевые элементы:

  • Простые и понятные условия
  • Быстрое получение первой выгоды
  • Визуализация прогресса
  • Эксклюзивность для VIP

7. Запуск и оптимизация

Метрики для контроля:

  • % активных участников
  • Конверсия в покупку
  • ROI программы
  • NPS клиентов

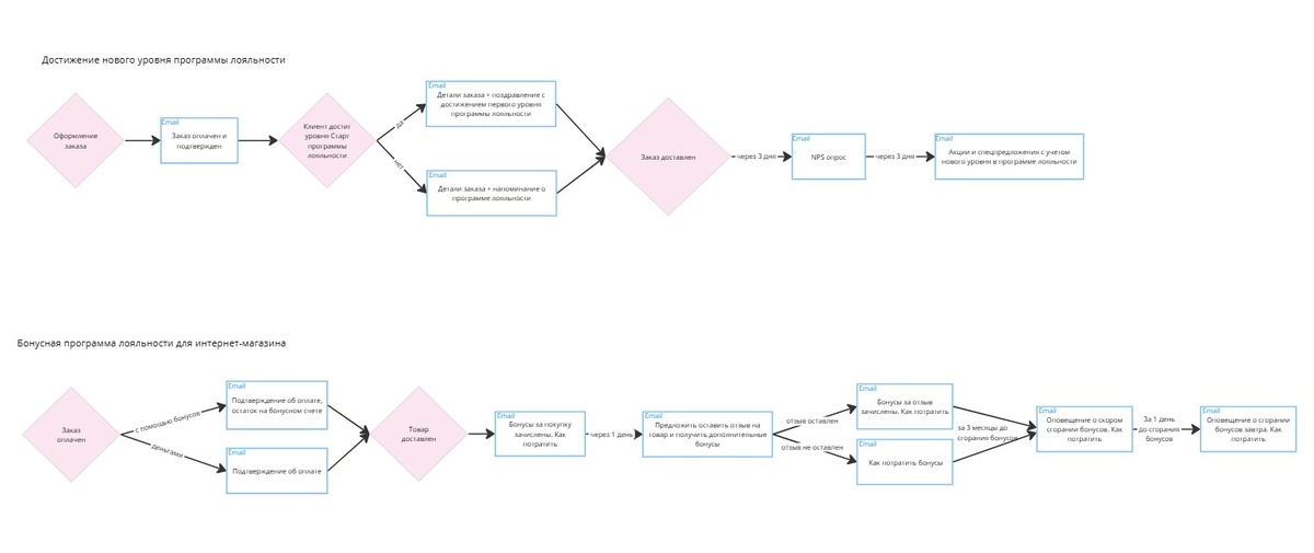
Цепочки коммуникаций в программе лояльности

Каналы коммуникации:

  • Email (основной)
  • Push-уведомления
  • SMS для срочных предложений
  • Персональные сообщения в соцсетях для VIP

Тренды 2025 года

  1. Геймификация
    Квесты и миссии
    Прогресс-бары
    Виртуальные награды
  2. Экосистемные программы
    Общие баллы в группе компаний
    Кросс-партнёрские предложения
  3. NFT-лояльность
    Цифровые коллекционные карты
    Уникальные токенизированные бонусы
  4. AI-персонализация
    Прогнозные рекомендации
    Динамические условия программ

Кейсы успешных программ

1. СберСпасибо

  • 50+ млн участников
  • 120 партнёров
  • +28% к частоте покупок

2. Магнит Косметик

  • Многоуровневая система
  • Персональные предложения
  • +35% к среднему чеку

3. Яндекс Плюс

  • Подписка с кешбэком
  • Интеграция сервисов
  • 15 млн подписчиков

Вывод: Эффективная программа лояльности — это баланс между ценностью для клиента и прибыльностью для бизнеса. Регулярный анализ и адаптация к изменениям поведения клиентов — залог долгосрочного успеха.