Найти в Дзене

Измены мужчин и женщин - причины и отношение к ним

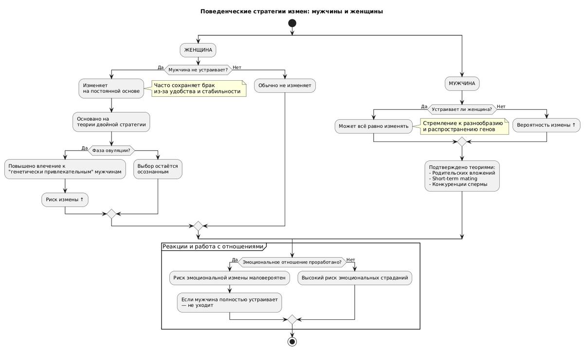
Такое часто бывает, что партнер изменяет на постоянной основе. Для женщины измена чаще является более серьёзным шагом, это больше похоже на предательство. И женщина как раз изменяет «на постоянной основе по причине, что МУЖЧИНА не устраивает, но с НИМ очень удобно в других аспектах». Это подтверждается рядом исследований, особенно в рамках теории двойной стратегии: женщины могут искать «лучшие гены» вне пары, оставаясь с постоянным партнёром ради стабильности Источник: Gangestad, S. W., & Thornhill, R. (2008). Human oestrus. Proceedings of the Royal Society B. https://labs.psych.ucsb.edu/roney/james/other%20pdf%20readings/Thornhill%2520Gangestad%2520Human%2520female%2520orgasm%2520and%2520asymmetry.pdf https://www.psy.uq.edu.au/~uqbziets/Gangestad2008%20Human%20oestrus.pdf Это научно подтверждает, что женщины действительно могут выбирать разных партнёров в зависимости от стадии цикла: стабильно — для заботы и ресурсов, и выборочно — для краткосрочных отношений с целью получить "хорошие

Такое часто бывает, что партнер изменяет на постоянной основе.

Для женщины измена чаще является более серьёзным шагом, это больше похоже на предательство. И женщина как раз изменяет «на постоянной основе по причине, что МУЖЧИНА не устраивает, но с НИМ очень удобно в других аспектах».

Это подтверждается рядом исследований, особенно в рамках теории двойной стратегии: женщины могут искать «лучшие гены» вне пары, оставаясь с постоянным партнёром ради стабильности

Источник: Gangestad, S. W., & Thornhill, R. (2008). Human oestrus. Proceedings of the Royal Society B. https://labs.psych.ucsb.edu/roney/james/other%20pdf%20readings/Thornhill%2520Gangestad%2520Human%2520female%2520orgasm%2520and%2520asymmetry.pdf https://www.psy.uq.edu.au/~uqbziets/Gangestad2008%20Human%20oestrus.pdf

Это научно подтверждает, что женщины действительно могут выбирать разных партнёров в зависимости от стадии цикла: стабильно — для заботы и ресурсов, и выборочно — для краткосрочных отношений с целью получить "хорошие гены". Именно это и лежит в основе теории двойной стратегии.

Самое страшное, что женщина будет изменять ВАМ в овуляцию в самое залетное время, поэтому 1–4 % мужчин по данным исследований выращивают не своих детей о том не подозревая. СТОИТ ОГОВОРИТЬСЯ ВСЕ ТАКИ НА ЭТОТ СЧЕТ: В период овуляции у женщин возрастает сексуальное возбуждение и ориентация на физически привлекательных партнёров. Это может увеличить вероятность измены, но не гарантирует её, так как действие всегда остаётся осознанным выбором.

Часть мужчин же, может изменять ВООБЩЕ ВСЕГДА, даже если женщина его полностью устраивает — просто ради разнообразия, чтобы распространить свой генетический материал на большее количество женщин.
Подсознательно это воспринимается как стремление породить больше потомства.
Мужчины чаще стремятся к сексуальным приключениям ради разнообразия и максимизации репродуктивных шансов. Это подтверждается теорией родительских вложений и конкуренции спермы у мужчин.
Также это частично объясняется эволюционной стратегией: мужчине не нужно вынашивать ребёнка 9 месяцев и растить его, поэтому репродуктивная выгода от множества партнёров у него выше, чем у женщины.
Это отражает стратегию short-term mating (стратегии с краткосрочными связями), типичные для лиц с низкими родительскими затратами.

Таким образом, если проработать у женщины её эмоциональное отношение к изменам, можно не переживать по поводу эмоциональной неверности. Мужчина, который полностью её устраивает, никуда не уйдёт.

Изменить отношение к изменам можно разными способами — например с помощью комбинации НЛП и КПТ. Вы можете рассматривать партнёра как ресурс: источник денег, семейного уюта, соратника в производстве и воспитании потомства и т. д. Это может снизить эмоциональную реакцию на измену — ведь она становится вторичной.

Ревность также можно считать адаптивным механизмом, который иногда «срабатывает» ошибочно. КПТ помогает изменить такие мысленные паттерны.

-2

Если вам важно разобраться в отношении к подобным ситуациям — обращайтесь, помогу.