Найти в Дзене

Инструменты для обеспечения и контроля качества в проектах

Оглавление

1. Методы анализа причин проблем

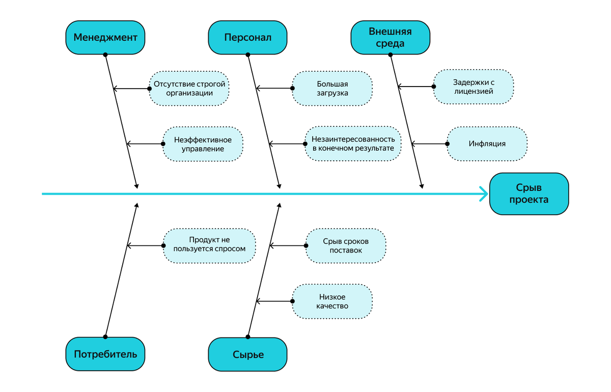
Диаграмма Исикавы ("Рыбья кость")

Для чего: Выявление корневых причин проблем
Как использовать:

  1. Рисуем горизонтальную линию (проблема)
  2. Добавляем 6 основных "костей":
    Персонал
    Оборудование
    Материалы
    Методы
    Измерения
    Окружающая среда
  3. Для каждой категории задаем вопрос "Почему?"

Пример:
Проблема: Задержка выпуска продукта
→ Методы: Почему? → Неэффективное планирование
→ Персонал: Почему? → Недостаток квалификации

-2

Метод "5 почему"

Для чего: Глубокий анализ конкретной проблемы
Пример:

  1. Почему упали продажи? — Выросла конкуренция
  2. Почему выросла конкуренция? — Конкуренты снизили цены
  3. Почему мы не снизили цены? — Высокая себестоимость
  4. Почему высокая себестоимость? — Дорогие материалы
  5. Почему используем дорогие материалы? — Нет альтернативных поставщиков

2. Инструменты контроля процессов

Чек-листы

Типы:

  • Простой: Контроль выполнения задач (галочки)
  • Сложный: Сбор статистики по дефектам

Пример сложного чек-листа для IT-проекта:

-3

Контрольные карты Шухарта

Для чего: Мониторинг стабильности процессов
Правило 7:
Если 7 измерений подряд по одну сторону от нормы → проблема в процессе

Пример для разработки:

  • Норма: 5 дней на исправление бага
  • Тревога: 7+ дней подряд баги исправляются за 6-7 дней
-4

3. Статистические инструменты

Гистограммы

Для чего: Анализ частоты проблем
Пример:
![Гистограмма причин обращений в сервис]

  1. Перегрев двигателя (35%)
  2. Разряженный аккумулятор (25%)

Диаграмма Парето (80/20)

Для чего: Выявление наиболее критичных проблем
Пример:

  • 20% дефектов вызывают 80% проблем:
    Сколы (45%)
    Царапины (25%)
    Трещины (9%)
-5

Диаграммы рассеяния

Для чего: Поиск корреляций между параметрами
Важно: Избегать ложных корреляций (например, потребление мороженого ↔ количество утопленников)

-6

4. Оптимальный уровень качества

Принцип "достаточно хорошего продукта":

  • Качественная разработка снижает затраты на поддержку
  • Чрезмерное качество увеличивает стоимость без пользы

Формула оптимума:
Минимальные (Затраты на разработку + Затраты на поддержку)

Практические рекомендации

  1. Для сложных проблем начинайте с "5 почему"
  2. Для рутинных процессов используйте чек-листы
  3. Для мониторинга ключевых показателей — контрольные карты
  4. Для приоритезации — диаграмму Парето
  5. Помните: 100% качество экономически невыгодно

"Качество — это не акт, а привычка." — Аристотель

Какой инструмент вы используете чаще всего? Делитесь опытом в комментариях!