Найти в Дзене

Практическое руководство: как сделать декомпозицию проекта на примере

Декомпозиция работ (WBS) — ключевой инструмент управления проектами. Разберём на конкретном примере, как правильно разбить проект на управляемые части. Проект: Захватить лидерство в сегменте рынка
Главная цель: Стать первыми по обороту в своём сегменте Выделяем 3 ключевых направления: Возьмём "Открыть магазин №1": Используем метод PERT для оценки сроков: Пример для "Получить 1 млн регистраций": Расчёт:
(1×30 + 4×40 + 1×50) / 6 = 40 дней При стоимости дня работы 5 000 ₽:
40 × 5 000 = 200 000 ₽ ❌ Слишком абстрактные формулировки ("Улучшить продукт")
❌ Пропуск важных этапов (например, тестирования)
❌ Игнорирование зависимостей между задачами
❌ Отсутствие резерва на непредвиденные работы Правильная декомпозиция — это 50% успеха проекта. Она позволяет: Дополнительные инструменты: Попробуйте применить этот подход к своему текущему проекту — вы сразу увидите, какие работы были упущены из виду на этапе планирования.
Оглавление

Декомпозиция работ (WBS) — ключевой инструмент управления проектами. Разберём на конкретном примере, как правильно разбить проект на управляемые части.

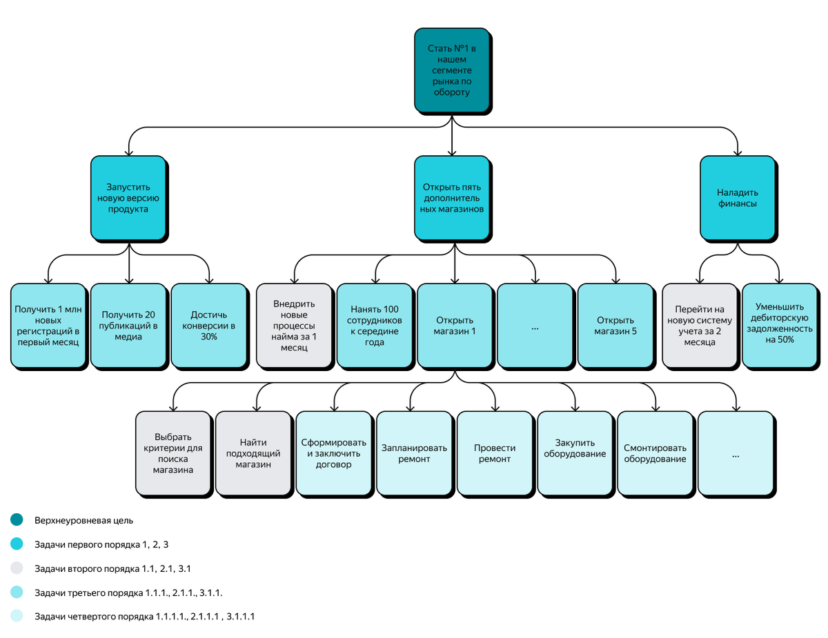
Шаг 1. Определяем цель проекта

Проект: Захватить лидерство в сегменте рынка
Главная цель: Стать первыми по обороту в своём сегменте

Шаг 2. Разбиваем на подцели

Выделяем 3 ключевых направления:

  1. Запустить новую версию продукта
  2. Открыть 5 новых магазинов
  3. Наладить финансовую систему

Шаг 3. Детализируем каждую подцель

1. Запуск новой версии продукта

  • Получить 1 млн регистраций за месяц
  • Обеспечить 30 публикаций в СМИ
  • Достичь конверсии в оплату 30%

2. Открытие 5 магазинов

  • Внедрить новые процессы найма
  • Нанять 100 сотрудников
  • Открыть магазин №1
  • Открыть магазин №2
  • ... (до 5)

3. Финансовая оптимизация

  • Снизить дебиторку на 50%
  • Перейти на новую систему учёта за 2 месяца

Шаг 4. Декомпозируем до конкретных задач

Возьмём "Открыть магазин №1":

  1. Выбрать локацию:
    Определить критерии поиска
    Проанализировать 10 потенциальных площадок
    Выбрать оптимальный вариант
  2. Организовать ремонт:
    Найти подрядчика
    Согласовать дизайн-проект
    Контролировать выполнение работ
  3. Подготовить к открытию:
    Нанять персонал
    Завезти товар
    Провести маркетинговую кампанию

Шаг 5. Оцениваем задачи

Используем метод PERT для оценки сроков:

Пример для "Получить 1 млн регистраций":

  • Оптимистично: 30 дней
  • Реалистично: 40 дней
  • Пессимистично: 50 дней

Расчёт:
(1×30 + 4×40 + 1×50) / 6 = 40 дней

При стоимости дня работы 5 000 ₽:
40 × 5 000 = 200 000 ₽

5 советов по эффективной декомпозиции

  1. Привлекайте экспертов — только специалисты знают реальные детали работ
  2. Соблюдайте правило 8/80 — задачи не должны быть короче 8 часов и длиннее 80
  3. Используйте единый стандарт — все участники должны одинаково понимать формулировки
  4. Проверяйте полноту — не должно быть "белых пятен" в структуре работ
  5. Связывайте с бюджетом — каждая задача должна иметь стоимостную оценку

Типичные ошибки

❌ Слишком абстрактные формулировки ("Улучшить продукт")
❌ Пропуск важных этапов (например, тестирования)
❌ Игнорирование зависимостей между задачами
❌ Отсутствие резерва на непредвиденные работы

Правильная декомпозиция — это 50% успеха проекта. Она позволяет:

  • Точно оценить сроки и бюджет
  • Распределить ответственность
  • Контролировать выполнение работ
  • Быстро выявлять проблемы

Дополнительные инструменты:

  • Mind-карты для визуализации структуры
  • Гантт-диаграммы для планирования сроков
  • Системы управления проектами (Jira, Trello, Яндекс.Трекер)

Попробуйте применить этот подход к своему текущему проекту — вы сразу увидите, какие работы были упущены из виду на этапе планирования.