Добавить в корзинуПозвонить
Найти в Дзене
Репетитор IT men

Математика количества счастливых билетов

Привет, мои дорогие читатели! Недавно была заметка о том, как программно решить задачу с определением счастливого билета: Давайте сегодня подумаем, а как посчитать или хотя бы оценить количество счастливых билетов при 6-значном номере? Можно ли решить такую задачу аналитически? Давайте для интереса определим верхнюю границу количества таких билетов? Их явно меньше миллиона, верно? А может есть ещё какое-то число? Пусть число будет считаться «красивым», если сумма первых трёх цифр даёт тот же остаток при делении на 9, что и сумма следующих трёх цифр. В десятичной системе счисления всякое число даёт тот же остаток при делении на 9, что и сумма его цифр. Это свойство даёт возможность легко найти число «красивых» билетов. Действительно, среди чисел от 1 до 999 ровно 111 дают при делении на 9 остаток 1, столько же остаток 2, и так далее. Теперь подумаем, сколько чисел от 1 до 999 дают при делении на 9 остаток 1, сколько чисел дают остаток 2, сколько чисел дают остаток 3?... Среди чисел от 1
Оглавление

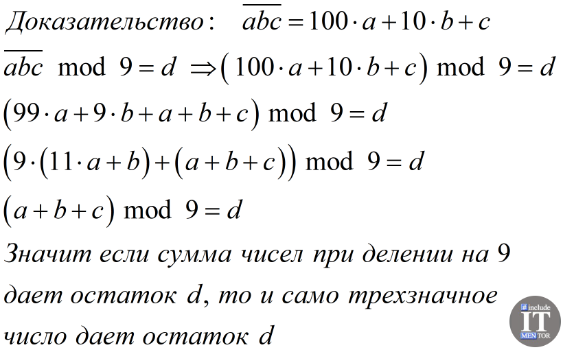
Привет, мои дорогие читатели! Недавно была заметка о том, как программно решить задачу с определением счастливого билета:

Давайте сегодня подумаем, а как посчитать или хотя бы оценить количество счастливых билетов при 6-значном номере? Можно ли решить такую задачу аналитически?

Давайте для интереса определим верхнюю границу количества таких билетов? Их явно меньше миллиона, верно? А может есть ещё какое-то число?

Пусть число будет считаться «красивым», если сумма первых трёх цифр даёт тот же остаток при делении на 9, что и сумма следующих трёх цифр. В десятичной системе счисления всякое число даёт тот же остаток при делении на 9, что и сумма его цифр. Это свойство даёт возможность легко найти число «красивых» билетов. Действительно, среди чисел от 1 до 999 ровно 111 дают при делении на 9 остаток 1, столько же остаток 2, и так далее.

На ОГЭ годится такая мини-задачка? :)
На ОГЭ годится такая мини-задачка? :)

Теперь подумаем, сколько чисел от 1 до 999 дают при делении на 9 остаток 1, сколько чисел дают остаток 2, сколько чисел дают остаток 3?...

Среди чисел от 1 до 999 ровно 111 дают при делении на 9 остаток 1, столько же остаток 2, и так далее. Сколько же существует различных «красивых» чисел с остатком 1? На первом месте может стоять 111 чисел и для каждого из них следом можно поставить любое из тех же 111 чисел. Таким образом, получаем 111·111 = 12 321 «красивых» билетов с остатком 1. Такое же число «красивых» билетов дают остатки 2, 3 и так далее. А к числам с остатком 0 или, как мы привыкли говорить, делящимся без остатка, нужно еще прибавить число 000, поэтому их будет не 111, а 112, откуда следует, что «красивых» чисел с остатком 0 будет 112·112 = 12 544. Итак, всего «красивых» чисел будет 8·12 321 + 12 544 = 111 112.

Количество «красивых» чисел среди билетов
Количество «красивых» чисел среди билетов

Из доказанного ранее, всякий «счастливый» билет является «красивым». Но не каждый «красивый» билет является «счастливым».

Пример: Билет с номером 100 748 является «красивым», но не будет «счастливым»:
Сумма левая = 1 + 0 + 0 = 1
Сумма правая = 7 + 4 + 8 = 19
100 mod 9 = 1 mod 9 = 1
748 mod 9 = (9⋅ 83 + 1) mod 9 = 1 = 19 mod 9.

Обозначим количество счастливых билетов через S. Тогда S < 111 112. Получена верхняя граница.

Можно дать нижнюю грубую оценку. Назовём «прекрасными» билетами такие, у которых номер состоит из двух совершенно одинаковых половинок, например 287 287. Таких билетов ровно 1000, а именно, 000 000, далее 001 001, 002 002, ... до 999 999. Потому что их столько же, сколько чисел в первой половинке (вторая половинка такая же). «Прекрасных» билетов, естественно, меньше, чем «счастливых», поэтому мы можем записать такую оценку: 1000 < S < 111 112.

Уточнение верхней границы. Москвичи считают билет «счастливым», если сумма цифр, стоящих на чётных местах, равна сумме цифр, стоящих на нечётных местах.

Признак делимости на 11: Сложим все цифры, стоящие в нечётных разрядах, потом отдельно сложим числа, стоящие в чётных разрядах. Так вот, если разность полученных сумм делится на 11, то и всё число делится на 11, и наоборот, любое число, делящееся на 11, обладает этим свойством.

Получается, что «счастливых по-московски» билетов будет не больше, чем чисел от 000 000 до 999 999, делящихся на 11. А это количество этих чисел (1000 000 ) нужно поделить на 11 и прибавить 1, чтобы учесть 000 000. Получим 90 910.

Интересный факт: Количество билетов «счастливых по-московски» равно количество обычных «счастливых» билетов. Доказательство: Расставьте первые три цифры «счастливого» билета на чётные места, последние три цифры на нечётные места, и ты получишь из «счастливого» билета билет, «счастливый по-московски». И обратно, если у билета, «счастливого по-московски», собрать все цифры, стоящие на чётных местах, в первой половине номера, а остальные — во второй, то ты получишь «счастливый» билет. Таким образом, мы установили взаимно однозначное соответствие между теми и другими билетами. А отсюда следует, что их одинаковое количество.

-4

Уточнение даёт нам 1000 < S < 90 910.

Сделаем еще одно уточнение. Какова будет сумма цифр у номера, если в «счастливом» билете заменить три последние цифры на разности между 9 и этими цифрами?

Пример: «Счастливых» билет: 286 358
Сумма левая = 2 + 8 + 6 = 16
Сумма правая =
3 + 5 + 8 = 16

Заменяем три последние цифры:
3 на 9 - 3 = 6
5 на 9 - 5 = 4
8 на 9 - 8 = 1
Сумма цифр: 6 + 4 + 1 = 11
Сумма цифр билета будет: 16 + 11 = 27
Таким образом, счастливых билетов столько же, сколько билетов с суммой цифр 27.

Докажем, что количество счастливых билетов такое же, сколько билетов с суммой цифр 27

Билеты имеют номера от 000 000 до 999 999.
Пусть билет
abcdef - счастливый (т.е. a + b + c = d + e + f).
Для него существует билет
abc(9-d)(9-e)(9-f), сумма цифр которого:
a + b + c + (9 - d) + (9 - e)+ (9 - f) = (a + b + c) + 27 - ( d + e + f ) = 27.

❓ Сколько существует последовательностей из 6 неотрицательных чисел с суммой 27

Сложно сразу ответить на этот вопрос. Что если рассмотреть 6-значные счастливые билеты с сумой цифр, равно s:

Матрицы всегда квадратные, но они быстро растут, поэтому выписываем N(s)
Матрицы всегда квадратные, но они быстро растут, поэтому выписываем N(s)

Отсюда видно общая конечная формула, но непонятно как рассчитывать N(s).

Почти почти, но как найти N₃(s) ??
Почти почти, но как найти N₃(s) ??

В общем же случае счастливых билетов с суммой цифр, равной s в каждой «половинке», будет [N(s)]². Наименьшее возможное значение s равно 0 (для номера 000), а наибольшее — 27 (для номера 999). Просуммировав значения [N(s)]² по s от 0 до 27, мы получим число всех возможных счастливых билетов.

Вопрос: как вычислить N(s) наиболее простым способом?

Обобщим задачу и будем искать Nₖ(s) — количество k-значных билетов с суммой цифр, равной s. В истории математики известно немало задач, решить которые удалось лишь после того, как они были сформулированы в общем виде.

Для начала найдем N₁(s). Нужно определить сколько однозначных чисел имеет сумму цифр s. Для однозначного числа сумма совпадает с самим числом. . Есть одно однозначное число с суммой цифр, равной нулю, — это 0; одно однозначное число с суммой цифр, равной единице, — это 1, одно число с суммой цифр, равной двум, — 2, и т.д. Значит:

-7

Что если мы знаем значение Nₖ₋₁(s) для всех s. Попробуем выразить через эти данные значение Nₖ(s). Другими словами, попробуем найти количество k-значных номеров с суммой цифр, равной s, предполагая, что для (k–1)-значных номеров задача уже решена.

Значение N₁(s) мы уже знаем, тогда остается найти способ перехода от k-1 к k. Тогда получится найти N₂(s), N₃(s), N₄(s) через рекуррентные соотношения.

Пусть первой цифрой k-значного номера является число d. Чтобы сумма цифр этого номера была равна s, остальные его цифры должны в сумме дать s – d. Таких (k–1)-значных номеров существует Nₖ₋₁(s – d). Цифра d может быть любым целым однозначным числом, не превосходящим k (то есть 0≤d≤9, d≤s), и каждой из этих цифр соответствует Nₖ₋₁(s – d) k-значных номеров с суммой цифр, равной s, причём все эти номера различны. Значит, всего таких номеров будет:

-8

По этой формуле можно вычислить N₃(s), а затем просуммировать квадраты этих значение с изменением s: 0 ≤ s ≤ 27. Это можно сделать вручную или может быть с помощью Excel.

upd: Я пробовал с помощью Excel, у меня не получилось, т.к. формула суммы должна как-то хитро работать со смещением. Если кто-то сможет сделать модель в Excel, то обязательно расскажите в комментариях, это интересная задача.

Если немного подумать, то можно сформировать таблицу-матрицу через Python, где первый столбец будет - сумма цифр s, а следующие столбцы - количество k-значных билетов для k = 1, k = 2, k = 3 и так далее. Сумма квадратов элементов столбцов этой матрицы даст количество счастливых билетов (двузначных, четырехзначных, шестизначных, восьмизначных и так далее).

👨🏻‍💻 Прикрепляю реализацию на Python

Самый обобщенный код, который поможет найти количество счастливых билетов с помощью нахождения количество способов получить нужную сумму цифр в k-значном номере
Самый обобщенный код, который поможет найти количество счастливых билетов с помощью нахождения количество способов получить нужную сумму цифр в k-значном номере

🔧Результаты запуска программы

-10

В этой статье я доработал, уточнил и расписал подробно идею определение счастливых билетов, описанную в одном из выпусков журнала Квант.

⏳ Более простой способ - БРУТФОРС - простой перебор всех билетов

Мы уже разбирали функцию, которая может помочь при определении счастливого билета в этой статье. Используем эту функцию в брутфорсе, перебрав все билеты от 000 000 до 999 999. Получится следующее:

-11

Метод перебора считается стрельбой из пушки по воробьям. При переборе получается решение одной конкретной задачи. Это решение не позволяет произвести обобщения и вскрыть какие-нибудь неизвестные ранее закономерности. Поэтому в математике методы перебора неинтересны. Но они полезны, когда не получается решить аналитически. Или нужно проверить решение, в котором мы не уверены.

Понравилась статья? Дайте обратную связь в комментариях. Напишите ваше мнение, идеи, мысли 😉

Если Вам нужен репетитор по физике, математике или информатике/программированию, Вы можете написать мне или в мою группу Репетитор IT mentor в VK

Библиотека с книгами для физиков, математиков и программистов
Репетитор IT mentor в VK
Репетитор IT mentor в telegram