Добавить в корзинуПозвонить
Найти в Дзене
Data Governance для чайников

Удобный поиск - это очень важно

Удобный поиск - это очень важно! Вопрос поиска данных по базе знаний - очень актуальная история. Что нужно, чтобы реализовать в вашем инструменте - каталоге данных - удобную систему обнаружения нужной информации: 1. Нужна отличная система поиска: контекстный поиск по полному совпадению, нечёткий поиск, поиск по ранее выполненным запросам, поиск с наложением дополнительных фильтров и критериев. 2. Наличие справочных данных, обеспечивающих хранение информации в различных разрезах: бизнес метаданные, социальные метаданные, технические метаданные и пр. Удобный поиск внутри справочных данных (см.п.1) - сначала делаем поиск по выпадающему справочнику, выбираем нужные критерии - можно несколько, а уже потом задаем поисковый запрос. Также нужны понятные правила организация справочных данных, чтобы не получилась куча-мала или тупое "облако тэгов". Примеры справочников, которые точно придётся вести и поддерживать: информационные системы, бизнес-процессы, сотрудники, организационная структура и

Удобный поиск - это очень важно!

Вопрос поиска данных по базе знаний - очень актуальная история. Что нужно, чтобы реализовать в вашем инструменте - каталоге данных - удобную систему обнаружения нужной информации:

1. Нужна отличная система поиска: контекстный поиск по полному совпадению, нечёткий поиск, поиск по ранее выполненным запросам, поиск с наложением дополнительных фильтров и критериев.

2. Наличие справочных данных, обеспечивающих хранение информации в различных разрезах: бизнес метаданные, социальные метаданные, технические метаданные и пр. Удобный поиск внутри справочных данных (см.п.1) - сначала делаем поиск по выпадающему справочнику, выбираем нужные критерии - можно несколько, а уже потом задаем поисковый запрос. Также нужны понятные правила организация справочных данных, чтобы не получилась куча-мала или тупое "облако тэгов". Примеры справочников, которые точно придётся вести и поддерживать: информационные системы, бизнес-процессы, сотрудники, организационная структура и т.д.

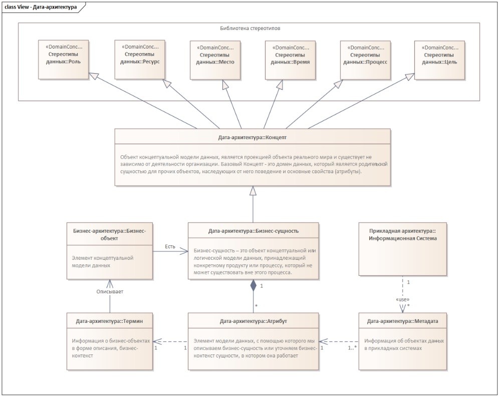
3. Наличие связей между различными объектами метаданных и слоями информации (см.картинку), отсутствие запутанности связей и дублирования элементов/объектов данных в различных слоях, их прозрачность и недвусмысленность. В конечном счёте именно это обеспечит быстрый поиск и установление зависимостей между объектами базы знаний. Например, обязательно нужны связи родитель-потомок, ассоциации (равнозначная связь), ссылки объектов друг на друга с указанием кратности связи, указатели.

Сейчас стоит задача улушить поиск в той системе, с которой работаем и, конечно, начнём с бизнес-требований. Потом напишу, что получилось или даже выложу наш кейс.

Пока стартуем с простой метамодели (см.картинку), попробуем прорастить концептуальную модель в ит-процессы.

Пишу всё в кучу без особой систематизации, просто чтобы набросать мяса. Просьба к тем, кто уже прорабатывал историю с поисками - докидайте, пожалуйста, каких-то полезных кейсов и напишите какие проблемы приходилось решать вам. Прошу помощь клуба - в комменты, плиз.

👉 Подписаться на канал 👈