Найти в Дзене

22 задание огэ по химии 2025

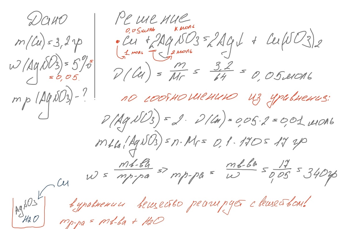
Вычислите массу 5%-ного раствора нитрата серебра, с которым может прореагировать медь массой 3,2 г. важно всегда помнить , что в уравнении участвуют чистые ВЕЩЕСТВА. Раствор это всегда смесь воды и растворенного в ней вещества. Массовая доля как раз показывает сколько % от всей массы раствора составляет масса чистого вещества. тк единственное чистой вещество, про которое мы изначально что-то знаем это Медь, значит через нее мы и будем считать.

Вычислите массу 5%-ного раствора нитрата серебра, с которым может прореагировать медь массой 3,2 г.

важно всегда помнить , что в уравнении участвуют чистые ВЕЩЕСТВА. Раствор это всегда смесь воды и растворенного в ней вещества. Массовая доля как раз показывает сколько % от всей массы раствора составляет масса чистого вещества.

тк единственное чистой вещество, про которое мы изначально что-то знаем это Медь, значит через нее мы и будем считать.

  1. находим количество Меди (моль)
  2. исходя из коэффициентов уравнения составляем соотношения между количеством вещества, которое мы и знаем и которое хотим найти. Тк у меня стоит коэффициент 1, а у нитрата серебра 2, значит они взяты в соотношении 1:2. А значит на 1 моль меди нам нужно в два раза больше нитрата серебра.
  3. После того как мы нашли количество моль нитрата серебра , мы можем найти его массу. Это будет масса чистого вещества
  4. Зная массу чистого вещества и массовую долю, находим массу раствора