Найти в Дзене
Елизавета Сергеевна

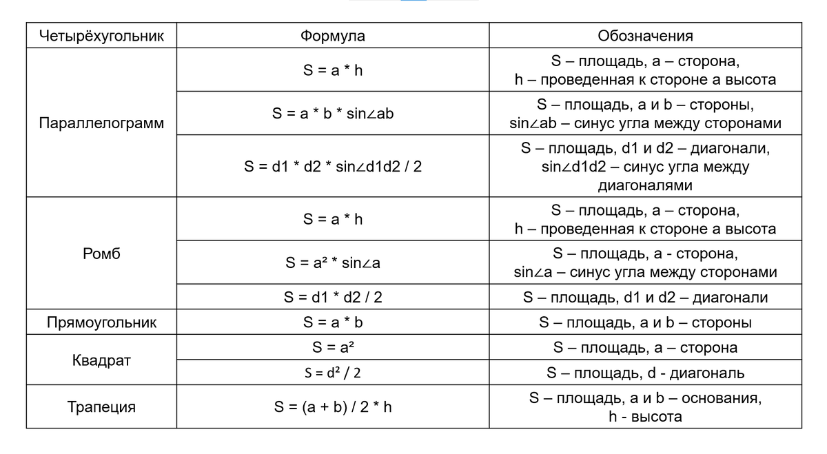
Все формулы для нахождения площадей четырёхугольников

Во многих задачах по геометрии необходимо находить площади фигур. О семи формулах для нахождения площади треугольника я подробно рассказала в этой статье. Сегодня поговорим о формулах площадей четырёхугольников, которые чаще всего применяются при решении задач из школьных учебников. Площадь параллелограмма равна произведению его стороны на высоту, проведённую к этой стороне. S = a * h, где S - площадь параллелограмма, a - сторона параллелограмма, h - высота, проведенная к стороне а. Площадь параллелограмма равна произведению его сторон на синус угла между этит сторонами. S = a * b * sin∠ab, где S - площадь параллелограмма, а и b - его стороны, sin∠ab - синус угла между этими сторонами. Площадь параллелограмма равна половине произведения его диагоналей на синус угла между ними.S S = d1 * d2 * sin∠d1d2 / 2, где S - площадь параллелограмма, d1 и d2 - его диагонали, sin∠d1d2 - синус угла между диагоналями. Площадь ромба равна произведению его стороны на высоту, проведённую к этой стороне.
Оглавление

Во многих задачах по геометрии необходимо находить площади фигур. О семи формулах для нахождения площади треугольника я подробно рассказала в этой статье. Сегодня поговорим о формулах площадей четырёхугольников, которые чаще всего применяются при решении задач из школьных учебников.

Формулы площади параллелограмма

Через сторону и высоту

Площадь параллелограмма равна произведению его стороны на высоту, проведённую к этой стороне.

S = a * h, где S - площадь параллелограмма, a - сторона параллелограмма, h - высота, проведенная к стороне а.

Через стороны и угол между ними

Площадь параллелограмма равна произведению его сторон на синус угла между этит сторонами.

S = a * b * sin∠ab, где S - площадь параллелограмма, а и b - его стороны, sin∠ab - синус угла между этими сторонами.

Через диагонали и угол между ними

Площадь параллелограмма равна половине произведения его диагоналей на синус угла между ними.S

S = d1 * d2 * sin∠d1d2 / 2, где S - площадь параллелограмма, d1 и d2 - его диагонали, sin∠d1d2 - синус угла между диагоналями.

Формулы площади ромба

Через сторону и высоту

Площадь ромба равна произведению его стороны на высоту, проведённую к этой стороне.

S = a * h, где S - площадь ромба, a - сторона ромба, h - высота, проведенная к стороне а.

Это формула полностью дублирует первую формулу для нахождения площади параллелограмма, потому что ромб является частным случаем параллелограмма.

Через сторону и угол между сторонами

Площадь ромба равна произведению квадрата его стороны на синус угла, образованного двумя сторонами.

S = a² * sin∠a, где S - площадь ромба, а - его сторона, sin∠a - синус угла между сторонами.

Эта формула также практически полностью дублирует вторую формулу для нахождения площади параллелограмма. Отличие лишь в том, что, так как стороны ромба равны, в формуле нет их произведения - достаточно просто использовать квадрат стороны.

Через диагонали

Площадь ромба равна половине произведения его диагоналей.

S = d1 * d2 / 2, где S - площадь ромба, d1 и d2 - его диагонали.

Эта формула также почти полностью дублирует третью формулу площади параллелограмма за исключением синуса угла между сторонами. Он отсутствует, так как диагонали ромба перпендикулярны друг другу, то есть угол между ними прямой, а синус прямого угла равен единице.

Формула площади прямоугольника

Площадь прямоугольника равна произведению длин его соседних сторон.

S = a * b, где S - площадь прямоугольника, а и b - стороны прямоугольника.

Формулы площади квадрата

Через сторону

Площадь квадрата равна квадрату его стороны.

S = a², где S - площадь квадрата, а - сторона квадрата.

Через диагональ

Площадь квадрата равна квадрату длины его диагонали, делённому на 2.

S = d² / 2, где S - площадь квадрата, d - диагональ квадрата.

Формула площади трапеции

Площадь трапеции равна произведению полусуммы оснований на высоту.

S = (a + b) / 2 * h, где S - площадь трапеции, а и b - основания трапеции, h - высота трапеции.

Памятка

Для лучшего запоминания формул я создала памятку "Формулы площадей четырёхугольников".

-2

Спасибо за прочтение

Надеюсь, эта информация была вам полезна.

Подписывайтесь на мой канал, ставьте лайк и оставляйте свой комментарий.