Найти в Дзене
Ferra.ru

Доказано: мозг женщин более чувствителен к алкоголю ещё до появления зависимости

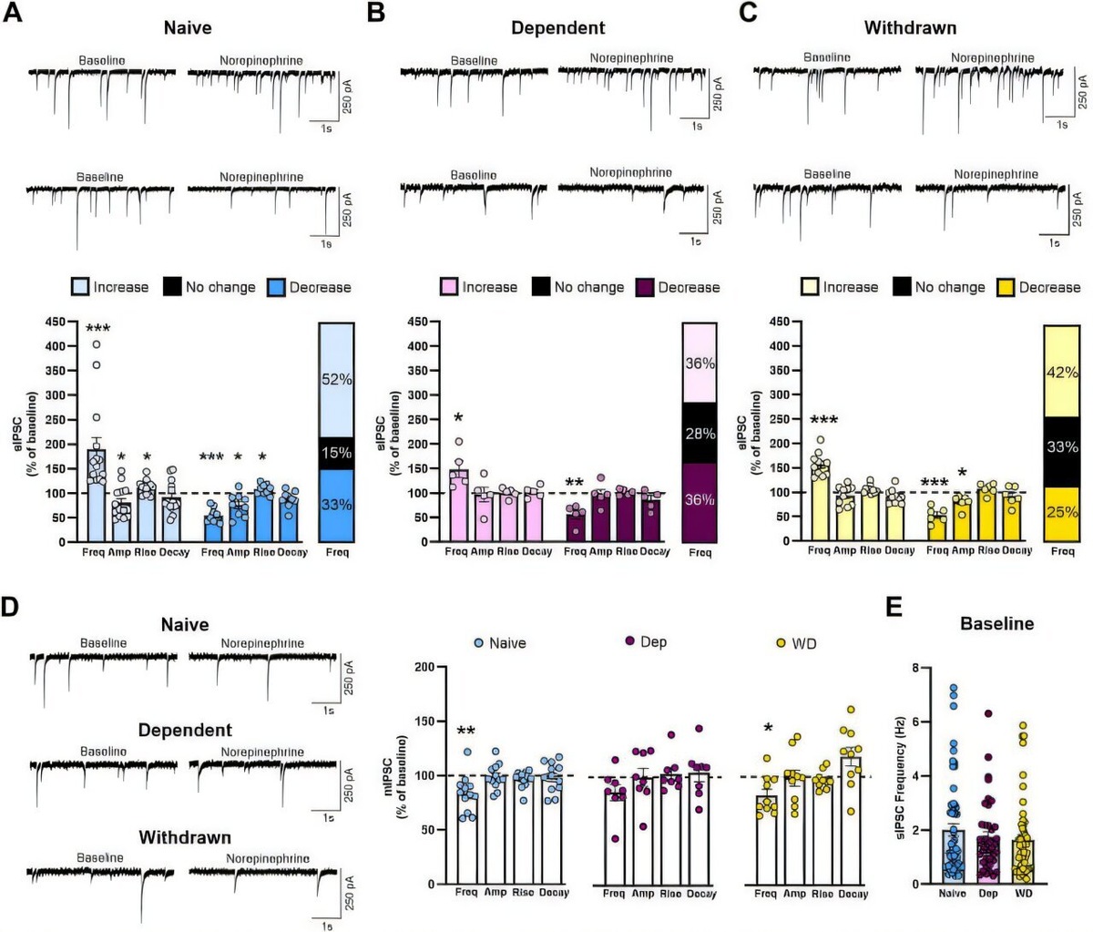
Алкоголь влияет на всех нас по-разному. Однако учёные недавно обнаружили, что биологический пол может играть в этом большую роль, чем считалось ранее. В ходе нового исследования специалисты из исследовательского центра Scripps Research выявили существенные различия в реакции мозга самок и самцов крыс на алкоголь. Команда учёных сосредоточилась на норадренергической системе - мозговой сети, которая запускает реакцию организма «бей или беги» и помогает регулировать стресс, внимание, обработку эмоций. Также эта система отвечает за норадреналин. Полученные выводы основаны были на предыдущей работе лаборатории Марисы Роберто, профессора нейробиологии в Scripps Research, которая тоже руководила новым исследованием. Ранее эксперты изучали норадренергическую систему только у самцов крыс, а на этот раз они хотели выяснить, происходят ли такие же изменения после употребления алкоголя у самок. Мозг самок крыс действительно менялся после употребления спиртного. Однако происходило это гораздо раньш

Алкоголь влияет на всех нас по-разному. Однако учёные недавно обнаружили, что биологический пол может играть в этом большую роль, чем считалось ранее.

В ходе нового исследования специалисты из исследовательского центра Scripps Research выявили существенные различия в реакции мозга самок и самцов крыс на алкоголь. Команда учёных сосредоточилась на норадренергической системе - мозговой сети, которая запускает реакцию организма «бей или беги» и помогает регулировать стресс, внимание, обработку эмоций. Также эта система отвечает за норадреналин.

   Biological Psychiatry (2025). DOI: 10.1016/j.biopsych.2025.03.024
Biological Psychiatry (2025). DOI: 10.1016/j.biopsych.2025.03.024

Полученные выводы основаны были на предыдущей работе лаборатории Марисы Роберто, профессора нейробиологии в Scripps Research, которая тоже руководила новым исследованием. Ранее эксперты изучали норадренергическую систему только у самцов крыс, а на этот раз они хотели выяснить, происходят ли такие же изменения после употребления алкоголя у самок.

Мозг самок крыс действительно менялся после употребления спиртного. Однако происходило это гораздо раньше, чем ожидалось. Даже у тех, кому давали алкоголь в ограниченных количествах, норадреналин изменил интенсивность связи между клетками мозга, а также силу сигналов между ними. У самцов же такой эффект проявился, только когда сформировалась зависимость от алкоголя.

Материалы новостного характера нельзя приравнивать к назначению врача. Перед принятием решения посоветуйтесь со специалистом.