Добавить в корзинуПозвонить
Найти в Дзене

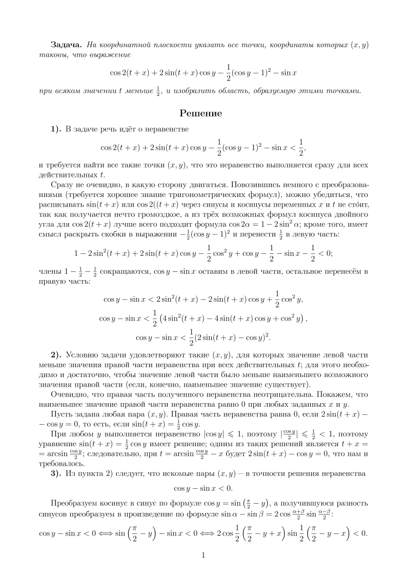
Вступительные экзамены МГУ, мех-мат, 1967 год. Задача 3: тригонометрическое неравенство со сложным условием.

Источник: Г. В. Дорофеев, М. К. Потапов, Н. Х. Розов. О письменных экзаменах по математике на естественных факультетах МГУ (1966 и 1967 гг.). Издательство Московского Университета, 1969. Раздел III, § 5, вариант 3, задача 3. К сожалению, мои тогдашние решения не сохранились, поэтому сейчас я решаю заново. Попробуйте решить эту задачу самостоятельно. Задача достаточно сложная. Во-первых, формулировка задания для школы необычная: не просто "решить неравенство", а некое дополнительное условие. Во-вторых, даже если это условие понятно, то сразу не видно, какие преобразования делать и к чему стремиться. Мне пришлось сделать пару попыток, прежде чем я увидел намёк на квадрат то ли суммы, то ли разности, и уже целенаправленно постарался получить недостающие члены, что позволило в итоге избавиться от переменной t. В-третьих, в школе не решали неравенств с двумя неизвестными, и, хотя преобразование разности функций в произведение было для меня очевидным, было непонятно, как записать решение пол

Источник: Г. В. Дорофеев, М. К. Потапов, Н. Х. Розов. О письменных экзаменах по математике на естественных факультетах МГУ (1966 и 1967 гг.). Издательство Московского Университета, 1969.

Раздел III, § 5, вариант 3, задача 3.

К сожалению, мои тогдашние решения не сохранились, поэтому сейчас я решаю заново.

Попробуйте решить эту задачу самостоятельно.

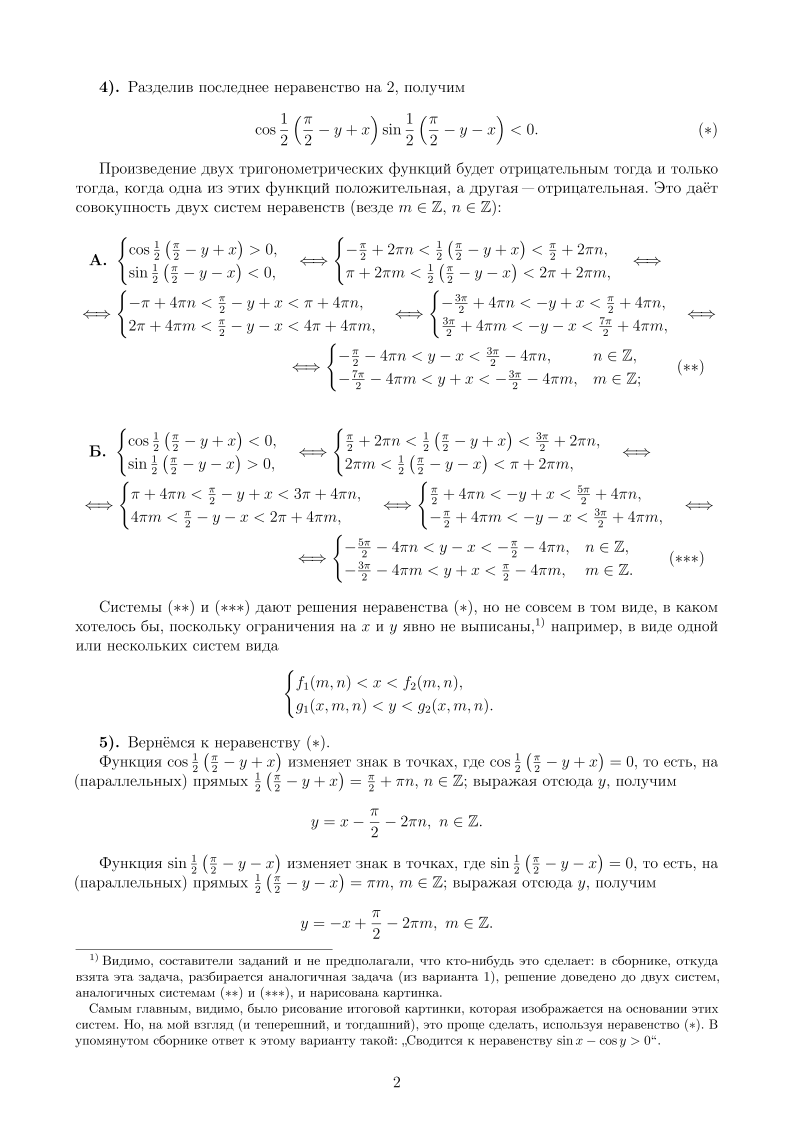
Задача достаточно сложная. Во-первых, формулировка задания для школы необычная: не просто "решить неравенство", а некое дополнительное условие. Во-вторых, даже если это условие понятно, то сразу не видно, какие преобразования делать и к чему стремиться. Мне пришлось сделать пару попыток, прежде чем я увидел намёк на квадрат то ли суммы, то ли разности, и уже целенаправленно постарался получить недостающие члены, что позволило в итоге избавиться от переменной t. В-третьих, в школе не решали неравенств с двумя неизвестными, и, хотя преобразование разности функций в произведение было для меня очевидным, было непонятно, как записать решение получившихся систем неравенств. Но нарисовать картинку я сумел, и оказалось, что этого достаточно. Кстати, по этой картинке записать решение в алгебраической форме уже сравнительно нетрудно.

Решение задачи 1.

Решение задачи 2.

Решение задачи 3.