Добавить в корзинуПозвонить
Найти в Дзене
Записки Патриота

Быстрый ум

В своих предыдущих статьях я останавливался на различии между быстрым умом и рациональным мышлением. И хотя между ученными до сих пор не утихают споры о том, является ли рациональное мышление надстройкой над быстрым умом или же существует параллельно ему, в одном они сходятся – быстрый ум является врожденным свойством любого здорового человека. Для педагогики важно то, что быстрый ум сформирован у ребенка уже к 4 годам. Да, есть небольшие различия между детьми – у кого-то быстрый ум формируется к более раннему строку, а у кого-то чуть дольше. Эксперименты, которые подтверждают эти выводы проводились многими психологами и учеными-педагогами. Здесь отметились и Выготский, и Пиаже и многие другие. В любом случае, если нет явных психиатрических нарушений, к первому классу ученик уже имеет сформировавшийся быстрый ум. Это не значит, что этот ум находится в идеальном состоянии и его не надо тренировать. Нет, это значит, что все структуры, обеспечивающие его работу сформированы. Тут можно при
Оглавление

В своих предыдущих статьях я останавливался на различии между быстрым умом и рациональным мышлением. И хотя между ученными до сих пор не утихают споры о том, является ли рациональное мышление надстройкой над быстрым умом или же существует параллельно ему, в одном они сходятся – быстрый ум является врожденным свойством любого здорового человека.

Ассоциативные цепочки? Нет ассоциативные графы
Ассоциативные цепочки? Нет ассоциативные графы

Для педагогики важно то, что быстрый ум сформирован у ребенка уже к 4 годам. Да, есть небольшие различия между детьми – у кого-то быстрый ум формируется к более раннему строку, а у кого-то чуть дольше.

Эксперименты, которые подтверждают эти выводы проводились многими психологами и учеными-педагогами. Здесь отметились и Выготский, и Пиаже и многие другие.

В любом случае, если нет явных психиатрических нарушений, к первому классу ученик уже имеет сформировавшийся быстрый ум. Это не значит, что этот ум находится в идеальном состоянии и его не надо тренировать. Нет, это значит, что все структуры, обеспечивающие его работу сформированы.

Тут можно привести пример тренировки тяжелоатлета. До 12 лет заниматься тяжелой атлетикой не рекомендуется – костные структуры еще не закончили формироваться. Но после 12 лет мальчик не становится автоматически тяжелоатлетом – тренировки как раз только начинаются.

Те же ученные-педагоги обнаружили, что в возрасте от 7 до 11 лет, дети закладывают фундамент для рационального мышления. Сильно ли вы удивитесь, если я скажу, что в подавляющем большинстве развитых стран – начальное школьное образование лежит в интервале от 6 до 12 лет?

Очевидно, что для эффективного обучения педагогу необходимо понимать – как именно функционирует быстрый ум. Современные, сформировавшиеся после уже в этом веке, подходы предполагают достаточно сложное его устройство.

Да, потом я планирую пройти и по фонологическому циклу, и по визуальному блокноту. Но начать я предпочту с ассоциативного ядра. Той самой штуки, которая благодаря простым, по сути, ассоциациям позволяет строит кирпичики мысленных механизмов.

Ассоциативное мышление

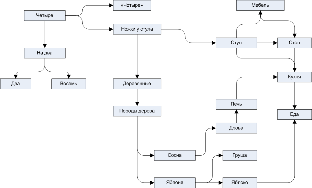
Многие слышали про ассоциативные цепочки. Как и многие другие «цепочки» в психологии вообще и психологии обучения в частности – цепочками не являются. Их намного правильнее называть ассоциативными графами.

Это ассоциативный граф?
Это ассоциативный граф?

То, что изображено на рисунке выше – уже ближе к реальной структуре ассоциативных «цепочек». За одним небольшим исключение – на этой схеме нет ассоциаций. А что же на ней тогда изображено?

Символы

И вот тут возникает проблема. Дело в том, что «ассоциативное мышление» правильнее было бы называть «что-то-там-ассоциативное мышление». Но научное сообщество до сих пор не пришло к единому решению – а как же называть это «что-то-там».?

Как только это не называют. Семы - как единицы семантики, смысла. Слова – что не совсем верно, так как слова — это только подвид «что-то-там». Феномены - как элементы чувственного опыта – что тоже неверно, так как концепции тоже входят в это «что-то-там» - а они не являются чувственным опытом.

Один мой знакомый называет «эти штуки» или просто «штуки». Лично я называю их «символами». Но будьте готовы к тому, что в других работах вы можете встретить совсем другое слово.

Фактически «символ» — это что угодно, на что может быть обращено внимание. Все что вы можете назвать словом или его аналогом – «символ». Часть вещей из личного опыта, для которых у вас нет названия – но которые вы можете мысленно отделить от остального – тоже «символ».

Ассоциации

В любой момент бодрствования часть «символов» – активны. Или, что тоже самое, сказанное другими словами – находятся в фокусе внимания. Но наше мышление не статично, а очень подвижно. Значит «символы» получают внимание и теряют его. Какой механизм обеспечивает перенос внимания с одних «символов» на другие?

Главной задачей ассоциаций как раз и является управление вниманием, обращенным на одни «символы» в зависимости от того, какие «символы» уже владеют вниманием.

Диаграмма ассоциации
Диаграмма ассоциации

Выше приведена диаграмма, на которой одна ассоциация связана с двумя управляющими и двумя управляемыми символами. Это лишь иллюстрация – в реальности и управляющих и управляемых «символов» может быть больше или меньше. Конечно же должен существовать хотя бы один управляющий и один управляемый символ. Ниже приведена диаграмма уже из двух ассоциаций и их «символов»:

Диаграмма для двух ассоциаций
Диаграмма для двух ассоциаций

Внешняя активация

Конечно же, весь этот механизм был бы абсолютно бесполезен, если бы он не был связан с реальность. Это достигается за счет нескольких механизмов, которые я пока не буду детально разбирать.

Пока лишь скажу, что различные ощущения – кислого, красного, голода – это тоже «символы». Которые, будучи активированы – запускают обычную работу ассоциативного ядра.

Где используется в обучении

Так как весь набор «готовых решений», нарабатываемых в школе, работает полностью и исключительно на ассоциативном ядре – то все, что заучивается – все использует этот механизм.

Тут и таблица умножения – с ее триадой-ассоциацией «умножить, цифра, цифра». И языковые правила – например «ча/ща». Но есть и менее очевидные – например теоремы геометрии. Да, они выводятся рационально. Но если вы проанализируете их ожидаемое использование – то поймете, что от ученика ожидают моментального ответа.

А моментальный ответ может дать только механизм «подготовленных решений». Который работает – как раз эксплуатируя механизм ассоциаций. Есть аналогичные вещи и в математике – например таблицы интегралов или производных. Их тоже требуется не выводить, а использовать моментально.

Про фактографические дисциплины даже не буду говорить. Понятно, что история, география, большая часть биологии, частично химия – это дисциплины, требующие заучивания. Дать ученикам способ делать это в разы эффективнее – это кратно облегчить или ускорить образовательный процесс.