Найти в Дзене
КИБЕРНЕТИКА

Сенсация в ранней диагностике рака, позволяющая его обезвредить до прорастания

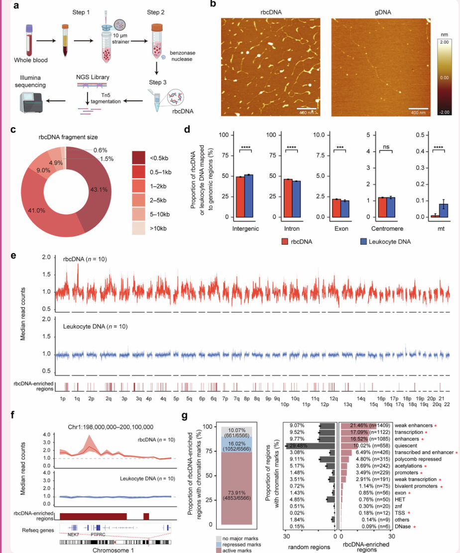
❗️Исследование коллег выявило различные геномные профили в rbcDNA онкологических больных с солидными опухолями на ранней стадии по сравнению со здоровыми донорами. У пациентов были выявлены значительные изменения в количестве считываний в определенных геномных регионах в rbcDNA, которые были названы признаками rbcDNA, связанными с опухолью. ❗️Эти признаки продемонстрировали потенциал для высокоточного обнаружения рака на ранней стадии, что предлагает новый подход к обнаружению рака, а значит новым методам его лечения, позволяющим искоренить рак до прорастания. Подробней об этом в мои статьях, например этой: и моем тг-канале. Там есть и примеры выздоровления, полного избавления от зависимостей и т.п. С уважением, Надежда.

❗️Исследование коллег выявило различные геномные профили в rbcDNA онкологических больных с солидными опухолями на ранней стадии по сравнению со здоровыми донорами.

Источник статья в Cell Research “DNA remnants in red blood cells enable early detection of cancer”
Источник статья в Cell Research “DNA remnants in red blood cells enable early detection of cancer”

У пациентов были выявлены значительные изменения в количестве считываний в определенных геномных регионах в rbcDNA, которые были названы признаками rbcDNA, связанными с опухолью.

❗️Эти признаки продемонстрировали потенциал для высокоточного обнаружения рака на ранней стадии, что предлагает новый подход к обнаружению рака, а значит новым методам его лечения, позволяющим искоренить рак до прорастания.

Учитывая, что ДНК - это информационный носитель наших алгоритмов мышления в нескольких поколениях, верное решение использовать инструмент, который уже есть у человека - его мышление, применив отрицательную и положительную обратную связь.

Подробней об этом в мои статьях, например этой:

и моем тг-канале. Там есть и примеры выздоровления, полного избавления от зависимостей и т.п.

С уважением, Надежда.