Найти в Дзене
НИИ Антропогенеза

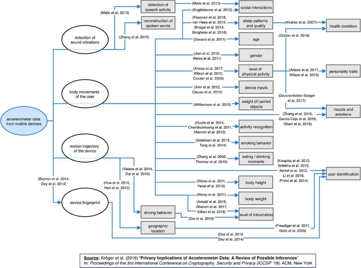
Сколько всего можно узнать о пользователе, анализируя данные с акселерометра его мобильного устройства

Сколько всего можно узнать о пользователе, анализируя данные с акселерометра его мобильного устройства: https://dl.acm.org/doi/pdf/10.1145/3309074.3309076 Accelerometers are sensors for measuring acceleration forces (...) Today, all sorts of mobile devices, including smartphones, tablet PCs, smartwatches, digital cameras, wearable fitness trackers, game controllers, and virtual reality headsets, have built-in accelerometers (...) Accelerometers are the most widely used sensor in wearable devices and also the sensor that is most frequently accessed by mobile apps (...) In contrast to sensors like microphones, cameras and GPS, mobile apps can access accelerometer data without requiring user permission (...) We found that accelerometer data alone may be sufficient to obtain information about a device holder’s location, activities, health condition, body features, gender, age, personality traits, and emotional state. Acceleration signals can even be used to uniquely identify a person bas

Сколько всего можно узнать о пользователе, анализируя данные с акселерометра его мобильного устройства: https://dl.acm.org/doi/pdf/10.1145/3309074.3309076

Accelerometers are sensors for measuring acceleration forces (...)

Today, all sorts of mobile devices, including smartphones, tablet PCs, smartwatches, digital cameras, wearable fitness trackers, game controllers, and virtual reality headsets, have built-in accelerometers (...)

Accelerometers are the most widely used sensor in wearable devices and also the sensor that is most frequently accessed by mobile apps (...)

In contrast to sensors like microphones, cameras and GPS, mobile apps can access accelerometer data without requiring user permission

(...) We found that accelerometer data alone may be sufficient to obtain information about a device holder’s location, activities, health condition, body features, gender, age, personality traits, and emotional state. Acceleration signals can even be used to uniquely identify a person based on biometric movement patterns and to reconstruct sequences of text entered into a device, including passwords