Добавить в корзинуПозвонить
Найти в Дзене

5 рабочих способов моделировать быстрее и проще в Blender

Всем привет! В начале апреля в статье я поделилась, что начала обучаться по программе профессиональной переподготовки от МИЭТ - "Моделирование приложений виртуальной и смешанной реальности". В программе модули по 3д моделированию (в Blender), текстурированию, анимации и симуляции (в Unreal Engine 5). Хоть акцент канала и сместился на запуск проектов, я продолжаю заниматься 3d моделированием и 2d иллюстрацией, поэтому не писать про них просто не могу Сейчас я на модуле "Трехмерное моделирование, текстурирование и визуализация". Информации очень много, программа насыщенная, лектор - просто Бог в мире моделирования. Я для себя очень много интересного узнала, в основном, конечно, про множество технических моментов. Давайте посмотрим, как выстроить процесс, чтобы было быстрее и проще моделировать? Горячие клавиши видов (цифры на клавиатуре):
1 - front - вид спереди
3 - right - вид сбоку справа
7 - top - вид сверху
5 - ортографический режим Выставляем чертежи в 3х проекциях и периодическ
Оглавление

Всем привет! В начале апреля в статье я поделилась, что начала обучаться по программе профессиональной переподготовки от МИЭТ - "Моделирование приложений виртуальной и смешанной реальности". В программе модули по 3д моделированию (в Blender), текстурированию, анимации и симуляции (в Unreal Engine 5).

Хоть акцент канала и сместился на запуск проектов, я продолжаю заниматься 3d моделированием и 2d иллюстрацией, поэтому не писать про них просто не могу

Сейчас я на модуле "Трехмерное моделирование, текстурирование и визуализация". Информации очень много, программа насыщенная, лектор - просто Бог в мире моделирования. Я для себя очень много интересного узнала, в основном, конечно, про множество технических моментов.

Давайте посмотрим, как выстроить процесс, чтобы было быстрее и проще моделировать?

1. Использовать чертежи и привязки к точкам/граням/поверхностям

Моя яхточка. Без чертежа тут нечего было делать
Моя яхточка. Без чертежа тут нечего было делать

Горячие клавиши видов (цифры на клавиатуре):
1 - front - вид спереди
3 - right - вид сбоку справа
7 - top - вид сверху
5 - ортографический режим

Выставляем чертежи в 3х проекциях и периодически переключаемся между видами, чтобы убедиться, что мы не вылезаем за размеры чертежа. Не забываем замораживать референсы. В фильтрах аутлайнера выбираем и добавляем "стрелочку".

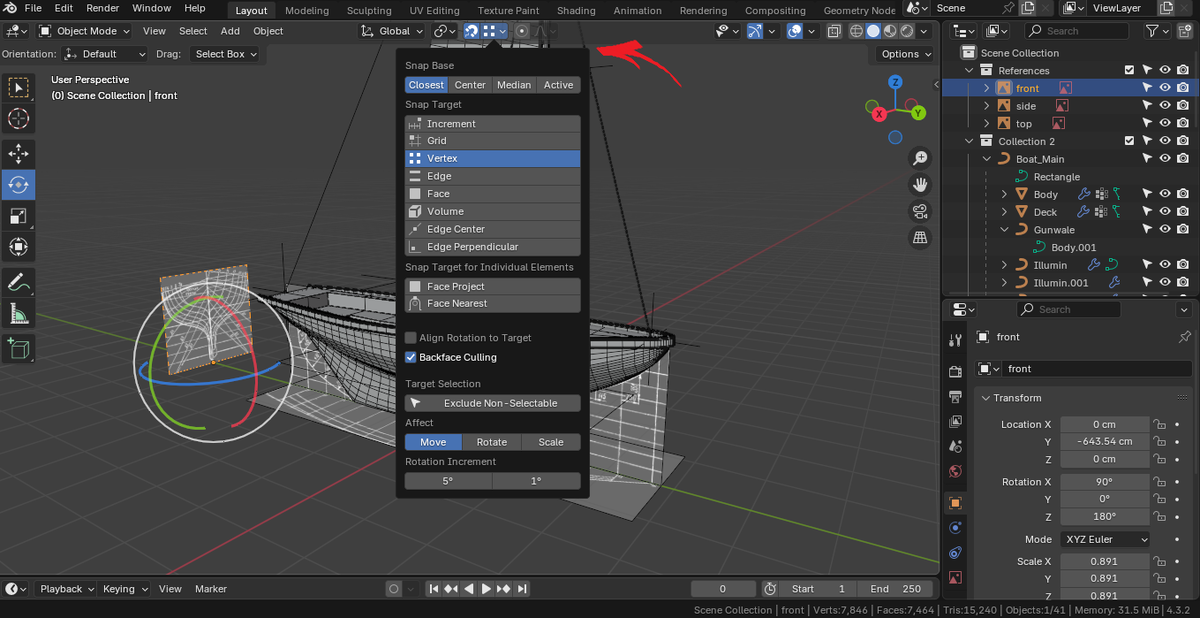
Включаем "магнитик" для привязки
Включаем "магнитик" для привязки

Дальше, используем, где это можно, привязки (надо включить "магнит"). Blender видит точку даже на референсном чертеже.

-3

Вот здесь видно, как мы в режиме редактирования (Edit Mode) при перемещении точки можем привязываться к точкам на референсном чертеже (в данном случае я выбрала привязку к "ближайшей точке").

Важно! Привязка к чертежу будет работать, если вы загрузили референсы в формате .svg. С домом у меня так получилось. А вот с яхтой нет, т.к. чертежи были в формате .png

2. Использовать модификаторы

В этом случае мы имеем два огромных преимущества. Первое - существенно сокращается время моделирования. Второе - сохраняется возможность вносить правки даже на последних этапах моделирования.

Дайте посмотрим на примере яхточки. При построении корпуса мы использовали два модификатора:

  1. "Зеркало" ("Mirror")
  2. "Подразбиение" ("Subdivision")
Как это выглядит
Как это выглядит

Модификатор "Subdivision" нужен, чтобы из низкополигональной модели (а-ля пепакура) получить высокополигональную "гладкую" модель.

Здесь важна последовательность применения модификаторов.

Важно! При использовании модификатора "Subdivision" не забываем делать ребра жесткости в нужных местах, чтобы не получился "банан".

Делаем ребра жесткости и сразу сохраняем эти грани в отдельные группы для удобства последующей работы
Делаем ребра жесткости и сразу сохраняем эти грани в отдельные группы для удобства последующей работы

Сами ребра жесткости создаем в режиме "Edit Mode". Выделяем нужное ребро и настраиваем параметр "Edge Crease": крутим от 0 до 1. Чем больше значение, тем более жестким и четким будет ребро.

-7
Более того! Можно в дальнейшем быстро находить ребра с таким же изменненым параметром с помощью команды "Select Similar by Crease". Для этого выделяем какое-нибудь ребро и запускаем каманду. Выделятся все измененные по crease ребра и можно будет удобно покрутить этот параметр снова
Более того! Можно в дальнейшем быстро находить ребра с таким же изменненым параметром с помощью команды "Select Similar by Crease". Для этого выделяем какое-нибудь ребро и запускаем каманду. Выделятся все измененные по crease ребра и можно будет удобно покрутить этот параметр снова

Еще пример - модификатор "Крюк" ("Hook"), который мы использовали, чтобы сделать веревки и "прицепить" концы этих веревок к мачтам.

Модификатор "Крюк" ("Hook") позволяет управлять вершинами меша/сплайна с помощью другого объекта. У меня это "пустые объекты", которые не будут видны на ренедере
Модификатор "Крюк" ("Hook") позволяет управлять вершинами меша/сплайна с помощью другого объекта. У меня это "пустые объекты", которые не будут видны на ренедере

Модификаторами можно делать массив (размножать исходный элемент), делать фаски, зеркалить, сглаживать и т.д. В общем, куда фантазия заведет.

Помним, что смотреть модификатор можно в любом режиме: и в Object Mode, и в Edit Mode. Но применить его можно только в режиме Object Mode.

3. Подключать аддоны (расширения)

Аддоны мы подключаем вручную, если понимаем, что не хватает базового функционала. Тут надо без фанатизма, иначе рабочее меню с инструментами сильно разрастается, и получается много "визуального шума".

-10

Через Edit --> Preference выбираем "Get Extensions" и ищем нужное расширение. Далее нажимаем "Install" для установки.

Расширения обычно устанавливаются в боковую панель управления, вызываемую с помощью клавиши "N":

Подключенные аддоны появляются в меню управления
Подключенные аддоны появляются в меню управления

4. Генерировать готовые 3D-модели с помощью нейросетей

Единственное, в этом случае потребуется вручную или с помощью аддонов дорабатывать сгенерированную 3D модель, так как на практике получается, что нейросети генерируют модели с огромным количеством граней и вершин.

215 тысяч полигонов! Это очень много
215 тысяч полигонов! Это очень много

Чтобы улучшить производительность и была возможность в дальнейшем использовать полученные сгенерированные модели, необходимо делать ретопологию, т.е. уменьшать количество граней и приводить их вид к четырехугольнику (желательно).

Здесь можно пойти несколькими путями:

1. Использовать аддон QRemeshify - для ремеша, выводит качественную четырехугольную топологию.

Стало 38 тыс. полигонов. Лучше, но все равно как-то не очень.
Стало 38 тыс. полигонов. Лучше, но все равно как-то не очень.

Честно скажу, у меня что-то как-то не очень красиво с ним получилось. Но что есть. Это быстрее, чем пытаться руками приводить к простым формам. Но часто бывает, что некоторые полигоны оказываются вывернуты не в ту сторону (красного цвета), да и сами полигоны в некоторых местах, что говориться "Открой-ка личико. Э нет... закрой личико и больше не показывай, золотце".

2. Использовать аддон PolyQuilt - для ручной топологии. Но тоскливооо....

При включении аддона PolyQuilt добавляются инструменты на левой панели в режиме Edit Mode. Надо не забыть включить привязку к поверхности и указать отображение создаваемых полигонов всегда "поверх"
При включении аддона PolyQuilt добавляются инструменты на левой панели в режиме Edit Mode. Надо не забыть включить привязку к поверхности и указать отображение создаваемых полигонов всегда "поверх"

5. Переносить свойства с последнего выбранного объекта на все выделенные объекты

Здесь тоже надо подключить аддон "Copy Attributes Menu" - позволяет копировать не только объекты, но и параметры. С его помощью можно копировать, например, местоположение, поворот, масштаб и т.д. и т.п.
К выделенному объекту подтянулось меню
Ctrl+C:

-15

Еще есть полезный инструмент "Link" с помощью команды Ctrl+L:

-16

Связанные объекты потом можно разъединить, нажав на плашку с цифрой (указывает количество связанных объектов):

-17

Вроде все самое часто используемое рассказала. Но уверена, там еще вагон всего интересного можно накопать.

Всем спасибо за внимание, подписывайтесь!) Будем развиваться вместе. Если есть вопросы - пишите, постараюсь ответить.

Ссылка на мой ТГ-канал: https://t.me/elizaveta_ani_t (там больше live-историй: фехтование, новые покупки, одежда, ремонт, мысли дня, короче, важнейшие вещи. Буду рада общению :)