Найти в Дзене

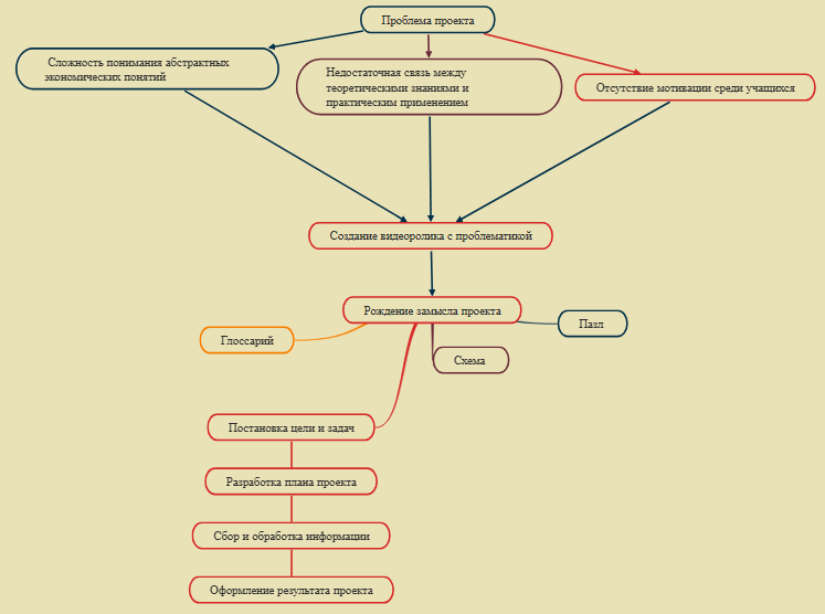
Рождение замысла проекта

Игра: 1. Установите на своем компьютере программу OpenOffice версии 4.1.7. 2. Перейдите по предоставленной ссылке, откройте файл и сохраните его на устройство. 3. Переместите фрагменты пазла внутри файла таким образом, чтобы получилась правильная композиция. Допускаются незначительные погрешности в расположении элементов. Для облегчения процесса можно увеличить масштаб отображения изображений. Ссылка на игру: https://disk.yandex.ru/d/-ByM9RfHB0_0tg Глоссарий: - Проблема проекта: Противоречивая исследовательская задача, характеризуемая отсутствием единственно верного решения и предполагающая проведение анализа и изыскания возможных путей её разрешения. - Тема проекта (исследования): Научная проблема, обладающая значимостью и востребованная для углубленного изучения и теоретического осмысления. - Актуальность темы проекта: Показатель степени практической и научной ценности рассматриваемого вопроса в конкретный временной период и применительно к конкретной ситуации, отражающий необходим
Схема для игры
Схема для игры

Игра:

1. Установите на своем компьютере программу OpenOffice версии 4.1.7.

2. Перейдите по предоставленной ссылке, откройте файл и сохраните его на устройство.

3. Переместите фрагменты пазла внутри файла таким образом, чтобы получилась правильная композиция. Допускаются незначительные погрешности в расположении элементов. Для облегчения процесса можно увеличить масштаб отображения изображений.

Ссылка на игру: https://disk.yandex.ru/d/-ByM9RfHB0_0tg

Глоссарий:

- Проблема проекта: Противоречивая исследовательская задача, характеризуемая отсутствием единственно верного решения и предполагающая проведение анализа и изыскания возможных путей её разрешения.

- Тема проекта (исследования): Научная проблема, обладающая значимостью и востребованная для углубленного изучения и теоретического осмысления.

- Актуальность темы проекта: Показатель степени практической и научной ценности рассматриваемого вопроса в конкретный временной период и применительно к конкретной ситуации, отражающий необходимость разработки эффективных подходов к решению обозначенной проблематики.

- Гипотеза: Предположительное утверждение научного характера, сформулированное на основании имеющихся эмпирических данных и предварительных наблюдений, направленное на раскрытие природы изучаемых явлений.

- Продукт проекта: Итоговая информация, создаваемая авторами проекта и служащая инструментом реализации научных, социальных, профилактических либо образовательных целей посредством целенаправленной деятельности.