Найти в Дзене

Рождение замысла проекта

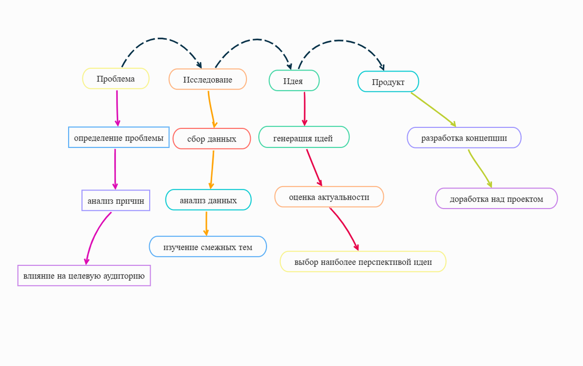
Глоссарий (ориентирован на 9-11 классы): Проблема – конкретное научное или практическое противоречие, вопрос или затруднение, которое требует разрешения. Тема проекта (исследования) – проблема, подлежащая изучению, как правило, представляющая собой научно-значимую проблему, в данном случае языковую Актуальность – степень важности проекта в данный момент и в исторической стезе для решения проблемы, задачи или вопроса. Гипотеза – предложение выдвинутое автором проекта перед началом работы, которое должно быть доказано или опровергнуто в ходе исследования темы проекта и его написания. Продукт проекта – результат, который должен быть получен при реализации проекта. 1. Жирным шрифтом обозначены главные уровни интеллект-карты, расставить их в необходимой последовательности нужно в первую очередь. 2. После сборки главных уровней продолжайте с угловых деталей и соберите рамку пазла. 3. Затем добавьте краевые детали, чтобы завершить контур. 4. Начните заполнять внутреннюю часть пазла, нач

Глоссарий (ориентирован на 9-11 классы):

Проблема – конкретное научное или практическое противоречие, вопрос или затруднение, которое требует разрешения.

Тема проекта (исследования) – проблема, подлежащая изучению, как правило, представляющая собой научно-значимую проблему, в данном случае языковую

Актуальность – степень важности проекта в данный момент и в исторической стезе для решения проблемы, задачи или вопроса.

Гипотеза – предложение выдвинутое автором проекта перед началом работы, которое должно быть доказано или опровергнуто в ходе исследования темы проекта и его написания.

Продукт проекта – результат, который должен быть получен при реализации проекта.

интелект карта
интелект карта
Jigsaw puzzle - Puzzel.org

Инструкция :

1. Жирным шрифтом обозначены главные уровни интеллект-карты, расставить их в необходимой последовательности нужно в первую очередь.

2. После сборки главных уровней продолжайте с угловых деталей и соберите рамку пазла.

3. Затем добавьте краевые детали, чтобы завершить контур.

4. Начните заполнять внутреннюю часть пазла, начиная с наиболее заметных участков.

5. Используйте отсортированные детали для быстрого нахождения нужных элементов.

6. Продолжайте собирать детали, пока не завершите весь пазл.