Найти в Дзене
Войти
Математика для хомяков
2879 подписчиков
Подписаться
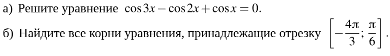
Тригонометрические уравнения
28 апреля 2025
28 апр 2025
43
~1 мин
...
Читать далее
Оглавление
Здесь собраны ссылки на видео с решениями тригонометрических уравнений из тренировочных вариантов 494-501, удачи на ЕГЭ!
Вариант 501
Вариант 500
Показать ещё
Здесь собраны ссылки на видео с решениями тригонометрических уравнений из тренировочных вариантов 494-501, удачи на ЕГЭ!
Вариант 501
Вариант 500
Вариант 499
Вариант 498
Вариант 497
Вариант 496
Вариант 495
Вариант 494
4