Найти в Дзене
Александр Дугин (отец Дарьи)

Алфавит богов

Краткий обзор основных моментов греческой мифологии и религии приводит к заключению о том, что их структура предполагает тройственное прочтение, что и порождает многомерную и многообразную палитру различных и подчас прямо противоположных интерпретаций. Можно представить эллинский пантеон и галерею главных персонажей, фигур и образов греческих мифов как своего рода алфавит богов, из которого складываются бесконечные ряды конкретных высказываний — мифов, теологических построений, философских учений, обрядов и поверий. К. Леви-Стросс в своей методологии дешифровки мифа назвал нечто аналогичное «мифемой» — минимальными «атомами» мифа, из которых складываются более развернутые структуры. Расширив понятие «мифемы» и выйдя за пределы скептического подхода Нового времени, с которым с необходимостью оперировал сам К. Леви-Стросс, можно увидеть в фигурах богов и героев греков аналог этого понятия, то есть набор наиболее простых и чистых семантических ядер, составляющих через свои сочетания и иде
Оглавление
Создать карусельДобавьте описание
Создать карусельДобавьте описание

Тривалентность интерпретации

Краткий обзор основных моментов греческой мифологии и религии приводит к заключению о том, что их структура предполагает тройственное прочтение, что и порождает многомерную и многообразную палитру различных и подчас прямо противоположных интерпретаций. Можно представить эллинский пантеон и галерею главных персонажей, фигур и образов греческих мифов как своего рода алфавит богов, из которого складываются бесконечные ряды конкретных высказываний — мифов, теологических построений, философских учений, обрядов и поверий. К. Леви-Стросс в своей методологии дешифровки мифа назвал нечто аналогичное «мифемой» — минимальными «атомами» мифа, из которых складываются более развернутые структуры. Расширив понятие «мифемы» и выйдя за пределы скептического подхода Нового времени, с которым с необходимостью оперировал сам К. Леви-Стросс, можно увидеть в фигурах богов и героев греков аналог этого понятия, то есть набор наиболее простых и чистых семантических ядер, составляющих через свои сочетания и идеовариации саму структуру эллинского мира — цивилизацию, религию, культуру, но также и природу и сам внешний мир, расшифрованный через ту же семантическую решетку. И природное и культурное явление для греков было фразой, высказыванием, речью, посланием, основанным на алфавите богов. Порыв северного ветра и погребальный обряд, гроза и обычаи полиса, мистерии и дожди, анатомия человека и узоры горной гряды, домашние животные и поэтические гимны, море и смерть, сны и полевые всходы — всё вообще было бесконечной тканью, созданной из минимальных элементов мысли, которые воспринимались как вспышки и фиксации божественных могуществ. Эти могущества имели имена и правила их построения, употребления, комбинирования и т.д. Бытие являлось языком, простейшим элементом которого был бог.

Алфавит богов для всей греческой культуры был более или менее единым, и все образы и обряды, которые эллины встречали за её пределом, они интерпретировали в своем ключе, осуществляя перевод мифов и религиозных учений на свой язык, оперирующий с этим алфавитом. Как и любой перевод эта операция была лишь частично корректной и в целом весьма приблизительной. Поэтому отождествления Гермеса с Тотом, Осириса с Дионисом, Афродиты с Астартой или Геракла с Мелькартом были лишь ограниченно адекватными, но с помощью таких операций рефлективные греки старались расширить свою собственную семантику, обогатить свой алфавит богов, выявить подчас неочевидные аспекты, грани и связи внутри своего пантеона, а также дешифровать содержание негреческих — соседних — культур и религий. Именно это философы (от Пифагора до неоплатоников) и понимали под «теорией» (θεορία) — попытку создать универсальный алфавит мысли на основании сопоставлений и сравнений между собой широкого круга мифологических, религиозных, ритуальных и символических систем. Греческие боги, в сравнении с негреческими образами, постепенно становились элементами метаязыка, так как с помощью этого алфавита богов греки пытались построить вселенский язык, чем и была по их замыслу греческая философия. Этот универсальный язык по мере расширения эллинской культуры, действительно, становился средиземноморским койне, и в конце концов, предопределил общую семантику Европы как явления — её метафизику, её историал, её религиозную, этическую, социальную и политическую систему, её культуру. Таким образом, постепенно алфавит богов древних греков проходил качественные видоизменения, становясь всё более универсальным, но оставаясь, тем не менее, в своем ядре явлением глубоко и органично греческим, эллинским.

Однако чтобы корректно понимать этот европейский алфавит мышления, язык Европы, её Логос, развертывающийся по спирали из греческого ядра, необходимо с самого начала учитывать структуру того семантического кода, который предопределял герменевтику греческой религии и греческой культуры в её основании. Ведь позднее эта структура всё более уходила в область подразумевания, и там, в зоне банального и самоочевидного, постепенно стиралась и размывалась, утрачивая контрастность, строгость и стройность, а в конце концов, и смысл. Греческий Логос для Европы был чем-то настолько очевидным, что обращать внимание на его простейшие уровни, на его алфавит казалось излишним и относящимся лишь к сфере начального образования. Европейское сознание давно привыкло оперировать с комплексными системами, столь усложненными и многомерными, что в них первичный греческий код оказывался вне зоны внимания, как фундамент не вызывает большого интереса на фоне величественных стен, изысканных куполов, утонченных барельефов и завораживающих росписей величественных дворцов и храмов. Однако первичные планы и секреты пропорций заложены именно в основании. Для европейской культуры этим основанием является эллинский алфавит богов, изначальная структура его мифем.

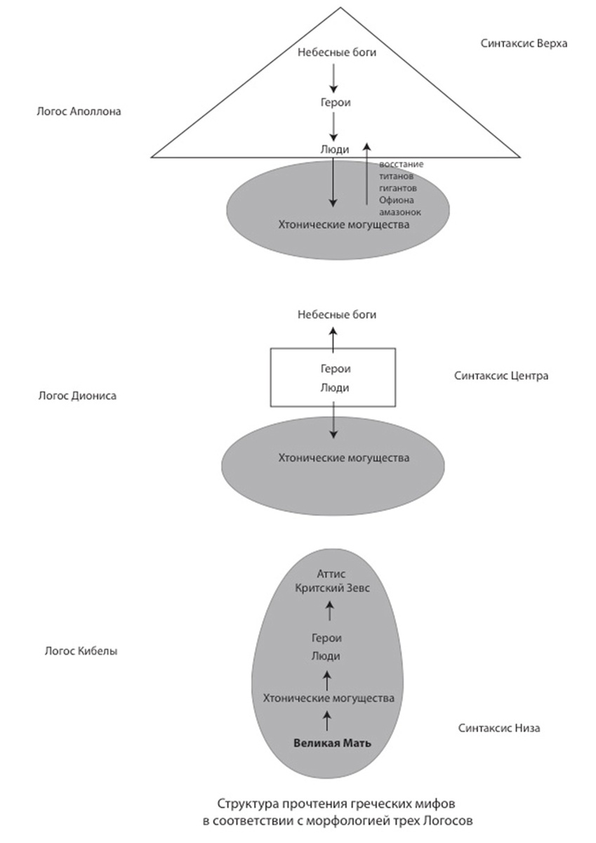
Если мы обратимся к этому алфавиту более внимательно, то увидим, что общий алфавит, набор базовых мифем подчиняются не одной морфологической и синтактической решетке, но нескольким. Слова и высказывания на эллинском алфавите богов строятся в соответствии с тремя синтаксическими осями, что предопределяет принципиально различную семантику и правила дешифровки. В самом основании эллинской культуры мы сталкиваемся с морфологическими и синтаксическими вариациями, сводимыми к трем Логосам, что предопределяет тривалентность прочтения. И эта тривалентность касается практически всех основных фигур греческой религии, символов, сюжетов, мифов и обрядов. Мы схематично отразили эту картину на следующей схеме.

Создать карусельДобавьте описание
Создать карусельДобавьте описание

На этой схеме видно, что одни и те же боги и герои, а также люди и явления внешнего мира, могут дешифровываться в соответствии с тремя синтаксическими процедурами, заложенными как начальный интерпретационный код, на основании которого из алфавита богов (мифем) создаются и корректно интерпретируются любые высказывания.

Аполлонические войны: мысли как тени богов

В Логосе Аполлона мы имеем дело с алфавитом, построенным по синтаксису верха. Структура высказывания здесь начинается с Неба, которое является подлежащим (ὕποκείμενον). Все остальное, кроме олимпийских богов, и отца Зевса выступает как область предикации, то есть различных свойств. Отталкиваясь от Неба, строится система градуальной иерархии, где по мере отдаления нарастают производность и второстепенность. В такой картине боги важнее героев, а герои — важнее людей. Боги — подлежащее для героев. Герои — подлежащее для людей. Люди — подлежащее для хтонических могуществ. Все эта цепочка, построенная строго сверху вниз, в мифе и религии может быть интерпретирована как титаномахия или война Неба и земли, где Небо — осмысленно и логично, а земля — бессмысленна и хаотична. Небо делает мир логичным и упорядоченным, красивым и справедливым. Земля и её порождения стремятся нарушить логику и порядок и осуществляют контратаки безумия и хаоса. Поэтому бытие богов, подвиги героев и разумная жизнь людей представляют собой развертывание единой логической структуры, битву Логоса за то, чтобы мир соответствовал вертикальному синтаксису.

Ориентация Логоса Аполлона на войну проявляется в отношении к тому, что является для эллина нелогичным. Все в мире должно быть расшифровано — журчание ручья и конфигурация звезд, фигуры облаков и мычание скота, полученный оракул и непонятные звуки, издаваемые варварами. Все, что есть, логично, гласит главное правило синтаксиса верха, логично, потому что божественно, и божественно, потому что логично. Но война начинается там, где какие-то силы злостно уклоняются от дешифровки, настаивают на своей алогичности, отказываются встраиваться в структуру аполлонической речи и её правил. Это провоцирует филологическую титаномахию, лингвистическое змееборчество. Кульминацией этого процесса становится построение логики и основанной на её фундаменте грамматики. Эллинский язык, как осмысленное и упорядоченное явление, представляет собой пик битвы Неба с землей. В грамматике, и особенно в логике, впервые кристально ясно сформулированной Аристотелем, алфавит богов становится просто алфавитом, превращается в язык и науку о строгом и ясном мышлении.

Здесь миф, религия, обряд, а также культура и политика превращаются в серию языковых гомологий. Осмысляющая сама себя культура, способная понять, упорядочить и досконально изучить свой собственный Логос — это подвиг божественного героя. Человек эллинской культуры уже самим фактом владения этой культурой поднимается до уровня героя, а герой, как мы видели, ориентирован на самовозвышение до уровня богов. Культура, религия, философия и политика становятся полем Логоса, который спускается сверху, чтобы его человеческие носители поднялись в небеса. Слово становится звуком, чтобы слышащий его возвысился до слова, и схватив смысл, поднялся в небо, откуда исходит слово. Таково предназначение эллинского человека, его цель (τέλος).

Будучи включенными в циркуляцию Логоса в нисходящей цепи — боги — герои — люди с обратным возвращением в небо, эллины становились активными участниками битвы с хтоническими могуществами. Будучи животным, наделенным Логосом (ζῶον λόγον ἔχον), по Аристотелю, человек участвует в битве против всех тех сил, которые отстоят от Логоса ещё дальше, чем он — с дикими зверьми, варварскими народами, подземными могуществами, призраками и чудовищами. Кого-то из них люди, действуя на стороне, от лица и с помощью богов и героев, приручают, укрощают и включают тем самым в синтаксис верха. Не имеющие Логоса обязаны подчиняться имеющим Логос. Это абсолютный аполлонический закон. Те, кто не признают этого или восстают на Логос, становятся врагами человеческими; с ними люди ведут нескончаемую жестокую борьбу — войну Аполлона.

С этносоциологической точки зрения, синтаксису верха соответствует индоевропейское ядро греческой культуры, которое и предопределяет основные законы вертикальной солярной герменевтики.

Очевидно, что прочтение мифов и ритуалов, символов и природы в структуре этого синтаксиса, в поле войны Аполлона будет иметь строго определенную направленность. Это — развитие философских толкований Ферекида, Пифагора, Платона и Аристотеля и всей интеллектуальной традиции греческой культуры, так или иначе связанной с этими течениями, затронувшими практически всех. При этом сам синтаксис верха в построении корректной морфологии на основе алфавита богов использовался задолго до становления философских школ Греции. Аполлонические философы лишь завершали работу богов и героев, придавая Логосу наиболее законченное и систематизированное выражение. Находясь в конце процесса они, в определенном смысле, оказывались в самом низу. Но фиксация этой нижней точки должна была повлечь за собой обратный подъем к небесам. Зафиксировав грамматику и логику, категории и нормативы мышления, морфологию самой культуры, философы, отталкиваясь от дна, поднимались наверх — в миры героев и созерцательные просторы небесных богов. Человеческий разум — точнее, эллинский разум — был лишь преддверием, прихожей световой Вселенной, где пребывали сами боги-смыслы, боги-буквы, боги-образцы, чьими тенями были человеческие (эллинские) мысли.

Оргийное чтение: героика масок

Синтаксис Диониса принципиально отличен от аполлонического. Следовательно, в этом случае мы имеем совершенно иную герменевтическую модель интерпретации мифов, ритуалов, философских учений, культуры и политики. На основе того же самого алфавита богов, что и в случае аполлонического толкования, здесь выстраивается совершенно иная последовательность и топология.

Логос Диониса предполагает синтаксис центра. Здесь высказывание строится не вокруг подлежащего, но вокруг сказуемого (ρήμα). Дионис не столько субъект, сколько действие, преображающая сила, передающая прямое присутствие божества. Вся структура мифа как фразы или рассказа в дионисийской топике строится вокруг действия, процессии, оргии (ὄργια), то есть мистерии. Сам Дионис именуется «богом мистерий». Он открывается в процессе и процессии, в динамике и движении, которое и обнаруживает собой центр, но не прямо, а косвенно, по касательной. Центральность синтаксиса Диониса состоит в том, что здесь главное внимание сосредоточено на моменте преображающего действия, от которого откладывается и тот, кто действует и то, на что это действие оказывается. Структура интерпретации мифа в этом режиме развертывается вокруг динамической силовой оси, которая указывает на оба предела (субъект и объект действия, на подлежащее и на его свойства) и в чем-то конституирует их. Поэтому Дионис в мифе описывается как бог превращений. Он действует не в жестко упорядоченной Вселенной, с раз и навсегда проложенными путями и уложениями, но в пространстве абсолютной свободы, которое является пространством чудес, поскольку само по себе оно и есть квинтэссенция преображающего чуда — создающего миры и снимающего их фатальность в стихии тонкой божественной игры.

Соответственно, дионисийская модель интерпретации основных фигур и сюжетов греческой культурной традиции прочитывает их в духе деятельной функциональности, в динамическом срезе. Важно не то, какова идентичность бога, героя или иного персонажа, но насколько блистательным, экстатическим и экзистенциально насыщенным является его деяние. Это деяние, сказуемое, глагол, фасцинация речью и жестом, сами порождают оба полюса греческого мира — небесный и земной. В отличие от Гермеса, который выстраивает структуры промежуточного пространства между субъектом и объектом, небом и землей, герменевтика Диониса не является герменевтикой посланничества или ходатайства, функционалом ангела. Дионис — это момент разделения/объединения, взятый как свободный центр. Он не исходит ни сверху, ни снизу и не опосредует своей фигурой пределы. Он создает миры Неба и земли, как продукты своей творящей игры, как горизонты трансформаций, как побочные результаты своего кипящего — чрезмерного — наличия, перетекающего через край.

Дионис в равной мере свободно чувствует себя и на Небе и под землей, в мире мертвых. Он Аид в той же мере, что и Зевс. Но при этом он никогда не только Аид, а всегда ещё и Зевс, и никогда не только Зевс, но всегда ещё и Аид. Поэтому миф, прочитанный в дионисийском синтаксисе центра, всегда содержит в себе амбивалентность и поливалентность: в любой момент любая фраза, сюжет и фигура могут измениться, оказаться не тем, что мы думаем. Вертикальная топика верх/низ меняется полярной топикой — центр/периферия. В центре, где присутствие Диониса максимально, находится точка свободы — как открытый момент преображающего действия. Дионис не субъект, он не имеет устойчивой идентичности — в отличие от Аполлона или Зевса. Все формы, под которыми он выступает, им заимствованы, являются масками. Поэтому полнее всего соответствует его природе символ маски, всегда скрывающей под собой что-то ещё — другую маску. Не случайно трагедия и театр вообще возникли из культа Диониса.

Показательно, что в структуре культа Диониса мы находим хтонических персонажей из области Великой Матери, а также отсылки к небесным божествам Олимпа. И те, и другие соучаствуют в дискурсе Диониса как учреждаемые им феноменологические вспышки. Процессия Диониса состоит из масок. Впечатляет, что на некоторых эллинских барельефах и росписях мы видим в свите Диониса сатиров, которые носят маски сатиров. Точно также, для топики Диониса было бы естественно, чтобы люди носили маски людей, а боги — маски богов. Дионис — это поле божественной эпифании. В эпифании открывает себя божество, но в отличие от аполлонического синтаксиса, акцент ставится не на идентичности божества в его строго иерархической подчиненности — бог являет себя в герое, герой в человеке и т.д., но на самом факте явления, на его стихии. В синтаксисе центра важнее, что нечто является, нежели то, что или кто именно является. Важнее сам феномен, который фасцинативен именно как маска и, следовательно, личина, личность.

Дионисийское прочтение эллинской культуры будет равнозначно мистериальному прочтению. В области религии более всего этому соответствуют Элевсинские мистерии и собственно празднества Диониса. В области теологии — учение орфиков, и не случайно у орфиков первым существом является Фанет (Φάνης), чьи имя происходит от слова φαντός, явленный. Фанет — это явление вообще, а значит, мы имеем дело с дионисийским прочтением, так как Дионис — бог эпифании по преимуществу, бог феноменологии, бог-феноменология. В досократовской философии полнее всего такому подходу соответствуют парадоксы Гераклита, а в послесократовской — риторика и физика Аристотеля[1] в отличие от логики, где преобладает аполлоническое начало.

Язык Диониса, его Логос строится вокруг типа героя и человека, вокруг героического человека. Поэтому и богов, и хтонические могущества этот синтаксис склонен интерпретировать в героическом ключе. Действия, оргии, мистерии богов — это поле активности световых героев; в царстве Великой Матери, под землей и в мире мертвых — развертывается активность тьмы и ночных начал. Но в любом случае мир видится как пространство свершений, деяний, подвигов. Соответственно, и мифемы, алфавит богов выстраиваются в динамичных синтагмах, воплощающих в себе трансформации, перевоплощения, непрерывный поток чудес. Жрецы Диониса пребывают в постоянном движении. Они суть водовороты букв и знаков, жестов и символов, выстраивающих новые и новые контексты и структуры. Язык Диониса — это язык акта, действия в прямом и театральном смысле.

Материнский прыжок и дурацкая мудрость

Совершенно иное прочтение религии, мифа и культуры предлагает Логос Кибелы. Здесь алфавит богов выстраивается в соответствие с совершенно особой осью в синтаксисе низа. Вся морфология обратна структуре Аполлона. Главным здесь становится дополнение, не подлежащее и не сказуемое, но то, на что направленно действие подлежащего. Эллинский текст читается здесь задом-наперед или снизу вверх. Если аполлоническая фраза строится по закону логики, а дионисийская (как и герметическая) по закону риторики, то фраза Кибелы начинается не с того, кто говорит или что говорят, но с того, для кого говорят, с кем говорят, к кому или к чему обращена речь. Великая Мать сама по себе нема, глуха и бессмысленна[2]. Она вступает в область речи лишь как предел, на который направлено убеждение Логоса, его сила. Её стихия молчание и тишина, в которой Логос растворяется и исчезает. Поэтому её Логос вообще не считается таковым, с точки зрения Логоса Аполлона, и представляется игровым полу-Логосом, полуразумным высказыванием, глупостью или абсурдной шуткой для Диониса. Сама же Великая Мать не умеет ни говорить, ни смеяться, но вместе с тем, воздействие хтонического начала и пространства смерти на Логос производит темный аналог речи[3], речь наоборот, которая строится на полном отвержении аполлонической вертикали и дионисийской структуры центр/периферия. Синтаксис Великой Матери имеет форму яйца, змеи, спирали, лабиринта или ленты Мёбиуса[4]. В ней не просто всё строится с позиции низа, но отрицается вертикаль в целом (а значит верха просто нет, а раз так, то нет и низа!). Точно также здесь нет центра и периферии, так как Великая Мать не признает центра, а следовательно, в ней нет и периферии — всё центр и всё периферия. Нет подлежащего, нет сказуемого, нет ни парадигмы, ни синтагмы, есть только дополнения или обстоятельства, objectum в латинской грамматике, то, на что направлено действие или то, как и где это действие осуществляется.

Пространство земли в его естественном примордиальном состоянии Ферекид называл Хтонией. В пеласгийском мифе об Эвриноме Великая Мать отложила мировое яйцо, которое придало бесформенному (ей самой) форму. Но эта форма не знала ни верха, ни низа, ни центра, ни окружности — всё в нём пребывает в равновесном и невыделенном состоянии. Ничто не оказывает воздействия ни на что другое, или всё влияет на всё. В такой симметрии доминантой становится бессмысленность. В чистом виде эта бессмысленность совпадает с молчанием, глухотой, немотой и непроглядным мраком. Но по мере концентрации этой изначальной субстанциональности, этого абсолютизированного дополнения без сказуемого и подлежащего, возникает протоязык яйца — раздается голос бездны, стон земли. Неоплатоники, описывая онтологию материи, говорили, что лишенная каких бы то ни было свойств материя, из неизбывности своей лишённости, привации, нищеты совершает прыжок и в этом головокружительном прыжке захватывает эйдосы, спустившиеся к нижней черте (в синтаксисе Аполлона) или оказавшиеся на периферии (в синтаксисе Диониса). Так материя улавливает в свои сети форму, что и становится моментом появления тела или телесного эйдоса, материального эйдоса. Применив это к алфавиту богов, получаем следующую картину: синтаксис снизу есть прыжок Великой Матери, которая выскакивает из своей немоты и издает звук. Сам звук не принадлежит ей, но является продуктом других синтаксисов. Великая Мать, ночь, материя и смерть перетолковывают речь других уровней мира, приглушая, спутывая и иррационализируя их содержание. Тем самым создается своего рода антиязык, «бастардный Логос» «Тимея» Платона, λογισμός νοθός, Логос яйца. Великая Мать не создает свою речь и свои правила выстраивания элементов алфавита богов, она комбинирует уже существующие, захваченные в прыжке мифемы таким образом, чтобы нарушить и исказить до неузнаваемости любые интерпретационные структуры. Если жрец Аполлона слышит в дожде, ветре, шелесте листьев оливкового древа речь богов, если жрец Диониса в словах и стихиях различает музыку, жрецы и жрицы Кибелы в речи видят мычание, а в музыке — шум волн или дыхание загнанной дичи. Речь, построенная по синтаксису низа, обессмысливает осмысленное, идиотизирует разумное, интерпретирует первостепенное через второстепенное. В этом состоит ключ к языку глупцов, дурацкой мудрости.

Вся греческая мифология и религия, вся эллинская культура в этой интерпретации превращается в бессмысленность, её внутренняя логика рушится, историал становится свернувшейся в спираль улиткой, objectum — центром предложения, подчинившим себе подлежащее и сказуемое. На более конкретном уровне это проявляется в том, что все фигуры и сюжеты мифов перетолковываются в матриархальном ключе: хтоническое, титаническое и акцидентальное рассматривается как первичное, и захват букв и слов с обращением их в стихию самозамкнутой автореферентной ленты превращается в квази-речь.

В такой картине все уровни космоса и все виды становятся эманациями Великой Матери, сгустками Хтонии, моментами хаоса. Как сама Великая Мать есть свой собственный отсутствующий центр и своя вершина, то и все остальные существа выстраиваются по мере сходства с ней. Ближе всего к ней находятся титаны и чудовища. Их речь — смутный рокот, рёв, громыхание и скрежет. Далее, идут смертные люди, связанные с Матерью смертью — своим основным качеством. Люди здесь вначале телесны, а потом уже разумны. Они суть поверхность хтонических сил, более нежные и тонкие, но также эфемерные. Венчает синтаксис Хтонии фигура собственного зеркала, интерпретированная как мужская половина гинандры — Аттис. Весь мир ограничивается зоной Луны, но сама Луна или Лунус лишь отражают отсутствующий лик Земли.

Культы, мистерии, процессии и жертвоприношения общеэллинского мира в этом контексте становятся незавершенными, лишенными телоса, катарсиса и апофеоза, насыщенным абсурдом и пульсацией темных соков смерти представлением, где каждый элемент обретает роль в непрерывном процессе самоудовлетворения Великой Матерью самой себя с использованием всех попадающихся под руку вещей и существ мира — животных, предметов, стихий, богов, людей, духов и т.д.

В области мифологии такой подход соответствует Эвгемеру, предложившему рассматривать истории про богов как гипертрофированные события прошлого, фигурантами которого были обычные люди. В религии носителями подобной герменевтики выступали коллегии жрецов Кибелы и сходных с ней культов, которые могли локализоваться не только там, где почитание Великой Матери практиковалось открыто, но и в храмах других эллинских богов, как мы это видим в критском цикле (критский Зевс и малоазийский пра-Дионис) или в городе-храме Артемиды Эфесской, а также во множестве иных случаев. В философии аналогичную линию поддерживали представители Ионийской школы (Фалес, учивший о первичности воды, или Анаксимандр, рассматривавший в качестве первоначала «беспредельное», ἄπειρον и т.д.), и ярче и последовательнее других атомисты Левкипп и Демокрит из Абдер, и вслед за ними Эпикур.

Греция как Европа

Если мы сведем все три синтаксиса воедино, то получим несколько более детальное представление о той тривалентности, о которой шла речь выше. Греческая культура всегда допускает все три толкования, а алфавит богов может служить для построения высказываний на основании всех трех синтаксических решеток. При этом официальным синтаксисом эллинов был аполлонический Логос, утвержденный фактом триумфа индоевропейских племен эллинов (особенно ахейцев и дорийцев) над пеласгийским (эгейским) культурным кругом. Однако черный Логос Великой Матери и её титанические прыжки для захвата эллинских эйдосов создавали постоянный семантический фон, время от времени прорывавшийся и существенно искажавший кристаллические решетки эллинской религии и цивилизации, денатурируя дискурс, навязывая свои хтонические семантические цепочки, направленные на размывание изначальной патриархальной ясности и подспудное возрождение элементов матриархата. Такими рудиментами пеласгийской (критской, амазонской, малоазийской) герменевтики полны греческие мифы и культы.

Синтаксис центра и дионисийская оптика мистерий также представляют собой внушительный пласт интерпретации, фундаментально влияющий на всю структуру греческой религии. В этом контексте эллинские мифемы в дионисийских дискурсах приобретали особое причудливое выражение, что во многом предопределило развитие эллинского искусства и, в первую очередь, театра. Греческая драматургия является формой дионисийского синтаксиса по преимуществу.

Выявление тривалентности в ядре эллинской цивилизации фундаментально аффектирует Логос Европы. В самих основаниях этого Логоса мы встречаем все три Логоса, находящихся друг с другом в сложных и динамически меняющихся отношениях. В корнях Европы мы видим культ Кибелы, и его влияние остается довольно сильным практически на всех остальных этапах средиземноморской эллинской и соответственно европейской истории. Но вторжение эллинских индоевропейцев на несколько тысячелетий радикально меняет ситуацию, подчинив структурам верха и центра все возможные дискурсы, построенные на основании алфавита богов. Вместе с этим Европа приобретает новую — жестко патриархальную на сей раз — идентичность. Отныне синтаксис верха и синтаксис центра радикально побеждают хтоническую интерпретацию и её решетки. Это становится официальной версией её историала, фасадом цивилизации, религии, искусства, политики, культуры и культа. Но и в этой патриархальной герменевтике требуется различать Аполлона и Диониса, не как два разных повествования, но как два способа интерпретации бесчисленного числа повествований. Это различие превращает изучение европейского Логоса в сложное предприятие, требующее постоянной сверки с базовыми формами синтаксиса при рассмотрении практически любого поворота истории, философского учения или религиозного течения. Таким образом, даже в верхнем слое Европы последних четырех тысячелетий (начиная с вторжения первых индоевропейцев в Грецию) мы имеем дело с двумя историалами, каждый их которых — при всей внутренней солидарности — своеобычен и оригинален — аполлоническим и дионисийским.

Если теперь учесть устойчивость герменевтики Кибелы и её непрерывные попытки прямого или косвенного реванша, то европейская история будет выглядеть совсем сложным и запутанным явлением, корректный анализ которого потребует умелого оперирования со всеми тремя синтаксисами, прослеживаемыми с самого начала Европы до её самого конца. Все это уже прозрачно видно в истоках эллинской цивилизации, в Древней Греции. В дальнейшем ситуация ничуть не упрощается, но если мы сможем четко осмыслить структуру греческой культуры и её оснований, то в дальнейшем мы обнаружим лишь различные повторения и комбинации того, что уже так или иначе в той или иной форме, но существовало у греков — либо как миф, либо как ритуал, либо как мистерия, либо как история, либо как политический институт, либо как произведение искусства. В Европе за всю историю её существования не было ничего такого, чего раньше не имелось бы в Греции. И если мы научимся корректно понимать все версии греческого алфавита богов, нам станет намного прозрачнее и яснее Европа в её целокупности, в её историале, в её судьбе. Ключ к Европе, к её Логосу лежит в Древней Греции, где всё, что должно было случиться, явиться и открыться (а также исчезнуть или закрыться), уже случилось, явилось и открылось (исчезло и сокрылось). Нам надо лишь правильно расшифровать это.

Источники и примечания

[1] Дугин А.Г. Ноомахия. Три Логоса. М.: Академический Проект, 2014.

[2] Архаические изображения Великой Богини часто представляют её без рта и/или без глаз, а подчас её голова намечена весьма условно или вообще отсутствует (иногда вместо нее изображается удлиненная шея или голова змеи). У древнейшей статуэтки культового характера «Венеры из Виллендорфа», предположительно 22 — 24 тысячелетия до Р.Х., вместо головы шар в виде шишки.

[3] Э.Нойманн приводит удачное выражение «язык воды». Он пишет о дорациональной женской мудрости: «Женщина изначально провидица, госпожа мудрости, проносящая воды глубин, журчащих ручьев и источников, ведь «истинное предсказание говорит на языке воды». (…) Журчание воды глубин лишь «наружность» речи её бессознательного, которое поднимается, как столп гейзера». Нойманн Э. Великая Мать. Указ. соч. С. 349.

[4] Э. Нойманн называет это Великим Кругом, полной замкнутостью на само себя, что проявляется в символах круговых танцев, во вращении планет или круговороте рождений. Отсюда классический образ Колеса Судьбы и его вариации — прялка, мельница, хлебный каравай, круглый колодец (римский puteal), возводимый над матриархальной ямой при основании города (mundus) и т.д. Нойманн Э. Великая Мать. Указ. соч.