Найти в Дзене

Ростовские изобретатели запатентовали уникальную рукоятку для вертолета

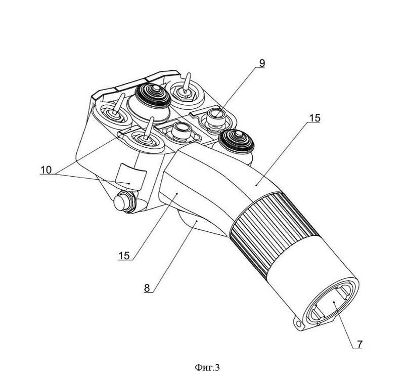
Устройство сочетает в себе элементы механического и электронного управления вертолетом. Патент на уникальную рукоятку для управления вертолетом и другой летательной техникой удалось зарегистрировать ростовским изобретателям. Роспатент подтвердил права дончан на изобретение 31 октября, а отсчет срока действия патента начался с 11 августа. Авторами изобретения стали Александр и Александра Бендус, Андрей и Екатерина Огренич, Андрей и Евгения Павловы, а патентообладателем ООО «Инновационные системы», которое работает в Ростове. Бендус, Огренич и Павлов владеют компанией, которая была учреждена в июле 2024 года. Как говорится в патентной документации, с которой ознакомился RO.TODAY, рукоятка нужна для управления летательным аппаратом, в частности несущим винтом и двигателями. Но ее модель может быть применена и в других видах техники. Ростовская рукоятка выгодно отличается от своих конкурентов — она позволяет управлять летательным аппаратом как при помощи механических связей (поворотная муф

Устройство сочетает в себе элементы механического и электронного управления вертолетом.

Патент на уникальную рукоятку для управления вертолетом и другой летательной техникой удалось зарегистрировать ростовским изобретателям. Роспатент подтвердил права дончан на изобретение 31 октября, а отсчет срока действия патента начался с 11 августа.

Авторами изобретения стали Александр и Александра Бендус, Андрей и Екатерина Огренич, Андрей и Евгения Павловы, а патентообладателем ООО «Инновационные системы», которое работает в Ростове. Бендус, Огренич и Павлов владеют компанией, которая была учреждена в июле 2024 года.

Как говорится в патентной документации, с которой ознакомился RO.TODAY, рукоятка нужна для управления летательным аппаратом, в частности несущим винтом и двигателями. Но ее модель может быть применена и в других видах техники. Ростовская рукоятка выгодно отличается от своих конкурентов — она позволяет управлять летательным аппаратом как при помощи механических связей (поворотная муфта коррекции управления двигателями), так и при помощи электротехники (кнопки управления и тумблеры и т.п.).

Также рукоятка имеет в своем составе подсвечиваемые надписи кнопок, что облегчает их идентификацию в темное время суток, делает полет более безопасным. При этом подсветка может осуществляться даже лампой накаливания.

«Технический результат заключается в наличии в составе рукоятки как электротехнических органов управления, так и поворотной муфты, обеспечивающей механическую связь, например, с системой оборотов двигателями, что позволяет облегчить модернизацию существующих летательных аппаратов, в части замены рукояток управления», — говорится в материалах Роспатента.

Конструкция рукоятки позволяет летному составу минимизировать необходимость убирать руку с основного органа управления летательным аппаратом, что на прямую повышает безопасность полета.

Недостатками конкурирующих рукояток являются отсутствие механической части, сложность интеграции в состав оборудования, отсутствие электромеханических элементов, ограниченное количество типов летательных аппаратов.