Добавить в корзинуПозвонить
Найти в Дзене
RADIO INFO

Радиоприемник ВЭФ-202 на современной элементной базе от читателя моего канала Сергея Т.

Добрый день дорогие друзья. Недавно я страницах своего канала в публикации «Новая жизнь старого радиоприемника VEF-202. Начало проекта», рассказывал своим читателям , что начал работы по переделке радиоприемника ВЭФ-202 с полной заменой всей электрической части, с расширением функций и возможностей, ну пересказывать все не смысла, и если Вы еще не читали эту статью, то обязательно с ней ознакомитесь. В комментариях к статье, читатель моего канала Сергей Т. поделился своим вариантом модернизации радиоприемника ВЭФ-202, и с его позволения мы сегодня ознакомимся с очень интересным вариантом переделки радиоприемника ВЭФ-202 на современный лад. Радиотракт он собрал на хорошо знакомой читателям моего канала на DSP микросхеме KT0936MB9. Вот его схема До этого он пробовал собрать радиотракт микросхеме TEA5710 по известной схеме из журнала Радио, но ему не понравилось кучности радиостанций в углу шкалы. На моем канале есть вариант как решить эту проблему с помощью простейшего генератора, и п

Добрый день дорогие друзья.

Недавно я страницах своего канала в публикации «Новая жизнь старого радиоприемника VEF-202. Начало проекта», рассказывал своим читателям , что начал работы по переделке радиоприемника ВЭФ-202 с полной заменой всей электрической части, с расширением функций и возможностей, ну пересказывать все не смысла, и если Вы еще не читали эту статью, то обязательно с ней ознакомитесь. В комментариях к статье, читатель моего канала Сергей Т. поделился своим вариантом модернизации радиоприемника ВЭФ-202, и с его позволения мы сегодня ознакомимся с очень интересным вариантом переделки радиоприемника ВЭФ-202 на современный лад.

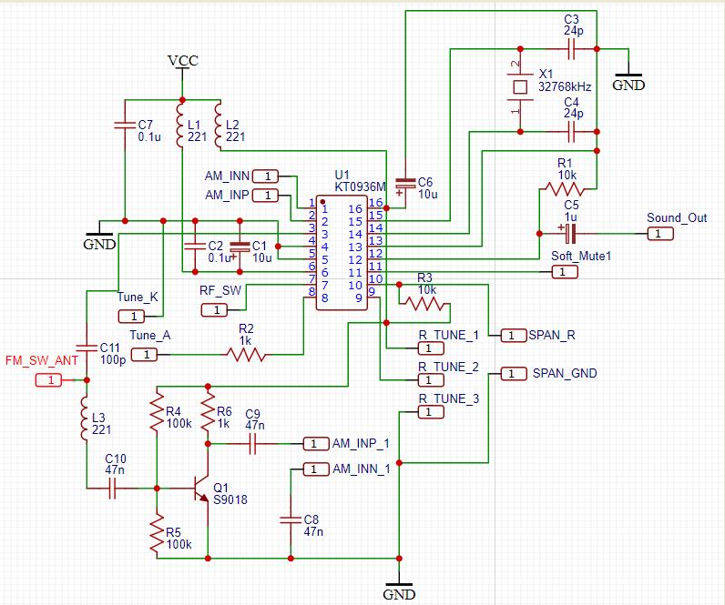
Радиотракт он собрал на хорошо знакомой читателям моего канала на DSP микросхеме KT0936MB9.

Вот его схема

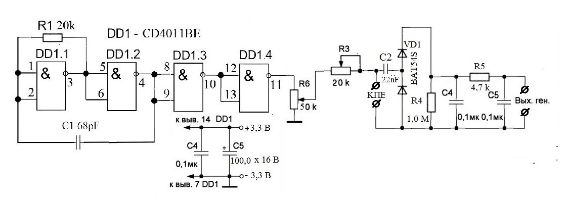
До этого он пробовал собрать радиотракт микросхеме TEA5710 по известной схеме из журнала Радио, но ему не понравилось кучности радиостанций в углу шкалы. На моем канале есть вариант как решить эту проблему с помощью простейшего генератора, и при желание Вы все это найдете на моем канале . На всякий случай привожу схему генератора для КПЕ на равномерную шкалу.

-2

В качестве УНЧ Сергей Т. применил готовый модуль LTK5128, переведенный в режим АВ

-3

Вот его типовая схема

-4

Для перевода в режим АВ, по всей видимости вывод MODE нужно закоротить на массу. Установлен модуль LTK5128 под регулятором громкости. На AliExpress подобные модули стоят по 70 руб с доставкой.

Вид внутри приемника

-5

Новые планки на барабан напечатаны на 3D-принтере. Контакты – проволока 0.9 и напаяны колечки из кроссировки на конце. В каждой планке напаяно по одному резистору на нужный диапазон.

Трансформатор взят от радиоприемника Океана-222.

Родной динамик шуршал на катушке, поэтому был заменен на 1ГД-28 от от лампового телевизора.

Вместо КПЕ установлен 5-оборотистый переменный резистор. Зеленая монтажная платка около барабана осталась от экспериментов с TEA5710 и не используется.

-6

Шкив на нем так же напечатан на 3D-принтере. Диаметр шкива на переменном резисторе 8.9мм, но лучше чуть убавить, до 8.8мм,

-7

Все диапазоны, кроме ДВ, соответствуют циферкам на барабане, единственное, они немного расширены относительно стандарта – есть такая возможность в микросхеме KT0936MB9, хочешь стандартная ширина, хочешь расширенная.

Вместо ДВ стоит диапазон 80м, на FM – стандарт от 87 до 108.5 МГц.

В итоге Сергей Т. получил забитые станциями диапазоны КВ, четкий FM, и на 80м есть возможность послушать радиолюбителей, и самое то главное – красивейший и полезный аппарат! Все, кто приходит в гости засматриваются и такой же хотят.

Список диапазонов микросхемы KT0936MB9 и номинал резисторов:

-8

В заключение хотел бы обратится к моим уважаемым читателям, пишите в комментариях и делитесь Вашими наработками со своими коллегами радиолюбителями, все что заслуживает внимания аудитории моего канала, я отредактирую и опубликую на моем канале от Вашего имени, следуйте примеру Сергея Т.

На этом у нас сегодня все.

Рекомендую посмотреть Подборку публикаций моего канала, где Вы найдете статьи по рассмотренной выше теме, и множество других материалов, которые могут быть Вам интересны и полезны.

Ставьте лайки, комментируйте, подписывайтесь и заходите на мой канал, есть много интересной и нужной информации для радиолюбителей