Добавить в корзинуПозвонить
Найти в Дзене

ЕГЭ - 2025. Решаем задание с параметрами графическим способом

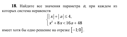
Здравствуйте, дорогие подписчики и гости канала. Сегодня предлагаю порешать со мной задание с параметрами, задание взято с сайта math100.ru Такое задание легко (ну, или почти легко) решается графически Для начала определимся что за области задаются неравенствами: Изобразим все на координатной плоскости ХОА, тк у тут не присутствует Зеленая полоса это условие, что х принадлежит отрезку [-1:0] Как мы видим до пересечения параболы (то есть где выше параболы) с ромбом всегда есть решения удовлетворяющие условию, что х принадлежит отрезку [-1:0] (Смотрим там где выше параболы и при этом попадаем в зеленую полосу) Поэтому ищем точку пересечения параболы и ромба: А теперь найдем а

Здравствуйте, дорогие подписчики и гости канала.

Сегодня предлагаю порешать со мной задание с параметрами, задание взято с сайта math100.ru

с сайта math100.ru
с сайта math100.ru

Такое задание легко (ну, или почти легко) решается графически

Для начала определимся что за области задаются неравенствами:

-2
-3

Изобразим все на координатной плоскости ХОА, тк у тут не присутствует

Зеленая полоса это условие, что х принадлежит отрезку [-1:0]

-4

Как мы видим до пересечения параболы (то есть где выше параболы) с ромбом всегда есть решения удовлетворяющие условию, что х принадлежит отрезку [-1:0] (Смотрим там где выше параболы и при этом попадаем в зеленую полосу)

Поэтому ищем точку пересечения параболы и ромба:

-5
-6

А теперь найдем а

-7
-8