Найти в Дзене
Мedical Insider

Обнаружена корреляция между уровнем метилмалоновой кислоты и снижением активности иммунных клеток у пациентов с раком лёгких

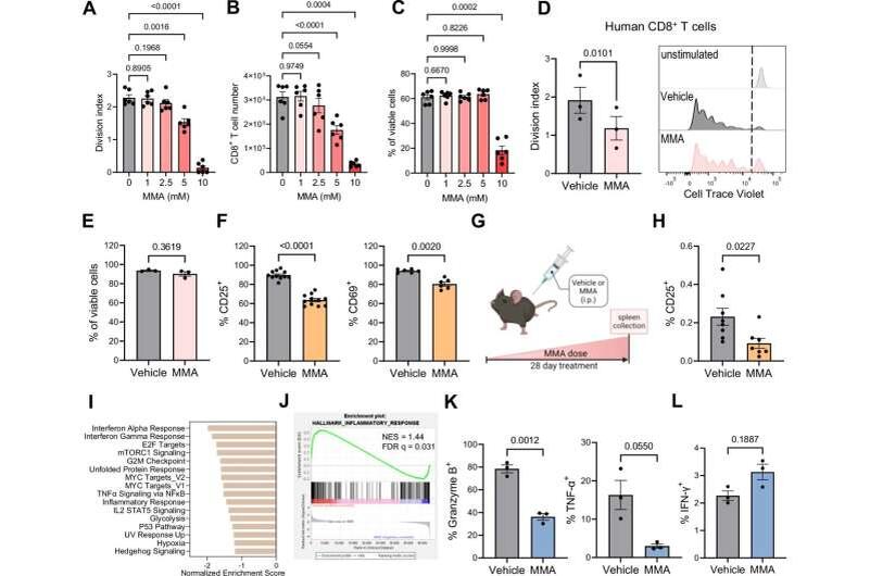
Ученые из Онкологического центра Моффита обнаружили новую связь между уровнем метилмалоновой кислоты и функционированием CD8⁺ Т-клеток, что может способствовать прогрессированию рака легких у пожилых пациентов. Исследование, опубликованное в журнале Oncogene, проливает свет на механизмы, посредством которых метаболические изменения, связанные со старением, влияют на иммунную систему. Метилмалоновая кислота и ее роль в иммунных реакциях Метилмалоновая кислота (ММК) обычно присутствует в низких концентрациях у здоровых людей, но ее уровень повышается с возрастом и при дефиците витамина B12. Это исследование направлено на изучение влияния ММК на активацию и функции CD8⁺ Т-клеток — ключевых игроков в иммунной системе, борющихся с раком. Воздействие ММК на CD8⁺ Т-клетки Результаты исследования показали, что лечение ММК значительно снижает активность CD8⁺ Т-клеток. ММК влияет на глобальную экспрессию генов в этих клетках, подавляя ключевые пути, участвующие в иммунной активации и метаболизме

Ученые из Онкологического центра Моффита обнаружили новую связь между уровнем метилмалоновой кислоты и функционированием CD8⁺ Т-клеток, что может способствовать прогрессированию рака легких у пожилых пациентов. Исследование, опубликованное в журнале Oncogene, проливает свет на механизмы, посредством которых метаболические изменения, связанные со старением, влияют на иммунную систему.

Метилмалоновая кислота и ее роль в иммунных реакциях

Метилмалоновая кислота (ММК) обычно присутствует в низких концентрациях у здоровых людей, но ее уровень повышается с возрастом и при дефиците витамина B12. Это исследование направлено на изучение влияния ММК на активацию и функции CD8⁺ Т-клеток — ключевых игроков в иммунной системе, борющихся с раком.

Воздействие ММК на CD8⁺ Т-клетки

Результаты исследования показали, что лечение ММК значительно снижает активность CD8⁺ Т-клеток. ММК влияет на глобальную экспрессию генов в этих клетках, подавляя ключевые пути, участвующие в иммунной активации и метаболизме. Это затрудняет борьбу иммунной системы с раком, открывая перспективы для разработки новых терапевтических стратегий.

Влияние на микроокружение опухоли

Исследование также подчеркивает, что ММК искажает микроокружение опухоли, влияя не только на Т-клетки, но и на другие иммунные клетки. Это создает более благоприятную среду для роста опухоли и метастазирования.

Перспективы лечения рака у пожилых пациентов

Эти результаты указывают на необходимость разработки стратегий, направленных на снижение уровня ММК или противодействие ее воздействию на CD8⁺ Т-клетки. Это может повысить противоопухолевый иммунитет, особенно у пожилых пациентов, которые подвержены большему риску рака легких.

Литература:
Joanne D. Tejero et al, Methylmalonic acid induces metabolic abnormalities and exhaustion in CD8+ T cells to suppress anti-tumor immunity,
Oncogene (2024). DOI: 10.1038/s41388-024-03191-1