Добавить в корзинуПозвонить
Найти в Дзене
RahostStudio

Кемпстон 8bit для Scorpion 256

Никак не отпускает меня тема подключения джойстиков от Sega к ZX-совместимым компьютерам. В прошлых статьях я удачно подключил данные джойстики к компьютеру Дельта-С, а также сделал поддержку 8 бит для порта Кемпстон этого же компьютера. В этой статье опишу процесс расширения Кемпстона до 8 бит на компьютере Scorpion 256 (не турбо). Скорпион появился у меня совсем недавно, хороший знакомый отдал мне плату, и я встроил её в корпус компьютера Дельта-С, обязательно опишу весь процесс сборки этого чуда, но уже в другой статье. Сейчас же поговорим о Кемпстоне. Здесь он, как и во всех подобных компьютерах, только 5 бит, но на Дельте же получилось расширить, значит и здесь должно получится. По аналогии с Дельтой стал искать на схеме нужные мультиплексоры и нашел, это микросхемы D36 и D37: Верхняя микросхема обрабатывает нажатия кнопок перемещения, нижняя — за «огонь», но вот свободных входных линий, как на Дельте, здесь нет. Нужные линии находятся на контактах 6, 10, 13. Если 6-я ножка легко

Никак не отпускает меня тема подключения джойстиков от Sega к ZX-совместимым компьютерам. В прошлых статьях я удачно подключил данные джойстики к компьютеру Дельта-С, а также сделал поддержку 8 бит для порта Кемпстон этого же компьютера. В этой статье опишу процесс расширения Кемпстона до 8 бит на компьютере Scorpion 256 (не турбо).

Скорпион появился у меня совсем недавно, хороший знакомый отдал мне плату, и я встроил её в корпус компьютера Дельта-С, обязательно опишу весь процесс сборки этого чуда, но уже в другой статье. Сейчас же поговорим о Кемпстоне. Здесь он, как и во всех подобных компьютерах, только 5 бит, но на Дельте же получилось расширить, значит и здесь должно получится. По аналогии с Дельтой стал искать на схеме нужные мультиплексоры и нашел, это микросхемы D36 и D37:

Часть схемы Скорпиона
Часть схемы Скорпиона

Верхняя микросхема обрабатывает нажатия кнопок перемещения, нижняя — за «огонь», но вот свободных входных линий, как на Дельте, здесь нет. Нужные линии находятся на контактах 6, 10, 13. Если 6-я ножка легко освобождается от земли, то вот с сигналами INR и DRQ сложнее. Поискав их на схеме, обнаружил, что они идут от микросхемы контроллера дисковода К1818ВГ93, и если их отключить, то дисковод работать не будет.

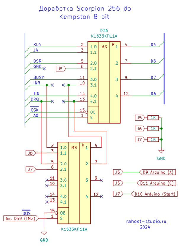
Стал думать, как завести дополнительные кнопки джойстика, и сначала опробовал простой путь: напаять сверху ещё один мультиплексор и завести кнопки на ноги 10 и 13. Но, как оказалось, это неверный путь — и дисковод, и кнопки не заработали. Стал рыть в интернете и наткнулся на тему форума zx-pk.ru, где пользователь под ником izzx спрашивает про расширение кемпстона для «Скорпиона», а также он накидал схему, но эта схема, похоже, никем так и не была проверена даже в теории. Я же данную схему собрал и опробовал, и можно смело сказать, что она НЕ работает, с данной схемой компьютер вообще не запускается. Саму схему не буду здесь приводить, с ней можно ознакомиться по ссылке выше, но скажу, что izzx предлагал рвать линию CSK и использовать сигнал DOS для работы ещё одной КП-шки. Немного подумав, я решил, зачем нам рвать CSK, ведь при этом пропадает куча полезных для компьютера сигналов, ведь можно разрывать именно те линии, которые нам нужны, а точнее INR и DRQ. Накидал свою схемку, и выглядит она так:

Схема разделения сигналов
Схема разделения сигналов

Не особо верилось в успех, но данная схема заработала! Экспериментальным путём выяснил, что сигнал DOS нужен инвертированный, это ножка 6 микросхемы D59. Кстати, для поиска нужных микросхем пользовался схемой расположения элементов (ссылка в конце статьи), так как плата, похоже, та самая, из 90-х годов, со спиленными названиями микросхем.

Теперь подробнее о том, что и где резать. Всего нужно разрезать 3 дорожки — это отрезать землю от 6-й ноги D36:

Режем раз..
Режем раз..

А также дорожки линий INR и DRQ с обратной стороны платы:

режем два и три.
режем два и три.

Новую КП-шку приклеил вверх лапками на соседнюю микросхему на термоклей. Обработку кнопок джойстика доверил Ардуино Нано, мне не захотелось паять кучу микросхем, как в случае с Дельтой. Схему подключения Ардуино я выкладывал в прошлой статье, но и здесь продублирую:

Схема подключения Ардуино
Схема подключения Ардуино

На нумерацию микросхем на выходах Ардуино не смотрим, это для Дельты. У Скорпиона своя нумерация, и, собрав схему в первый раз, я что-то напутал, хотя вроде всё делал по описанию к Скорпиону. Чтобы исправить, я поменял местами провода на входах Ардуино, но так делать нельзя! Соединять разъём джойстика и Ардуино нужно в точности по схеме, если что-то не туда поскакало, то меняем провода на выходе Ардуины. Для пущей убедительности пользовался своей программкой для теста порта Кемпстона, чтобы найти нужные линии.

Программа для теста
Программа для теста

Так сказать, версия 2.0. Появилось меню выбора тестирования полного 8 бит или обычного.

Что ж, на этом всё. К сожалению, у меня нет регистрации на форуме zx-pk.ru, поэтому хотелось бы попросить читателей, у которых есть там регистрация, отписаться в теме, хоть обсуждение там остановилось в 2021 году, но всё же пусть знают, что есть такой способ.

Схема Скорпион:  Schematic_Scorpion-Yellow_v12.2.0.pdf
Расположение элементов на плате: 
PCB_Scorpion-Yellow_v12.2.0.pdf
Скетч для Ардуино:  
SegaController.zip
Программа теста Кемпстона: 
kemp8bit2.trd

Ещё по теме:

Эта же статья на моём сайте:

Кемпстон 8bit для Scorpion 256 > Rahost Studio