Добавить в корзину
Позвонить
Найти в Дзене
Войти
In ФИЗМАТ
11,2 тыс подписчиков
Подписаться
ЕГЭ по математике 2025 год. Профильный уровень. Ященко, 36 вариантов. Вариант 4. Разбор
9 ноября 2024
9 ноя 2024
18,4 тыс
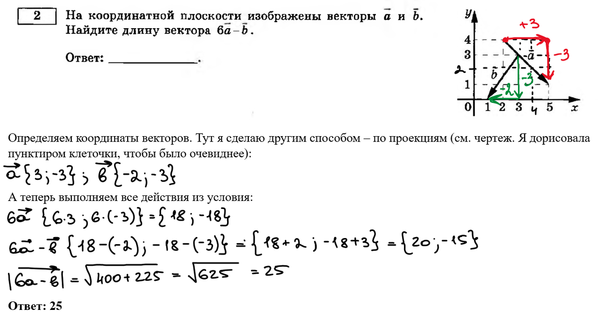
...
Читать далее
Подготовка к ЕГЭ
128,7 тыс интересуются
Следить за темой
87
7
504204333.934.1777509215848.78406