Найти в Дзене
Андрей Калашников

Поиск звездного игрока: методология найма топ-менеджеров

Подбор топ-менеджера в современном бизнесе напоминает лотерею: найти ту самую звезду среди множества кандидатов — задача не из легких. Чтобы не ошибиться и попасть в яблочко, важно следовать проверенной методологии, основанной на опыте успешных предпринимателей. В моем бизнесе эта стратегия однажды сыграла ключевую роль: наш директор по развитию открыл 80 филиалов компании Avtobus1.ru по всему Уралу. Если бы этим занимался я или мой партнер, то мы бы не справились с таким масштабом — и это логично, ведь главная задача собственников бизнеса совсем другая. Всем привет, я — Андрей Калашников, серийный предприниматель, управляющий партнер «Фокус». Сегодня мы с вами поговорим о методологии найма топ-менеджеров. По моему мнению, одна из основных задач руководителей СЕО — это генерировать геймчейнджеры, т.е. такие решения, которые изменят ваш бизнес, поэтому очень важно найти такого «звездного» игрока в свою команду. К топ-менеджерам относятся руководители высшего звена, которые принимают стр
Оглавление

Подбор топ-менеджера в современном бизнесе напоминает лотерею: найти ту самую звезду среди множества кандидатов — задача не из легких. Чтобы не ошибиться и попасть в яблочко, важно следовать проверенной методологии, основанной на опыте успешных предпринимателей. В моем бизнесе эта стратегия однажды сыграла ключевую роль: наш директор по развитию открыл 80 филиалов компании Avtobus1.ru по всему Уралу. Если бы этим занимался я или мой партнер, то мы бы не справились с таким масштабом — и это логично, ведь главная задача собственников бизнеса совсем другая.

Всем привет, я — Андрей Калашников, серийный предприниматель, управляющий партнер «Фокус». Сегодня мы с вами поговорим о методологии найма топ-менеджеров. По моему мнению, одна из основных задач руководителей СЕО — это генерировать геймчейнджеры, т.е. такие решения, которые изменят ваш бизнес, поэтому очень важно найти такого «звездного» игрока в свою команду.

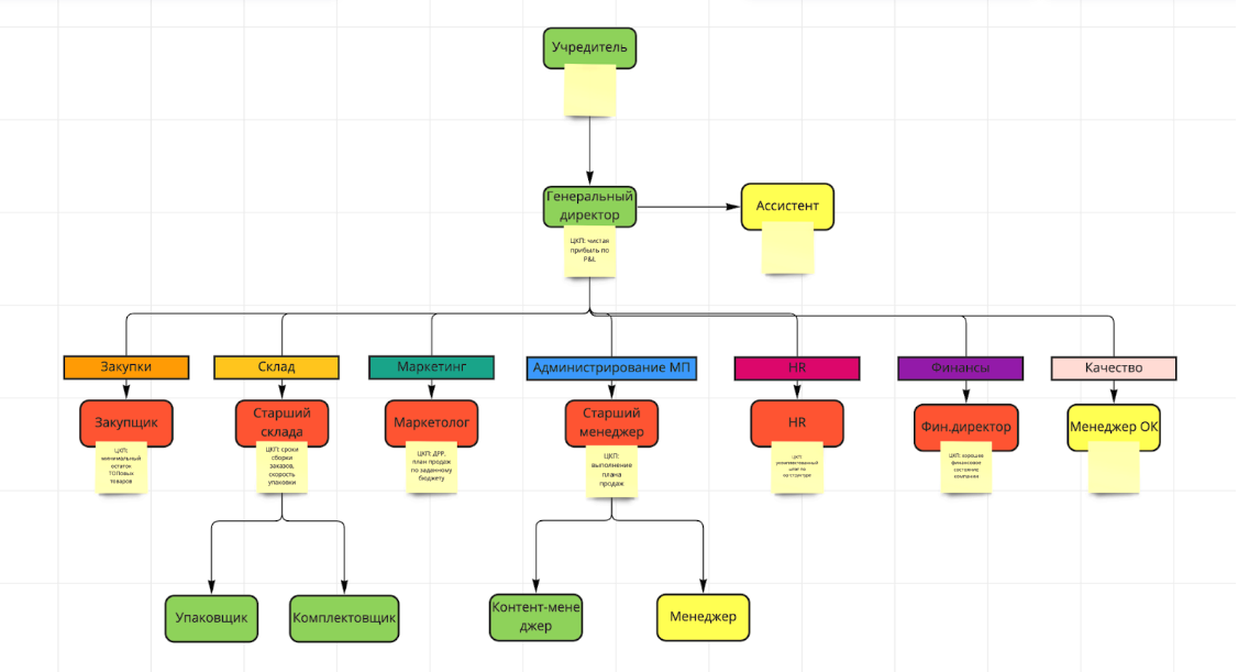
К топ-менеджерам относятся руководители высшего звена, которые принимают стратегические решения, отвечают за управление и развитие компании в целом.

Вот некоторые должности, которые обычно относятся к топ-менеджерам:

• Генеральный директор (CEO)

• Исполнительный директор (COO)

• Финансовый директор (CFO)

• Коммерческий директор (CDO)

• Маркетинговый директор (CMO)

• Директор по персоналу (CHRO)

• Технический директор (CTO)

• Юридический директор (CLO)

• Директор по развитию (CDO)

Точный состав топ-менеджмента может варьироваться в зависимости от размера и специфики компании.

В начале поиска идеального руководителя вы должны задать себе несколько вопросов. Например, «Какую главную роль должен выполнять ТОП-менеджер?» И уже после ответа на этот вопрос, вы можете приступать к выбору кандидата.

-2

Решение о том, какого руководителя нанять первым, зависит от структуры компании и стратегических целей. Я рекомендую действовать по следующему плану:

1. Очертите структуру компании и определите ключевые функции.

2. Пообщайтесь с коллегами или посмотрите открытые собеседования на аналогичные позиции, чтобы оценить подходы.

3. После собеседования попросите нового руководителя провести аудит компании — так можно быстро проверить его взгляд на бизнес.

4. Определите задачи на регулярные циклы: ежедневные, еженедельные, ежемесячные.

Эффективное интервью с кандидатом на руководящую должность должно иметь четкую последовательность

Это поможет настроиться на правильный лад как проводящему собеседование, так и кандидату:

1. Введение и представление.

2. Объяснение целей и этапов собеседования.

3. Установка тайминга.

4. Постановка ключевых задач встречи.

Такая структура помогает задать правильный тон и создает рабочую атмосферу.

На первом этапе рекомендую сосредоточиться на вопросах, раскрывающих опыт и навыки кандидата. Используйте открытые вопросы, чтобы понять, как он мыслит и решает задачи. При подготовке к собеседованию заранее составьте чек-лист вопросов для каждой должности, чтобы всесторонне оценить подготовку претендента.

На втором этапе оцените, как кандидат взаимодействует с командой, как он справляется с трудностями и готов ли к обучению. Обратите внимание на то, как он отвечает на неудобные вопросы, умеет ли признавать ошибки и слушать собеседника, а также насколько устойчив к стрессу.

Проверка достижений кандидата позволяет оценить не только его опыт, но и логику действий. Важно понять, какой вклад он внес в результаты проектов.

Вот вам для примера несколько ключевых направлений для оценки, которые я использую в работе:

- Решение сложных кейсов, таких как управление кризисами или оптимизация расходов.

- Переговоры с партнерами и внедрение изменений в стратегию.

- Анализ его подхода к найму сотрудников и управлению производительностью команды.

Чтобы ускорить процесс, предложите кандидату провести аудит компании и представить свое видение будущего. На выполнение этой задачи обычно дается две недели — этого достаточно, чтобы оценить уровень его стратегического мышления. Статистика показывает, что только 10% руководителей способны выполнить такую задачу качественно.

Чтобы точно понять подойдет ли человек на ту или иную должность, потребуется около полугода, но если следовать данным рекомендациям, то это время можно сократить.

Далее я приведу вам примеры задач для эффективной работы РОПа на разных временных интервалах:

1. Ежедневные задачи (например, анализ числа и качество лидов).

-3

2. Еженедельные задачи (например, анализ причин отказов).

-4

3. Ежемесячные задачи (например, аттестация и оценка персонала).

-5

Хоть функции у топ-менеджеров разного уровня и отличаются друг от друга, но есть практические рекомендации, следуя которым вы сможете найти в команду ведущего специалиста.

Вот некоторые из них:

- Привлекайте экспертов из отрасли для оценки профессиональных навыков кандидатов.

- Разделите собеседование на этапы: сначала оцените хард-скиллы, затем перейдите к личным качествам.

- Используйте открытые вопросы для понимания мышления кандидата и его подходов к работе.

- Обязательно запросите примеры прошлых проектов, чтобы оценить его вклад и достижения.

- Не забывайте: успешный лидер — это не только профессионал, но и человек, способный вести за собой команду и принимать сложные решения.

Методология собеседования топ-менеджеров — это многогранный процесс, в котором важно оценивать как профессиональные, так и личностные качества. Успешный руководитель — это не просто эксперт, а человек, который способен объединить команду, вдохновить её и взять на себя ответственность за будущее компании.

Больше про управление и бизнес в моём Телеграм-канале!