Добавить в корзинуПозвонить
Найти в Дзене

Пиликины #2: Как я раскопала купеческие корни прабабушки Таисьи (и открыла еще одну новую фамилию)

Пиликины #1 Моя прабабушка Таисья Ивановна Березенец - вот несколько фактов о ее жизни:
✔ Родилась 16 октября 1916 (спойлер: нет, на год раньше)
✔ Три мужа (смена фамилий как исторический роман)
✔ Трое детей (две дочери от 1го брака и сын от 2го)
✔ Отец — Иван (судя по отчеству, иначе никаких намёков) В свидетельстве о третьем браке указано:
📍 Родилась в Кунгуре (пряники, пещеры и внезапно — купеческие корни?) Из свидетельства о первом браке — 📍девичья фамилия: Пиликина (о том, как я это раскопала - здесь). Гугл + генеалогические чаты = версия:
"Бабулечка-то, похоже, из купеческого рода да городских глав потомок!" Нашла потомка-исследователя Пиликиных ВКонтакте. Он щедро поделился родовым древом — развернул передо мной целую эпопею с XVII века: сотни имён, ветви — как в историческом сериале. Принялась искать свою Таисью... И... тишина. Никаких Таисий с отцом Иваном не было. Растерянность. "Неужели однофамильцы? Или её просто не внесли в общее древо?" (спойлер: не внесли) Исследовате
Оглавление

Пиликины #1

Моя прабабушка Таисья Ивановна Березенец - вот несколько фактов о ее жизни:
✔ Родилась
16 октября 1916 (спойлер: нет, на год раньше)
✔ Три мужа (смена фамилий как исторический роман)
✔ Трое детей (две дочери от 1го брака и сын от 2го)
✔ Отец —
Иван (судя по отчеству, иначе никаких намёков)

Расследование начинается

В свидетельстве о третьем браке указано:

📍 Родилась в Кунгуре (пряники, пещеры и внезапно — купеческие корни?)

Из свидетельства о первом браке — 📍девичья фамилия: Пиликина (о том, как я это раскопала - здесь).

Гугл + генеалогические чаты = версия:
"Бабулечка-то, похоже, из купеческого рода да городских глав потомок!"

Нашла потомка-исследователя Пиликиных ВКонтакте. Он щедро поделился родовым древом — развернул передо мной целую эпопею с XVII века: сотни имён, ветви — как в историческом сериале.

Принялась искать свою Таисью...

И... тишина.

Никаких Таисий с отцом Иваном не было.

Растерянность. "Неужели однофамильцы? Или её просто не внесли в общее древо?" (спойлер: не внесли)

Музейный детектив

Исследователь посоветовал обратиться к специалисту из Кунгурского музея-заповедника, автора 2х томника о роде Пиликиных, любезно предоставив ее контакт. Написала специалисту — та в тот же день ответила:
"Проверю метрики за 1916 год!"

Результат:
"Не нашла факт рождения Пиликиной Таисьи Ивановны в 1916 году. Может год рождения неверен? Какие ещё есть дополнительные данные?"

Я-то уверена в 1916-м:
✔ В свидетельстве о браке указано (документ все-таки)
✔ Сама Таисья всегда отмечала, что младше последнего мужа на 12 лет (он 1904 → она 1916)

Но... метрики молчат.

Отчаяние. Кинула наугад в переписку: "У неё была старшая сестра Полина!" (чем это поможет? ну хоть что-то...).

Неожиданная разгадка

Через 2 часа — ответ:
"Нашла вашу Таисью! Родилась 30 сентября 1915. А Полина какого года?"

Я: "Точно не знаю... просто знаю, что была старшая сестра..."

Ещё час — новое сообщение:
"Нашла Апполинарию, 1912 г. Не Полина."

И вот — в почте документы из метрических книг от музейного специалиста:
✔ Брак родителей Таисьи 12.09.1907: Иван Кириллович Пиликин (24 года) +
Анна Захаровна Огибина (17 лет).
✔ Рождение их детей:
— Степан (1908)
— Августа (1909)
— Сергей (1911)
— Апполинария (1912)
— Таисья (1915)
✔ Смерть отца Таисьи, моего прадеда Ивана Кирилловича Пиликина (31.07.1915).

Сюрприз №1: В свое родовое древо я торжественно вписываю еще одну новую фамилию матери Таисьи, моей прапрабабушки - Огибины!

Сюрприз №2: В книге про купеческий род Пиликиных (да, есть такая и даже в двух томах) упомянуты только трое старших детей (Степан, Августа, Сергей). Апполинария и Таисья — словно стёрты из истории. В древе потомка-исследователя их тоже нет (как и Сергея).

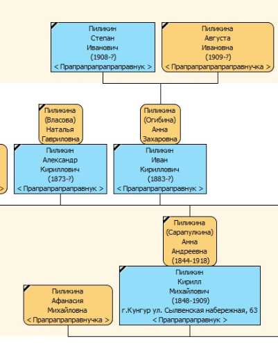
Фрагмент древа Пиликиных из Кунгура: ветка Ивана Кирилловича, моего прапра деда, где указаны толкьо его двое старших детей из пяти.
Фрагмент древа Пиликиных из Кунгура: ветка Ивана Кирилловича, моего прапра деда, где указаны толкьо его двое старших детей из пяти.

Итак, найденные предки Пиликины по линии прабабушки


🔹 Прапрабабушка: Анна Захаровна Огибина (
еще одна новая фамилия в моем родовом древе!)
🔹 Прапрадед: Иван Кириллович Пиликин
🔹 Другие дети Ивана и Анны: Степан, Августа, Сергей, Апполинария
и еще глубже:
🔹Трижды прадед: Пиликин Кирилл Михайлович
🔹Трижды прабабушка: Пиликина (Сарапулькина) Анна Андреевна
и далее вглубь до 16 века - уже в поколенной росписи всех распишу, когда руки дойдут)

Итоги:
✅Точная дата рождения Таисьи: 30 сентября 1915 (разница с документами — возможно, ошибка в записях или намеренное изменение)
✅ Я вернула в род троих "забытых" детей моих прапра Ивана и Анны (Сергей, Апполинария, Таисья).
Спасибо мне, правнучке-сыщику!
✅Точная дата и причина смерти прапрадеда Ивана: 31 июля 1915 года, умер в 32 года за 2 месяца до рождения Таисьи — "от порока сердца".
✅ Моя прабабушка — младшая из пяти, отца никогда не видела. Её мать, 25-летняя Анна, осталась вдовой с пятью детьми...
Интересно узнать дальнейшую ее судьбу.
✅ Прапраба Анна Огибина родом из Вологодской губернии, Яренского уезда, Часовской волости (и это отправная точка в исследовании женской ветки Огибиных).

Мораль:

  1. Даты в документах — не всегда истина (ошибки, описки, послереволюционная путаница).
  2. Семейные истории часто теряются — но их можно восстановить.
  3. Архивы — как детектив: чем глубже копаешь, тем больше тайн.
  4. Предки откликаются✨ — нужно лишь дать им шанс себя найти.

P.S."Отсветила" я в пермском генеалогическом чате, что ищу свою Таисью в девичестве Пиликина — и через два дня прабабушка сама нашла меня через генеалога Пермского края, приведя за собой целый полк Пиликиных с 1650-х.

P.S.S. Генеалогия любит настойчивых: оставляйте следы везде, где можно, и предки сами вас отыщут 😉