Добавить в корзинуПозвонить
Найти в Дзене

Разбор ДЭМО варианта ОГЭ по математике 2025: снова можно калькулятор?

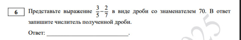
Вчера ФИПИ выложили ДЭМО варианты ОГЭ по всем своим предметам. Поэтому хотелось бы быстрее рассказать вам про ДЭМО версию ОГЭ по математике. Сразу же скажу, что вся самая полезная информация по ОГЭ/ЕГЭ по математике, а также подготовка к этим экзаменам доступна у меня в тг канале. Переходите по ссылочке, там все есть удобно и доступно. Итак, стоит сказать, что каких-то существенных изменений не замечено. Задания 6-25 аналогичны тем, что и были год назад. А дальше все достаточно привычно. в задание №6 как обычно, есть новые задания, где нужно указать числитель в ответ, а есть и старые обычные задания. Что нам это дает? Обязательно готовьтесь ко всему! И не в последние моменты. Больше всего улыбнуло, что наконец-то выложили дэмку не ту, которую выкладывают из года в год, а хоть что-то поменяли. И я говорю о первых пяти заданиях. О боги, впервые в тематики добавили шины. Вот, наверное, у многих загорелось одно место от испуга и удивления. Ведь шины - это одно из самых не любимых заданий у

Вчера ФИПИ выложили ДЭМО варианты ОГЭ по всем своим предметам. Поэтому хотелось бы быстрее рассказать вам про ДЭМО версию ОГЭ по математике. Сразу же скажу, что вся самая полезная информация по ОГЭ/ЕГЭ по математике, а также подготовка к этим экзаменам доступна у меня в тг канале. Переходите по ссылочке, там все есть удобно и доступно.

Итак, стоит сказать, что каких-то существенных изменений не замечено. Задания 6-25 аналогичны тем, что и были год назад. А дальше все достаточно привычно. в задание №6 как обычно, есть новые задания, где нужно указать числитель в ответ, а есть и старые обычные задания. Что нам это дает? Обязательно готовьтесь ко всему! И не в последние моменты.

-2

Больше всего улыбнуло, что наконец-то выложили дэмку не ту, которую выкладывают из года в год, а хоть что-то поменяли. И я говорю о первых пяти заданиях. О боги, впервые в тематики добавили шины.

Вот, наверное, у многих загорелось одно место от испуга и удивления. Ведь шины - это одно из самых не любимых заданий у ребят. Вы что, там же считать надо, а в школе такому не учат

-3

Что это значит для тех, кто сдает ОГЭ в этому году? Не знаю. Будут ли шины в каждом варианте? Да тут 50/50. Все таки из года в год в дэмках всегда были участки и участки в итоге попадались ребятам повсеместно. А тут попались шины. Можно сделать вывод, что теперь шины будут повсеместно, но это может быть ошибочным выводом.

Все таки, и калькулятор якобы добавляли в том году. И снова пишут о калькуляторе, что уже является каким-то странным приколом. Год назад они быстро переобулись и в итоге калькулятор отменили. Сейчас снова пишут о калькуляторе. С чем это связано? За год мы стали больше готовы к калькулятору? Результаты говорят о том, что калькулятор все таки нужен?

Или просто составители дэмки даже не додумались поменять данный пункт? Скорее всего этот вариант больше правильный, чем все остальные.

-4

И тут на этом этапе я понял, что плохо спал и не увидел, что калькулятора все таки нет в перечне разрешенных предметов на экзамене. Такие дела. Все же будете писать без калькулятора.

Спасибо за прочтение. Поставьте лайк и напишите комментарий.