Найти в Дзене

Примеры стратегий организаций и их эффективная разработка

Руководитель каждой организации или бизнес-направления (блока) хотел бы иметь правильно оформленную детальную и эффективную стратегию. Но далеко не у всех есть выделенные специалисты или помощники, которые могли бы и умели бы разрабатывать и оформлять стратегии развития. В данной статье рассмотрим примеры компонентов стратегии организации и ссылки на готовые решения, которые можно применять сразу без специального обучения. Стратегия в широком понимании – это система взаимосвязанных многоуровневых целей, показателей, проектов и задач по достижению целей. Плюс нормативные документы, в которых всё это оформлено и регламентировано, таблицы бюджетов, в которых сделаны все финансовые расчёты. Примеры таких стратегий: базовая (сохранение текущей позиции на рынке), антикризисная (снижение издержек или преодоление негативных внешних воздействий), активный рост и расширение бизнеса. Стратегия в узком понимании – это цели, показатели и задачи для конкретного уровня в организации (одноуровневая)
Оглавление

Руководитель каждой организации или бизнес-направления (блока) хотел бы иметь правильно оформленную детальную и эффективную стратегию. Но далеко не у всех есть выделенные специалисты или помощники, которые могли бы и умели бы разрабатывать и оформлять стратегии развития. В данной статье рассмотрим примеры компонентов стратегии организации и ссылки на готовые решения, которые можно применять сразу без специального обучения.

Стратегия в широком понимании – это система взаимосвязанных многоуровневых целей, показателей, проектов и задач по достижению целей. Плюс нормативные документы, в которых всё это оформлено и регламентировано, таблицы бюджетов, в которых сделаны все финансовые расчёты. Примеры таких стратегий: базовая (сохранение текущей позиции на рынке), антикризисная (снижение издержек или преодоление негативных внешних воздействий), активный рост и расширение бизнеса.

Стратегия в узком понимании – это цели, показатели и задачи для конкретного уровня в организации (одноуровневая). Например, стратегия развития блока розничного бизнеса, стратегия развития бизнес-процесса «Кредитные карты».

Уровни стратегии в широком понимании (минимум 3), на которых разрабатываются все компоненты (цели, показатели, проекты и задачи, документы, бюджеты):

  • организация в целом;
  • бизнес-направления (блоки);
  • бизнес-процессы (или подразделения – главные участники процессов).

Способы оформления целей:

  • модель «Дерево целей» (Рис. 3);
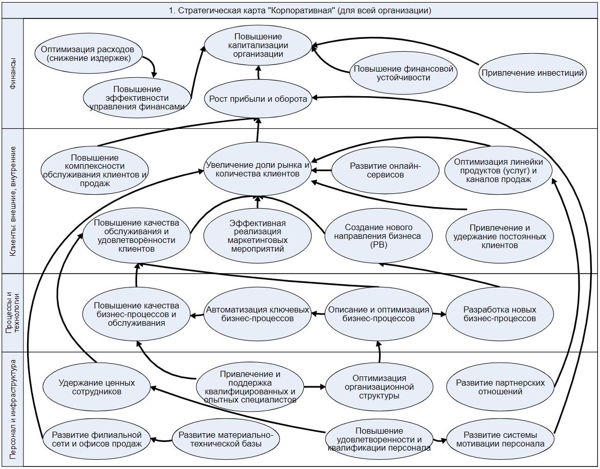
  • модель «Стратегическая карта» (Рис. 1 и 2) – это аналог дерева целей, только с добавлением дорожек и горизонтальных связей между целями;
  • обычный текстовый список.

Главные свойства стратегии

  1. Соответствие требованиям и видению акционеров (собственников) организации
  2. Исполняемость и понятность персоналу
  3. Адекватность (эффективность в текущих условиях)
  4. Правильность оформления и непротиворечивость

Приведём примеры из опыта работы разных организаций по несоблюдению каждого отдельного свойства.

Первый пример. Внутренние подразделения организации (включая высшее руководство) разработали и предложили эффективную, понятную и исполняемую стратегию, но она была не поддержана акционерами. У них было своё отличающееся видение развития организации. В итоге акционеры заказали разработку стратегии у консалтинговой компании, а Председателю правления и нескольким топ-менеджерам пришлось покинуть организацию из-за несогласия работать в новых условиях.

Второй пример. Высшее руководство организации при согласовании с акционерами сразу заказало у консалтинговой компании разработку стратегии развития без активного привлечения внутренних подразделений. Стратегия вышла в соответствии с ожиданиями акционеров, эффективная, но не исполняемая по отдельным направлениям и блокам. Главная причина – сопротивление персонала изменениям и низкая корпоративная культура (включая низкий уровень зрелости бизнес-процессов), а также непроработанность в стратегии отдельных особенностей и специфики организации. В результате часть новой стратегии осталась только "на бумаге" (на дисках), а реализация прошла частично.

Третий пример. Разработали исполняемую, правильно оформленную (комплексную) и поддержанную акционерами стратегию. Начали готовить и осуществлять её реализацию с выделением всех необходимых ресурсов. Но через 3 месяца стратегия оказалась неадекватной и неэффективной из-за того, что начался мировой финансово-экономический кризис. Поэтому она была полностью отменена, и в срочном порядке была разработана антикризисная стратегия с совершенно другими целями, планами и бюджетами.

Четвёртый пример. Иногда проблемы с реализацией стратегии возникают из-за того, что она оформлена не системно и не правильно. Т.е. нет единой системы взаимосвязанных целей (стратегических карт), показателей, проектов, задач. А есть много текстовых разрозненных документов (каждый на 20-30 страниц), которые между собой частично не согласованные и иногда даже противоречивые. Отсутствие детальных проработанных связей стратегии с другими компонентами корпоративной архитектуры (в первую очередь с бизнес-процессами) – тоже относится к этому примеру.

Примеры компонентов стратегии

Сейчас в Интернете большое количество информации про методологию и теорию стратегического планирования и управления. Но руководство и собственники (акционеры) организаций желают видеть реальные примеры стратегий, опыт стратегического развития конкурентов, успешные практики из разных отраслей. Именно эту информацию автор систематизирует в «Сборнике стратегий развития организаций» [1]. Приведём далее несколько примеров (Рис. 1-5). Стратегические карты не обязательно привязывать к каким-либо методологиям разработки или управленческим теориям. Они в первую очередь должны иметь практическую направленность и соответствовать требованиям заказчика стратегии (собственников бизнеса).

Рис. 1. Стратегическая карта верхнего уровня (типовая)
Рис. 1. Стратегическая карта верхнего уровня (типовая)
Рис. 2. Стратегическая карта «Антикризисная» (фрагмент)
Рис. 2. Стратегическая карта «Антикризисная» (фрагмент)
Рис. 3. Дерево стратегических целей (фрагмент)
Рис. 3. Дерево стратегических целей (фрагмент)
Рис. 4. Виды наиболее актуальных стратегий в организациях
Рис. 4. Виды наиболее актуальных стратегий в организациях
Рис. 5. Группировка и виды показателей для измерения стратегических целей и процессов
Рис. 5. Группировка и виды показателей для измерения стратегических целей и процессов

Эффективная разработка стратегий

У автора есть знакомые генеральные директора и председатели правлений организаций, которые самостоятельно на своих компьютерах разрабатывают наиболее важные стратегические карты и компоненты стратегии верхнего уровня. Обычно они выполняют эту работу в самом конце рабочего дня или по вечерам, когда можно спокойно сосредоточиться на стратегическом планировании. В крупных и средних организациях в разработке и согласовании стратегии (в широком понимании) должны принимать активное участие следующие руководители.

  • Директор по развитию
  • Директор департамента бизнес-архитектуры или начальник управления организационного развития
  • Начальник планово-аналитического управления или директор финансового департамента
  • Директора бизнес-блоков (бизнес-направлений)
  • Директор по маркетингу
  • Директор по персоналу
  • Директор по ИТ

Разработку стратегии в части бизнес-моделирования и регламентации обычно выполняют бизнес-аналитики и специалисты по организационному развитию, а в финансовой части – специалисты по бизнес-планированию и финансовые аналитики.

Чтобы не разрабатывать стратегии и документы с чистого листа, минимизировать стратегические риски и применить успешные практики рекомендуем материалы, которыми уже воспользовались многие организации.

  • Готовые стратегии под разные требования и условия [1]
  • Готовые модели процессов для реализации стратегий [2]
  • Готовые нормативные документы (положения, порядки, регламенты, политики) и формы документов [1] и [3]
  • Книги и практические пособия [4] и [5]

Стратегия организации (в широком понимании) должна разрабатываться в профессиональной системе бизнес-моделирования (например, Business Studio) и должна быть обязательно встроена в комплексную цифровую модель организации (корпоративную архитектуру). В рамках единой платформы и базы данных компоненты стратегии детально связываются с бизнес-процессами, организационной и ролевой структурой, стратегическими и операционными рисками, а затем с ИТ-архитектурой (приложения, сервисы) и физическими компонентами (оборудование, ресурсы). Такой подход будет работать на практике и приносить стабильные результаты.

Источники информации

[1] Сборник стратегий развития организаций (для всех отраслей).
[2]
Сборник типовых моделей процессов для организаций всех отраслей.
[3]
Большая библиотека бизнес-аналитика и специалиста по бизнес-процессам.
[4] Исаев Р.А.
Оптимизация всех бизнес-процессов организации: руководство к действию. – Инфра-М, 2024.
[5] Исаев Р.А.
1200 показателей KPI бизнес-процессов и примеры оптимизации. – Инфра-М, 2024.

Автор
Исаев Роман. Российский эксперт по организационному и стратегическому развитию, управлению бизнес-процессами и ИТ.
Партнёр ГК “Современные технологии управления”.