Добавить в корзинуПозвонить
Найти в Дзене
Размышления вслух

О теории "алгебраического прыща" или о постулате "слипшихся букв"!

__________________________________________________________________________ В настоящий момент времени, огромная масса учеников и прочего взрослого люда, уверенно полагают, что знаки деления в виде "двоеточие" и "наклонная" черта - совершенно ЭКВИВАЛЕНТНЫ по своему содержанию. То есть данные знаки - взаимозаменяемые по факту своего написания. Это значит, что, записанный в некоем мат. выражении знак деления в виде "двоеточие", можно просто удалить (стереть), а вместо него написать знак "наклонная черта". И наоборот: "стираем" знак "наклонная черта" и записываем, вместо него, знак "двоеточие". Это верно только для простых, однозначных выражений. В остальных случаях так поступать - недопустимо. Более того - это является БОЛЬШОЙ ОШИБКОЙ! Знаки деления: "двоеточие" (":"); "наклонная черта" ("/"); и "горизонтальная черта" ("________"); - хотя и обозначают деление мат. величин, но отличаются друг от друга внутренним содержанием.( То есть обладают индивидуальным подходом к означен
-2

__________________________________________________________________________

В настоящий момент времени, огромная масса учеников и прочего взрослого люда, уверенно полагают, что знаки деления в виде "двоеточие" и "наклонная" черта - совершенно ЭКВИВАЛЕНТНЫ по своему содержанию. То есть данные знаки - взаимозаменяемые по факту своего написания. Это значит, что, записанный в некоем мат. выражении знак деления в виде "двоеточие", можно просто удалить (стереть), а вместо него написать знак "наклонная черта". И наоборот: "стираем" знак "наклонная черта" и записываем, вместо него, знак "двоеточие". Это верно только для простых, однозначных выражений. В остальных случаях так поступать - недопустимо. Более того - это является БОЛЬШОЙ ОШИБКОЙ!

Знаки деления: "двоеточие" (":"); "наклонная черта" ("/"); и "горизонтальная черта" ("________"); - хотя и обозначают деление мат. величин, но отличаются друг от друга внутренним содержанием.( То есть обладают индивидуальным подходом к означенной операции деления мат. выражений!). Поясню свои слова на таком примере:

-3

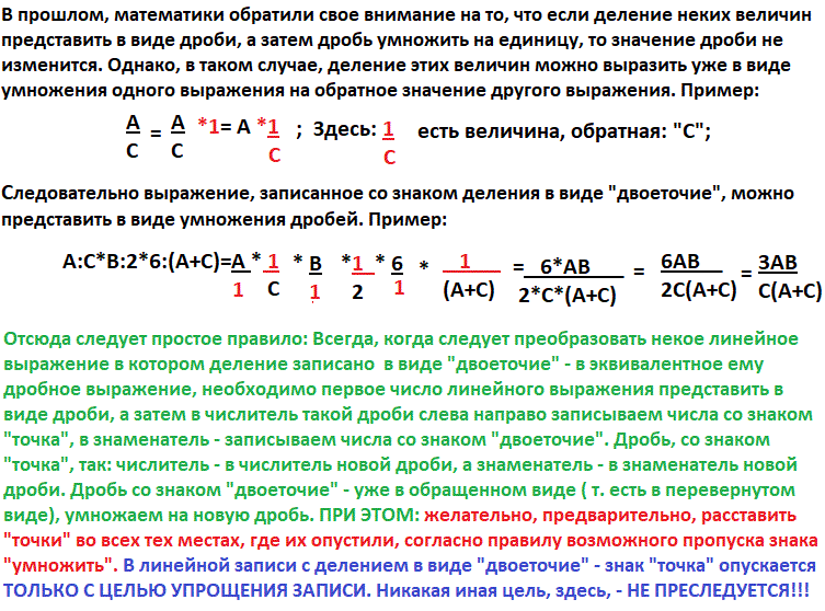
А есть ли возможность приравнять значения данных выражений? Конечно есть! И она очень простая: Необходимо одночлен в левом выражении ЗАКЛЮЧИТЬ В СКОБКИ! Одночлен в правом выражении - заключать в скобки необязательно.

А:(авс) = А/авс ;

Отсюда проистекает важное мат. правило: Если записывается деление двух одночленов через знак "двоеточие", то необходимо и обязательно ВТОРОЙ ОДНОЧЛЕН ("авс") БРАТЬ в СКОБКИ. Первый одночлен, (" А") - брать в скобки необязательно!

Иначе возникают неизбежные разночтения. Сравните значения такиех записей. 1). А:(авс) = А:(а*в*с)=А/авс (!!); и 2). А:авс =А:а*в*с = А/а*в*с (?? )= (А/а)(в*с); (!!) ;

Однако такого мнения придерживаются далеко не все! Ниже я дам ссылку на статью В. Чобитока ( Статья: "Танки. Работа над ошибками"). Здесь автор, вступает в заочный диалог с П. А. Земсковым, критикуя позицию последнего по данному вопросу и, кроме того, предлагает читателю собственную интерпретацию прежней, уже ставшей классической, формы написания и чтения некоторых мат. выражений.

Кратко о сути разногласий:

Правила возможного пропуска знака умножения (точка) в некоторых выражениях, чаще всего, предлагаются вниманию школьников в виде декларативной формы, то есть выражаются исключительно только словами. Примерно так:

-4

Авторы учебников полагают, что выражение: "возможный пропуск знака умножения" понимается всеми всегда однозначно, как: " хочешь написать знак умножения- напиши его, не хочешь написать его - не пиши. Но опущенный знак умножения, никак не влияет на оценку мат. выражения. То есть:

1). авс=а*в*с ;

2). 2а=2*а ;

3). 2(а+1)=2*(а+1) ;

4). (2+1)(а-с)=(2+1)*(а-с)

Отсутствие вот такого символьного эквивалента словесного выражения: "Возможный пропуск знака умножения" и порождает сумрачные умозаключения у некоторых лиц.

В. Чобиток, в своей статье, предлагает считать, что знак "точка" всегда опускается только в "алгебраической" записи и никогда не опускается в "арифметической" записи:

1). "2*3*4=24" ; - "арифметическая" запись числового выражения. (Здесь написание знака умножения: "точка" - обязательна! Такая запись является эквивалентом образцовой ( базовой) "арифметической " записи!).

2). а). "А*В*С" ; - "арифметическая" запись буквенного выражения. ( В этом случае, писать "точку" - обязательно, по аналогии с числовым выражением), а все выражение выглядит как, некий "кирпич", разбитый на составные части, независимые друг от друга.

2). б). "АВС" ; - "алгебраическая" запись буквенного выражения. ( В данном случае, уже не пишется знак умножения: "точка"), а выражение выглядит, как тот же "кирпич", но уже совершенно в виде единой и неделимой "субстанции"! Скажем несколько иначе: мы испытываем воздействие на собственное сознание эффекта "слипшихся" букв, которые воспринимаются нами в виде некоего единого массива, - отдельно записанного, мат. выражения.

Соответственно:

а). "36:3*(8-6)"; - "арифметическая" запись. Здесь "кирпич": "3*(8-6)"- разделен на две независимые части. Тогда: "36:3*(8-6)=(36:3)*(8-6)=12*2=24";

б). "36:3(8-6)"; - "алгебраическая" запись. Здесь "кирпич": "3(8-6)" - уже совершенно един и неделим. И тогда уже: "36:3(8-6)=36:(24-18)=36:6=6";

Основная часть статьи В. Чобитока посвящена оценке "неправильной" позиции П. А. Земскова, когда последний настаивает на том, чтобы одночлен делителя, записанный в виде нескольких букв и с использованием знака деления в виде "двоеточие"- необходимо всегда заключать в скобки. Например, вот такая должна быть запись следующего выражения:

" a²b : (ab) = a ;" - так "наивно", (по мнению В. Чобитока) полагает П. А. Земсков.

"a²b : ab = a ;" - а так считает уже сам В. Чобиток. Потому, как сама "алгебраическая" запись выражения "ab" соединила данные буквы посильнее любых скобок и присутствие последних здесь, не только излишне, но даже вредна!

Он нашел и продемонстрировал вниманию своего читателя огромную массу учебников, где их авторы не заключают одночлен делителя в скобки. А то, что авторы этих учебников многократно поясняют на словах, что они всегда рассматривают озвученную ими же тему или называют параграфы своих учебников, ИСКЛЮЧИТЕЛЬНО как: "ДЕЛЕНИЕ и УМНОЖЕНИЕ ОДНОЧЛЕНОВ", - В. Чобиток обходит молчанием и старается никак не комментировать. Авторы таких учебников, опираются исключительно на свои слова, думая, что такого подхода в отношении публичной подачи своего материала, - им вполне достаточно. В математике, слова носят вспомогательный и пояснительный характер, но всегда "верить" нужно и можно - только ИСПОЛНЕННОЙ ЗАПИСИ КАКИХ - ЛИБО МАТ. ВЫРАЖЕНИЙ. Поэтому такая их форма подачи материала, страдает явной неопределенностью и недостаточной ясностью.

Вот в отсутствие однозначного понимания записи такого вида: "3*(8-6)=3(8-6);" и удалось В. Чобитоку " протащить через игольное ушко", уже даже не верблюда, -а целого слона! На мой взгляд, его "теоретические" изыскания страдают мелкими ошибками и излишней суетой. Например, прочтите следующие его размышления:

-5

Как бы то ни было, но мы имеем дело с "оригинальным" прочтением правила пропуска знака умножения (точка) в некоторых случаях его ненаписания. А поскольку теория "алгебраической" и "арифметической" формы записи одночленов в математике, уже набрала столь широкую популярность среди школьников, то необходима адекватная и активная реакция на нее со стороны "ученой среды". А такая реакция, с их стороны, - напрочь отсутствует. Учителя математики начальных классов и не только начальных, - скромно "опускают" свои глаза, делая вид, что эта тема их нисколько не "колышит". Некоторые ученые мужи выдавливают из себя осторожные и неопределенные слова, как школьники плохо выучившие урок. Например, прочтите это, если пожелаете:(https://tass.ru/obschestvo/6725047 ). Ну, а сам П. А. Земсков, не нашел ничего лучшего, как устремить свои руки кверху и громогласно с пафосом заявить: " Это же математика! Вселенская истина на Земле! Или божественная,- ну это кто во что верит"! Даю ссылку на статью В. Чобитока, которая представляется мне, как реальный технический прием, придуманный лишь для того, чтобы умудриться без лишнего шума и пыли,- с таким удивительным изяществом протащить целого слона через игольное ушко. Читайте данную статью не спеша, осторожно и всегда помните, что она может нанести некоторым читателям непоправимый ущерб, поскольку содержит в себе искаженные представления о некоторых классических принципах и понятиях, принятых в математике и может стать труднопреодолимым барьером на пути недостаточно подготовленного, в этом отношении, школьника!
(
https://dzen.ru/a/Y-TpyhcGNE8wHgsO?sid=214579254383887720 ).

Ну а я, для моего юного читателя, очень кратко еще раз постараюсь дать историческую справку по существу данного вопроса.

-6

Обрати свое внимание на очень важный факт: Первоначально математики широко применяли различные скобки (разного приоритета и разной конфигурации!) когда решали примеры, где деление записывалось знаком "двоеточие". Но, со временем, в таких примерах количество мат. выражений и, соответственно, разных скобок увеличилось до невероятно огромных размеров, что вызывало непреодолимые трудности в их оформлении и решении.

Это и стало основной причиной, почему математики отказались применять множество скобок и решили их заменить некими искусственно придуманными правилами. Одно из таких правил и носит название: "ПРАВИЛО РАВНОГО ПРИОРИТЕТА УМНОЖЕНИЯ И ДЕЛЕНИЯ ЧИСЕЛ". Проще оно звучит так: "Решаем пример последовательно СЛЕВА НАПРАВО".

ВАЖНО:

Поскольку правило заменило собой множество всевозможных скобок и оно стало задавать общий порядок решение таких примеров то, по этой причине, оно стало являться ОСНОВНЫМ или ГЛАВНЫМ правилом, при решении всех примеров, в которых деление записано знаком "двоеточие". И только во вторую очередь, теперь, рассматривается применение прочих правил, таких как: "Порядок умножения коэффициента на скобку", или " Порядок деления одночленов между собой" и другие подобные правила!

НЕСОБЛЮДЕНИЕ ПОРЯДКА ПРИМЕНЕНИЯ ЭТИХ ПРАВИЛ - и является одной из возможных причин ошибочного решения подобных примеров!!

Как ты мог заметить, в математике возникают порой неприятные моменты, отмеченные мною в пунктах 3). и 4). В таких случаях, достаточно просто выявить проблему и ДОГОВОРИТЬСЯ между собой, каким удобным способом (правилом) "преодолеть" возникшую трудность. А это - ни разу не математика и, тем более, - не "вселенская истина" или "божественный дар человечеству".

Далее, я расскажу тебе, как я представляю себе сам исторический процесс изменения внешнего вида знака умножения и укажу на возможную причину, которая позволила отказаться от его написания в некоторых случаях.

-7

Обращаю твое внимание, мой дорогой юный читатель, что подобное изменение написания знака умножение в мат. выражениях, а затем и полный отказ от его написания в некоторых допустимых случаях, - продиктовано желанием только УЛУЧШИТЬ ЧИТАЕМОСТЬ мат. выражений. Совершенно естественно, что в математике присутствует необходимость того, чтобы выделять отдельно одну группу чисел или выражений от другой. Например:

1). Требуется записать деление выражения "А" на все выражение "авсд" через "двоеточие". Получают такое выражение: " А : авсд" -? Некоторые полагают, что эффект "слипшихся" букв позволяет им сделать такую запись. Потому как выражение "авсд" - выглядит и рассматривается ими, как единое выражение.

2). Требуется записать деление выражения "А" только на часть прежнего выражения, а именно на "ав". Получают выражение "А :ав*сд" -? или "А:авхсд"-? или даже такое "А: авХсд"-?

Поскольку знак "умножить" может менять свою конфигурацию, - то это совершенно НЕДОПУСТИМО ДЛЯ РАЗДЕЛИТЕЛЬНОГО ЗНАКА! В записи с делением через "двоеточие"- функцию разделительного знака выполняют только СКОБКИ!

Поэтому правильная запись будет такая: 1). А:(авсд); -! 2). А:(ав)сд ; -!

Данную разделительную функцию уже давным - давно"отняли" у "точки" и успешно передали скобкам. Произошло это замечательное событие довольно давно, но не все "образованные" люди смогли заметить такое важное событие, произошедшее в математике. Они периодически предпринимают бесконечные и разносторонние попытки вновь вернуть "точке" ее, уже навсегда утраченные позиции. При этом сами затрудняются дать логическое объяснение своему неадекватному поведению. Но об этом подробнее поговорим позже.

Дорогой друг! Если ты смог добрался до этого места моей статьи, то прошу тебя проявить еще капельку терпения, чтобы прочесть несколько очень важных, для нас с тобою, следующих замечаний:

-8
-9

________________________________________________________________________________________

В своей статье: "О "ка-РО-ве" и математике", я задал моему читателю, среди прочих, вот такой вопрос:

" ВОПРОС №2. ( К правильному раскрытию скобок).

А). 6+2(2+1)=6+(4+2)=6+6=12; - Скобки раскрыты Правильно!

Б). 2(2+1)-6=(4+2)-6=6-6=0; - Скобки раскрыты Правильно!

В). 2(2+1):6=(4+2):6=6:6=1; - Скобки раскрыты Правильно!

Г). 6:2(2+1)=6:(4+2)=6:6=1; - Скобки раскрыты УЖЕ НЕПРАВИЛЬНО!!!

ВОПРОС: а). Почему в примере: "6:2(2+1)=6:(4+2)=6:6=1"; - скобки раскрываются НЕПРАВИЛЬНО?

б). Почему в примере: "6:2(2+1)=6:(4+2)=6:6=1"; - скобки раскрываются неправильно - ДЛЯ УЧЕНИКОВ, ПРОЖИВАЮЩИХ В ПОДАВЛЯЮЩЕМ БОЛЬШИНСТВЕ СТРАН МИРА. Однако, возможно в какой- то стране уже считается, что такой способ раскрытия скобок, для проживающих здесь местных школьников-БУДЕТ СЧИТАТЬСЯ СОВЕРШЕННО ПРАВИЛЬНЫМ!. Чем отличается такая отдельная страна от подавляющего числа других стран всего Земного шарика. ( В плане решения этого примера)??? Желаю удачи Вам! "

Попробую ответить на данный вопрос.

В вариантах: А). и Б). - интересующее нас выражение "2(2+1)" внешне отделено знаками "плюс" или "минус" и выступает в качестве независимого, самостоятельного выражения. В этом случае число "2" рассматривается как коэффициент, вынесенный за скобку. На такую оценку не влияет присутствие или отсутствие знака умножения (точка) между "2" и скобкой "(2+1)". В любом случае, мы выполняем операцию по "раскрытию скобок", посредством умножения коэффициента "2" на многочлен "2+1";

В варианте: В). Выражение "2(2+1):6"; - всегда оценивается как единое выражение. В данном выражении деление обозначено знаком "двоеточие". Это значит, что решение выражения производят по правилу: "последовательно, слева направо". Поэтому первой операцией будет умножение "2" на "(2+1)". И нам снова " по барабану" стоит между ними "точка" или нет! То есть изначально выполняем умножение: "2(2+1)=(4+2)=6"; и лишь потом - деление "6:6=1"; Вывод:

Поскольку на умножение числа "2" на скобку "(2+1)" не влияет присутствие или отсутствие "точки" между ними и не влияет знак "двоеточие" со своим числом "6", то мы вправе не только стандартным способом раскрыть скобки ( т.е. внести коэффициент "2" внутрь скобок, а потом и вовсе удалить последние ), но и ПРИДАТЬ ВЫРАЖЕНИЮ "2(2+1)" НОВОЕ ЗНАЧЕНИЕ, а именно "2(2+1)=У".- если возникнет такое желание.

В варианте "Г" сначала записано деление "6:2(2+1)". Поэтому невозможно сначала число "2" ввести в состав скобок. В скобки мы вынуждены будем внести другое число, какае останется от первоначального деления чисел "6" и "2". между собой: "6:2(2+1)=3(2+1)=(6+3)=9;" !!!

Поэтому, вот так "раскрывать" скобки считается НЕПРАВИЛЬНО:

"6:2(2+1)=6:(4+2)=6:6=1;" ???

Ну и кроме того, принять в производство новое выражение "2(2+1)=У" мы тоже не можем, поскольку число "2" здесь накрепко привязано к выражению "(2+1)". А такая "глухая" привязка не позволяет двойке вступить в обязательный процесс деления с числом шесть! Игнорирование столь важного обстоятельства и приводит к той неизбежной ошибке, которую я попросил указать в моей записи. "Правильно" получится раскрыть скобки только тем ученикам, которые проживают в некоторых странах, где местные правила обязывают их опираться на правило ПРИОРИТЕТА УМНОЖЕНИЯ НАД ДЕЛЕНИЕМ, соответственно правило равного приоритета умножения и деления им предписывается - ИЗБЕГАТЬ!!!

Надеюсь, что читатель заметил мою всегда однозначную оценку выражения "2(2+1)". Мне совершенно неважно стоит точка между "2" и скобкой или не стоит - выражение для меня всегда одинаково.То есть: "2(2+1)=2*(2+1)"; Но совсем другого мнения придерживается господин В. Чобиток. Его цель - доказать ошибочность такой оценки подобных выражений.

ПРЕДЛАГАЮ НЕМНОГО ПОДРОБНЕЕ ОБСУДИТЬ НАРИСОВАВШУЮСЯ ТЕМУ!

-10
-11
-12

Вопрос: Где тебе может пригодиться это правило? Ответ: Везде, где встречаешься с записью деления, в виде "двоеточие"!

Для примера, рассмотрим часто публикуемое следующее утверждение.

Пускай дано выражение: "а : а=1"; Это,- совершенно очевидное равенство! Умножим в левой части на единицу оба выражения: "а". Тогда общее выражение "не должно" изменить своего значения. То есть получим: "а : а=1; и 1а : 1а=1";- ??; Казалось бы, что нет никаких предпосылок для того, чтобы оценивать новое выражение как-то иначе, нежели предыдущее. Однако в запись выражения, где деление записано со знаком "двоеточие", внесен новый мат. символ в виде единицы. Давай подробнее рассмотрим, как изменится или не изменится значение обновленного выражения, с КЛАССИЧЕСКОЙ точки зрения на такую запись!

-13

Очень жаль видеть, когда ученику вместе с правилами не дают краткое пояснение о том, при каких обстоятельствах они принимаются в производство. Например правило возможного пропуска знака "умножить" (точка) в некоторых выражениях основывается на восприятии сочетания независимых, друг от друга, - графических символов. Сочетание буквенных символов: "ас"; "вде" - воспринимается, как рядом стоящие отдельные мат. величины, - выраженные в виде отдельных букв. Так же воспринимается сочетания число- буква: "2а"; "3всд"; Что касается выражений: "2(2+1)"; "а(с+в)"; "(2+1)(а-с)"; - то здесь уже сами скобки подчеркивают независимый статус выражений, заключенных внутри этих скобок. Поэтому начальная таблица таких выражений воспринимается совершенно естественно и не требует особого запоминания:

1). "а с=а*с; 2). "2 а=2*а"; 3). "2 (а+3)=2*(а+3)"; 4). (2+1) (а-с)=(2+1)*(а-с)";

В старших классах ученик, уже по аналогии с этими выражениями, записывает новые, не встречающиеся в прежней таблице, выражения:

5). "2 sin х=2*sin х"; "а sin х=а*sin х"; 6). "3 ln у=3*ln у"; 7). "5 f(х)= 5* f(х)"; А еще и такие: 8). "tg х ctg х = tg х * ctg х=1"; и многие другие аналогичные выражения!

Надо четко понимать, что знак "умножить" (в виде косых крестиков и точки) изъяли из написания мат. выражений - только с целью УЛУЧШИТЬ ЧИТАЕМОСТЬ таких выражений. В дальнейшем, написание мат. выражений и физических формул производят с опусканием точки (кроме числовых выражений). Но если присутствует необходимость, в некоторых отдельных случаях, ее сохранить, то ее сохраняют в записи таких мат. выражений. Что касается знака разделить "двоеточие" - его окончательно заменили знаком "горизонтальная черта" (наклонная черта) и к его написанию в алгебраических выражениях и физических формулах - больше не прибегают НИКОГДА!

Чтобы лучше понимать то, о чем мы с вами так долго обсуждали, давайте еще раз решим пример: "6:2(2+1)=?".

Необходимо выполнить анализ данного выражения еще до начала решения примера:

А). Данное выражение содержит знак деления "двоеточие". С таким знаком "плотно" работают ученики 1-4 тых классов. Ученикам старших классов предписывается избегать написания такого деления. Данное обстоятельство не должно нас как -то излишне "напрягать" при решении примера.

Б). В данном выражении опущен знак "умножить"(точка). Это сделано для упрощения и улучшения чтения мат. записи. Однако мы восстановим его написание, чтобы лучше просматривались границы мат. выражений.

В). Данное выражение обязывают нас (надзорные органы) решать согласно правилу равного приоритета умножения и деления ( т.есть последовательно слева направо). В некоторых странах предписывается решать подобные примеры по правилу приоритета умножения над делением (т. есть сначала выполняем умножение, а затем слева направо -остальные действия). Нас не касается это правило. Мы обязаны всегда опираться только на правило равного приоритета!

Г). С целью объективной и однозначной оценки решения данного примера НЕОБХОДИМО БУДЕТ ПЕРЕВЕСТИ ЛИНЕЙНУЮ ЗАПИСЬ ДАННОГО ПРИМЕРА В ДРОБЬ по уже известному тебе правилу перевода. Производить данный перевод будем только согласно действующему в нашей стране, правилу равного приоритета умножения и деления чисел и других мат. выражений (т. есть последовательно слева направо).

ПРИСТУПИМ К РЕШЕНИЮ ПРИМЕРА, УЧИТЫВАЯ ВЫШЕИЗЛОЖЕННЫЕ МОТИВЫ И ОБСТОЯТЕЛЬСТВА:

-14
-15

Выражение: "АСЕ", записанное без точек, - нами всегда воспринимается на уровне подсознания (интуиции), как единое выражение. Так устроена наша психология и образное мышление. Мы такие, какими нас сотворила матушка Природа. И, чтобы не разрушать этот стойкий художественный образ, ученые с мировым именем, такие как: Александров, Колмогоров, Ландау и другие, предложили считать, что в алгебре умножение будет связывать компоненты выражений сильнее, чем деление. Тогда во всех случаях написания, умножение будет иметь приоритет над делением.

Предложить -то можно все что угодно. И даже совсем несложно будет тогда, когда придется переориентировать школьников с правила равного приоритета умножения и деления чисел, на правило приоритета умножения над делением. Таким ученым человекам абсолютно "до лампочки" тот факт, что, тем самым, предполагается совершить отказ от более совершенного правила в пользу менее совершенного. В нашей стране случаются и не такие чудеса, порой. Но как они собираются объяснить широкой общественности, в том числе и зарубежной: с какого такого "будуна" так получилось, что только в нашей стране, алгебра и арифметика вдруг начали решать одни и те же примеры совершенно по- разному?! Видимо, в свое время, Ученый Совет указал данным лицам, что не стоит так назойливо топтаться в тех областях знаний, какие задолго до них были пристально и основательно изучены нашими далекими предшественниками.

Ученые дядьки приняли такие серьезные аргументы к своему сведению, но успели изрядно потоптаться в "заповедной зоне" математики, как банальные браконьеры!

Прошу Вас прочесть следующую важную ссылку и персональный комментарий В. Чобитока:

"То же самое говорится в методике преподавания алгебры Ф. М. Шустефа, 1967

-16

Тут, правда, наличествует забавный казус, после слов «знак умножения опускается» приведен пример такого вида: a : bc = a : (bc) — здесь очевидно произошла ошибка верстки, во время которой знак умножения забыли опустить, а пример должен иметь вид: a : bc = a : (bc)."

У меня есть все основания полагать, что никакого "забавного казуса" здесь вовсе нет. Просто господин Ф. М. Шустеф не счел нужным понятно и до конца объясниться с читателями по поводу значения своей реплики. Здесь нарушена логика и последовательность выражений:

"а : b*c" (- является исходным выражением.) = "a : (b*c)" (- показывается, как следует понимать исходное выражение.) = " a : bc" (- это окончательное выражение, которое объясняет, что поскольку якобы "в алгебре знак умножение связывает компоненты действия сильнее, чем знак деления", то скобки и знак "точка", за их полной ненадобностью, - опускаются)! Из равенства второго и третьего выражений, - следует:

"a : bc=a : (b*c)"; (- я слегка помогу господину Шустефу). ТАКАЯ ЗАПИСЬ - ЯВЛЯЕТСЯ ИСКЛЮЧИТЕЛЬНОЙ ФИКЦИЕЙ ИЛИ БРЕДОМ СУМАСШЕДШЕГО, а если сказать чуток поласковее: ЭТО - ИСКЛЮЧИТЕЛЬНАЯ ФИГНЯ!!! Потому как: "a : bc=a : b*c=a/b*c=(a/b)*c"; ( Так следует понимать данную запись с классической точки зрения, которая считается состоятельной на момент написания данной статьи)!!!

__________________________________________________________________________________

Прошу ознакомиться с мнением следующего автора.

-17

PaukCher @PaukCher

Прежде всего хочу напомнить, что в советской школе нас учили, что есть разница между умножением со знаком и без знака. А разница состоит в том, что при умножении без знака произведение рассматривается как цельная величина. На бытовом уровне, если 2а это литр жидкости, то 2×а это два пол-литра жидкости.
Рассмотрим пример:
2а:2а=1
при а=1+2
2(1+2):2(1+2)=
6:2(1+2)=6:6=1
Для тех, кто не помнит этого правила, предлагаю решить пример на понимание:

-18

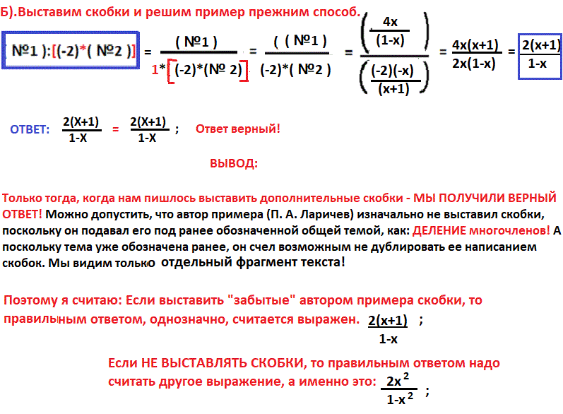
Я уже подробно рассмотрел данные выражения и вновь вернусь к их уточнению в конце этой статьи. Мое внимание привлек данный пример. Этот пример из «Сборника задач по алгебре», Часть I, для 6-7 классов. (П.А. Ларичев)

Хорошо помню, что решал я этот пример будучи уже не зеленым четвероклассником, а вполне зрелым школьником ( Так я самоуверенно думал о себе в то далекое время!). С этим примером у меня случился серьезный "спотыкач", потому-то он и отпечатался в моей памяти на время, большее чем на целых полвека! Пример достаточно простой, но тогда я не смог решить его. Попробую это сделать сейчас, тем более, что он будет полезен и современному школьнику.

Для упрощения записи, предлагаю рассмотреть пример в таком виде:

( №1 ) - так обозначим левую скобку.

( №2 ) - так обозначим правую скобку.

( -2 ) - так обозначим отрицательное число "-2" .

Тогда пример обретет упрощенный вид:

( №1 ) : (-2) ( №2 ) = ?

Хочу обратить внимание моего читателя, что пример в таком виде очень сильно смахивает на пример: "6:2(2+1)=? Здесь: ( №1 )=6; (-2)=2; ( №2 )=(2+1); Сравните:

( №1 ) : (-2) ( №2 ) =? - и ниже, для сравнения:

6 : 2 (2+1) =? - Похожи, как две капли, но это так, - к слову сказано!

ПРИСТУПИМ К РЕШЕНИЮ ПРИМЕРА, ЗАПИСАННОГО В ТАКОМ ВИДЕ:

-19
-20
-21
-22

___________________________________________________________________________________ Докажем, что "дважды два, равно четыре"! Или: "2*2=4";

Несмотря на то, что данный вопрос воспринимается больше в форме шутки, я ни разу не слышал достаточно убедительного ответа на него. Все больше ссылаются на то, что таков последовательный счет чисел. Или подсчитывают площадь квадрата, со стороной равной две единицы. Я считаю, что данное выражение сугубо математическое, следовательно должно иметь вполне обоснованное логическое доказательство. Я вижу одно из возможных доказательств в следующих размышлениях:

Дано выражение: "2х2=4". Оно произносится, как; "Дважды два=четыре".

Это означает, что число "два" необходимо сложить дважды, чтобы получить число "четыре". То есть достаточно доказать эквивалентное умножению - сложение следующих чисел:

2х2=2+2=4;

Доказательство состоит из двух частей:

А). Необходимо доказать, что данную мат. запись можно выполнить только определенными графическими фигурами (цифрами) и никакими другими!

Б), Необходимо доказать, что в количественном выражении, имеет место быть данное равенство!

-23

__________________________________________________________________________________

Пора уже заканчивать эту статью. Разрешите мне сказать еще несколько заключительных слов по поводу пропуска знака умножить "точка".

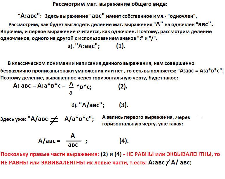
Если внимательно посмотреть на выражение "абс", то мы увидим, что в данном выражении присутствуют три самостоятельные и независимые, друг от друга, - математические величины: "а", "б", "с". Между ними отсутствуют знаки "плюс", "минус", "двоеточие", персональные кавычки, просто запятые или вертикальные "точка с запятой" . Тогда остается полагать,что выражение "абс" - ЧИТАЕТСЯ ИМЕННО, КАК ПРОИЗВЕДЕНИЕ ЗАПИСАННЫХ ВЕЛИЧИН. Если мы запишем опущенные точки, то сам факт умножения никуда не исчезнет. То есть будет сохраняться прежнее равенство: "абс = а*б*с";

Далее запишем выражение: "М : абс". Поскольку знак "двоеточие" явно разделяет две группы выражений, а знаки "точка" - здесь "невидимы", то наше художественное воображение " подсказывает" нам, что здесь имеет место быть именно деление выражения "М" на, якобы"единое" выражение, "абс". (Многие так и полагают, что выражение: "абс", - является чем -то типа: "алгебраического" выражения. Именно поэтому и понимают его в значении, как "единая" величина)!

Однако, математика оценивает подобную запись совершенно по- другому. Она видит лишь: ЛИНЕЙНУЮ ПОСЛЕДОВАТЕЛЬНОСТЬ НЕЙТРАЛЬНЫХ МАТ. ВЫРАЖЕНИЙ, СВЯЗАННЫХ ЗНАКАМИ ДЕЛЕНИЯ "ДВОЕТОЧИЕ" И, ЗАПИСАННЫХ ИЛИ ОПУЩЕННЫХ СОГЛАСНО ПРАВИЛУ, ЗНАКОВ УМНОЖИТЬ "ТОЧКА"!

Вот каким способом решать, или по какому правилу решать такую линейную последовательность выражений в которой, ИМЕННО ДЕЛЕНИЕ, ЗАПИСАНО ЗНАКОМ "ДВОЕТОЧИЕ", - заранее оговаривается Департаментом Образования каждой отдельной страны исключительно только для своих школьников и прочих лиц, проживающих на подотчетной территории.

( ОБРАЩАЮ ВНИМАНИЕ моего читателя на тот факт, что здесь правило - НЕ ЯВЛЯЕТСЯ КАКИМ-ТО СПЕЦИФИЧЕСКИМ "МАТЕМАТИЧЕСКИМ ЗАКОНОМ". Оно является лишь ОДНИМ ИЗ ВОЗМОЖНЫХ СПОСОБОВ ПОДСЧЕТА ВЫРАЖЕНИЙ. Скажем немного иначе: любая линейная последовательность, состоящая из числовых, буквенных или смешанных выражений и где присутствует несколько знаков деления "двоеточие" и знаков умножить, - всегда имеют множество возможных решений. Поэтому и придумываются, и принимаются в практику решения подобных примеров некие условные правила лишь только для того, чтобы "отсечь" это множество решений и оставить ОДНО- ЕДИНСТВЕННОЕ, из всех возможных!

Потому -то правило должно быть как можно проще, понятнее и удобнее, в первую очередь для ученика, решающего такие примеры. И совершенно разумеется, что такое правило должно носить универсальный (единый) характер для всех видов и типов примеров,- поскольку его проще будет освоить и применять на практике ученику)!!!

Я уже многократно говорил, что таких различных, но что гораздо важнее, очень удобных подходов к решению линейных выражений всего лишь два:

А). Независимо от того, записана точка в выражении или нет, - все примеры понимаются и решаются одинаково: сначала выполняем умножение в первую очередь, а затем слева направо,- остальные действия.( Приоритет умножения над делением)! Так решают ученики в некоторых странах. А записывают так:

М : абс = М : а*б*с = М/абс = М/(а*б*с); ( Здесь: "абс"="а*б*с" - единое выражение, поскольку умножение этих величин, согласно данному правилу,-
УЖЕ ВЫПОЛНИЛИ в первую очередь)!

Б). Независимо от того, записана точка в выражении или нет, - все примеры понимаются и решаются одинаково: последовательно слева направо,- в порядке написания выражений при линейной записи такого примера. ( Равный приоритет умножения и деления). Нет нужды повторять, что ранее правило было несколько иное: сначала выполняют деление, а затем остальные действия. (Приоритет деления над умножением). А поскольку данные правила всегда дают одинаковое решение для одного и того же примера, то более совершенное правило РАВНОГО приоритета умножения и деления стало доминировать над другим правилом, признающее ПРИОРИТЕТ ДЕЛЕНИЯ . Так решают ученики в подавляющем большинстве стран мира. Пишут, конечно же, иначе. Вот так:

М : абс = М : а*б*с = М/а*бс ; Здесь надо понимать: (М/а)*бс;

ЗАМЕЧАНИЕ: Выражение "Независимо от того, записана точка в выражении или нет, - все примеры понимаются и решаются одинаково" - означает, что и числовые примеры (арифметика) и буквенные примеры (алгебра) , а также и смешанные примеры - ВСЕГДА ДАЮТ ОДИНАКОВОЕ РЕШЕНИЕ!!!

Казалось бы, что альтернативы этим двум правилам нет и не может быть. Любая страна вольна выбирать какому правилу отдать предпочтение. Но случилось просто невероятное явление: некая страна пошла своим путем в отношении решения подобных линейных выражений.

В методиках преподавания алгебры таких авторов, как: В.В. Репьев и Ф.М. Шустеф, за 1967 год озвучена "величайшая творческая находка" выдающегося коллектива ученых лиц из Департамента образования этой страны. Желающие могут вновь обратиться к чтению оригинальной ссылки, а я расскажу своими словами.

Неизвестно когда, но совершенно очевидно, что все - таки состоялось заседание Ученого Совета Департамента образования некой страны. Рассматривался простой вопрос:

КАК РЕШАТЬ ПРИМЕРЫ, ЗАПИСАННЫЕ В ВИДЕ ЛИНЕЙНОЙ ПОСЛЕДОВАТЕЛЬНОСТИ ЧИСЕЛ И ДРУГИХ МАТ. ВЫРАЖЕНИЙ, - СВЯЗАННЫХ ЗНАКАМИ ДЕЛЕНИЯ В ВИДЕ "ДВОЕТОЧИЕ" И ЗНАКОМ УМНОЖИТЬ В ВИДЕ "ТОЧКА"?

РЕШИЛИ И ПОСТАНОВИЛИ:

А). ЧАСТНЫЙ СЛУЧАЙ:

Если мат. выражение записано только с помощью одних чисел. Вот так:

" 6 : 2 *3 = 3*3 = 9";

То здесь все просто: коли точку между числами опускать нельзя, то такой пример будем решать последовательно слева направо.( По правилу равного приоритета умножения и деления чисел, как это делается в большинстве стран мира). Такой пример, отныне, называем - арифметическим, а за решение таких примеров пускай "отвечает" арифметика!

Б). ОБЩИЙ СЛУЧАЙ:

Если мат. выражение записано в виде буквенных символов или чисел с буквами, НО БЕЗ НАПИСАНИЯ ТОЧКИ между ними. Рассмотрим три случая:

1). "a : b*с = a : ( b*c ) = a : bc " ; - Так в алгебре, якобы признается приоритет умножения над делением. К тому же еще и "слипшиеся" буквы "bc",- явно указывают на то, что это единое выражение и брать их в скобки не нужно. Здесь знак точка опускается в обязательном порядке! ( Якобы по причине устоявшейся практики написания таких выражений).

2). ОТДЕЛЬНЫЕ СЛУЧАИ:

2). " 6 : 2(2+1) = ? "; 3). " 6 : 2х = 1";

И здесь тоже все просто. Отсутствие точки -"ясно указывает" на то, что выражения "2(2+1)" и "2х" - понимаются, как ЕДИНЫЕ ВЫРАЖЕНИЯ. Ну вот "слиплись"выражения: одна двойка со скобками, а другая двойка с буквой "икс" и никак не отделить их друг от друга. ( в обиходе, к ним уже плотно приклеили самопальное название: "алгебраические выражения"-??). С учетом данного фактора и будет иметь место такое, якобы правильное, "алгебраическое" решение (в отличие от другого,- "арифметического") :

2). "6 : 2(2+1) = 6/2(2+1) = 6/6=1"; 3). "6 : 2х = 1"; тогда "6/2х=1"; и "2х=6"; х=3;

,,,,,,,,,,,,,,,,,,,,,,,,,,,

ТЕПЕРЬ ДАВАЙТЕ ПОДВЕДЕМ ОБЩИЙ ИТОГ:

С учетом ложного приоритета умножения над делением, якобы принятого в алгебре, а так же ложного представления о "едином" выражении "слипшихся" букв, - получается, что в алгебре примеры решаются согласно мнимому приоритету умножения над делением. А арифметика решает ТОТ ЖЕ ПРИМЕР по правилу равного приоритета умножения и деления чисел. Потому и получаются у них совершенно разные ответы. Это же, - очевидный абсурд?! Видимо, чтобы избежать такого явного "вывиха" мозга, проистекающего из подобного положения вещей, П.С. Александров и А.Н. Колмогоров - предложили изменить порядок действий в арифметике (Чтобы и арифметика всегда давала решение примера такое же, что и алгебра). Но их не поддержали другие. Ну, а В.Л. Гончаров предложил записывать выражение через черту или ставить скобки. Светлейшая мысль! Вот только он немного растерялся и забыл сказать, что длинные и сложные примеры требуют большого количества разнообразных скобок. Именно по этой причине от скобок и отказались в пользу искусственно придуманных правил. Что касается черты, то математики уже давно на нее перешли, поскольку она позволяет однозначно оценивать любую мат. запись. А деление с двоеточием - нет! Немного задремал академик, - бывает! Коллективное творчество заслуженных ученых мужей выдало "на гора" такой яркий продукт:

Вместо простого, универсального и лаконичного правила, которому предписано следовать ученикам в большинстве стран мира: " НЕЗАВИСИМО ОТ ТОГО, ПРОПИСАНА ТОЧКА В МАТ. ВЫРАЖЕНИИ ИЛИ НЕТ, - ПРИМЕР ВОСПРИНИМАЕТСЯ ВСЕГДА ОДНОЗНАЧНО И РЕШАЕТСЯ ПОСЛЕДОВАТЕЛЬНО СЛЕВА НАПРАВО ( Числовые выражения,- не в счет ! ),- они слепили удивительный колобок из двух разных правил. Сверху на колобок напялили еще и такое "ведро": "В алгебре умножение связывает компоненты действия сильнее, чем знак деления". Возможно через, месяц - другой, или может, год- другой,- те же самые "интеллектуальные трудяги" поняли, что слишком погорячились с принятием такого невероятно экстравагантного и нелепого правила и РЕШИЛИ ОСНОВАТЕЛЬНО ПОПРАВИТЬ ЕГО СОДЕРЖАНИЕ НА ДРУГОМ ЗАСЕДАНИИ СОВЕТА. ( То есть попросту решили согласовать его с единым мировым стандартом!). Так и сделали! Но поезд уже ушел! Репьев и Шустеф успели запустить в печать свои методики преподавания алгебры еще в далеком 1967 году. С тех пор и гуляет этот мусор в печатных изданиях, смущая своим непристойным содержимым юные и неокрепшие головы - ВОТ УЖЕ МНОГИЕ ДЕСЯТИЛЕТИЯ ПОДРЯД ! Течет время, год за годом. На смену одним поколениям школьников приходят другие, а однажды неудачно слепленный "КОЛОБОК", состоявший из откровенно "сырых" и непродуманных правил, - уже живет своей обособленной жизнью. Сейчас он щеголяет в новых "обновках", таких как: "Алгебраическая" и "Арифметическая" запись, которая требует и соответствующего им,- другого "особого" метода решения мат. выражений. Он уверенно катится, выискивая на своем пути все новые и новые жертвы. А противостоять его разрушительной силе уже попросту некому. Самый сильный аргумент у нас с вами остался такой: "НАС ТАК УЧИЛИ В ШКОЛЕ И ОТВАЛИТЕ ОТ МЕНЯ КУДА ПОДАЛЬШЕ"! Мы вырастаем и хотя уже научаемся, с горем пополам, выстраивать некоторые логические конструкции в своей голове, однако не спешим обременять ее вопросом: "ПОЧЕМУ?". Почему в математике что- то делается именно так, а не иначе?! Благо нам сказочно повезло, что уже сама МАТЕМАТИКА, или лучше сказать МАТЕМАТИКИ, сумели остановить этого, не в меру зарвавшегося проходимца "колобка", отказавшись использовать знак деления "двоеточие" в своих расчетах,- УЖЕ НАВСЕГДА! Они заменили знак деления "двоеточие" на "горизонтальную черту" и все: пресловутый "колобок" спекся, сдулся, слинял, - нету его более! Лопнул дутый мыльный пузырь! Осталось от него только мокрое место и бесконечная пустая суета вокруг такого, кажущегося "важного" вопроса, который до сих пор так широко муссируется в интернетной среде с опорой на все тот же, вечно живущий и неубиваемый "колобок", столь прочно пленивший, однажды, наше сознание!

ПОЭТОМУ ТРЕБУЕТСЯ ВНЕСТИ СУЩЕСТВЕННЫЕ УТОЧНЕНИЯ:

А). Выражение: " 2х" всегда равно выражению: "2*х". Но если хочешь, чтобы данное выражение, записанное с точкой или без точки, - выглядело как единое выражение, ТО ВСЕГДА ЗАКЛЮЧАЙ ЕГО В СКОБКИ. Вот так: "(2х)=(2*х); Тогда получим решение: "6 : (2х)=1"; или: " 6 : (2*х)=1"; Тогда: "6/2х=1"; и: "х=3";

А если не писать скобки, то получим: "6 : 2х=1"; или: "6 : 2*х=1"; тогда: "6/2*х=1"; и далее: "3х=1"; и: "х=1/3"; - Только так и никак иначе!

Б). Выражение: "6 : 2(2+1)= 6 : 2*(2+1)= 6/2*(2+1)= 3*3= 9; Но если хочешь, чтобы выражение "2(2+1)", записанное с точкой или без точки, - выглядело как единое выражение, ТО ВСЕГДА ЗАКЛЮЧАЙ ЕГО В СКОБКИ. Вот так:
"[2(2+1)]= [2*(2+1)]"; Тогда получим решение: "6 : [2*(2+1)]= 6 : (2*3)= 6:6=1";

В). Выражение: "a : bc = a : b*с = а/b*с"; Но если хочешь, чтобы выражение: "bc", записанное с точкой или без точки,- считалось как ЕДИНОЕ ВЫРАЖЕНИЕ, то его необходимо ВСЕГДА ЗАКЛЮЧАТЬ В СКОБКИ. Тогда получим решение такого вида: "а : (bc) = a : (b*с) = а/bc = а/(b*с)";

ОЧЕНЬ ВАЖНО:

Если перед нами поставлена задача, чтобы выражения: "2х"; "аb" и "2(2+1)", целиком выступали в роли ДЕЛИТЕЛЯ в тех записях, где деление записано в виде "двоеточие", то необходимо всегда записывать скобки, вот так: "(2х)";" (аb)" и "(2(2+1))", потому, что УЖЕ САМ ТЕРМИН: "ДЕЛИТЕЛЬ", - ПОДРАЗУМЕВАЕТ ПРИСУТСТВИЕ ЕДИНОГО ВЫРАЖЕНИЯ, А ВЫСТАВЛЕННЫЕ СКОБКИ, КАК РАЗ И ПОМОГАЮТ ОДНОЗНАЧНО ДОБИТЬСЯ ЭТОЙ ЦЕЛИ!

Но если скобки не записать, то данные выражения оцениваются уже как совокупность независимых сомножителей и, соответственно, получаем иной результат решения! Таково правило. А оно задает общепринятый стандарт решения подобных примеров.

И ЗДЕСЬ НЕТ МЕСТА ДЛЯ "АЛГЕБРАИЧЕСКОГО" ИЛИ "АРИФМЕТИЧЕСКОГО" РЕШЕНИЯ. НИЧЕГО НОВОГО. ЭТО, ВСЕГО ЛИШЬ ВОЛЬНАЯ ФАНТАЗИЯ НА ТЕМУ ВСЕ ТОГО ЖЕ "КОЛОБКА"!

-----------------------------------------------------------------------------------------

И, напоследок, давайте оценим такое чрезвычайно спорное выражение:

" Прежде всего хочу напомнить, что в советской школе нас учили, что есть разница между умножением со знаком и без знака. А разница состоит в том, что при умножении без знака произведение рассматривается как цельная величина. На бытовом уровне, если 2а это литр жидкости, то 2×а это два пол-литра жидкости. Рассмотрим пример: 2а:2а=1; при а=1+2; Тогда получим: 2(1+2):2(1+2)=6:2(1+2)=6:6=1; "

По этому поводу скажу следующее: выходит, что еще долго придется нам ждать, пока в этом вопросе будет наведен должный порядок, поскольку и сейчас активно проповедуют " разницу между умножением со знаком и без знака" !

Замечу также, что всякие разговоры о пол- литрах, или целых литрах, - являются совершенно пустым трепом, буквально ни о чем:

Если: "2а = 1 (литр)"; Тогда: "а =1:2 = 0,5 (л.)"; Подставим последнее выражение в другое: " 2 х а = 2*а = 2*0,5(л.) = 1(л.)";

Но если: "2а= 1(л.)"; и: "2*а = 1(л.)"; ТО ТОГДА: "2а = 2*а"; - Для математики неважно, какими словами описывают событие. Математика лишь уверенно констатирует РАВЕНСТВО ЗАЯВЛЕННЫХ МАТ. ВЫРАЖЕНИЙ!

Что касается записанных мат. выражений, то они выглядят совершенно безупречно, ЕСЛИ БЫ ЭТА ЗАПИСЬ ...

-24

Сравнивайте записи и делайте свои выводы!

Я благодарю моего читателя, который оставался со мной столь долгое время, читая данную статью. И у меня есть небольшая просьба:

ЕСЛИ У КОГО- ЛИБО ЕСТЬ ВОЗМОЖНОСТЬ НАЙТИ И ПРОЧЕСТЬ "ПРАВИЛО ВОЗМОЖНОГО ПРОПУСКА НАПИСАНИЯ ЗНАКА УМНОЖИТЬ (ТОЧКА) В НЕКОТОРЫХ РАЗРЕШЕННЫХ СЛУЧАЯХ", ЗАПИСАННЫХ В УЧЕБНИКАХ РАЗНЫХ ЛЕТ ИЗДАНИЯ, - ТО И Я БЫЛ БЫ НЕ ПРОТИВ НА НИХ ВЗГЛЯНУТЬ! Поделитесь со мной ссылкой на данный материал, если посчитаете для себя нужным это сделать. СПАСИБО!

БЛАГОДАРЮ ЗА ВНИМАНИЕ!

А. АНДРЕЕВ. 26.09.2024 год. (22:00 мск.времени).