Найти в Дзене
3DTODAY

Датчик подачи филамента.

Мой предыдущий датчик не мог отслеживать размотку филамента с катушки, а это довольно часто встречается в процессе печати, у меня лично экструдер поднимал катушку с пола. Производитель мотает пруток на катушки не особо заморачиваясь контролем за этим процессом, поэтому хотелось бы получить сигнал о том, что пруток перестал разматываться. Вот я и придумал, сделал и предлагаю вашему вниманию подставку для катушки содержащую в себе датчик реагирующий на остановку прутка. Идея конечно не нова, о тут есть нюансик: обычно датчики ставят на принтер, недалеко от экструдера, а это фиксирует заторы в сопле и все... У меня датчик сидит на катушке и следит за размоткой, пруток движется, кодколесо крутится, система молчит, хозяин доволен... В случаях затора в сопле, экструдере или дефекта прутка (утолщение) или перехлеста витков движение прекращается и электроника в течении 5 секунд начинает пищать с силой 90дб , что заставит хозяина подрываться к принтеру решать проблему, предварительно жмакнув на

Мой предыдущий датчик не мог отслеживать размотку филамента с катушки, а это довольно часто встречается в процессе печати, у меня лично экструдер поднимал катушку с пола. Производитель мотает пруток на катушки не особо заморачиваясь контролем за этим процессом, поэтому хотелось бы получить сигнал о том, что пруток перестал разматываться. Вот я и придумал, сделал и предлагаю вашему вниманию подставку для катушки содержащую в себе датчик реагирующий на остановку прутка.

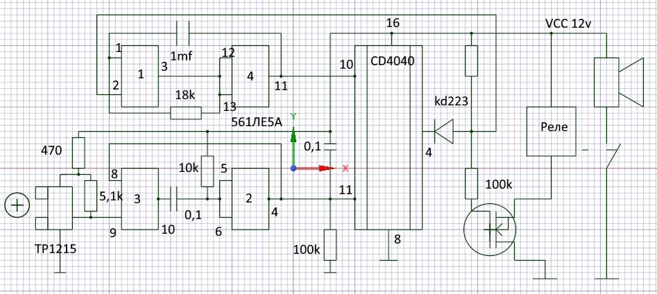
Идея конечно не нова, о тут есть нюансик: обычно датчики ставят на принтер, недалеко от экструдера, а это фиксирует заторы в сопле и все... У меня датчик сидит на катушке и следит за размоткой, пруток движется, кодколесо крутится, система молчит, хозяин доволен... В случаях затора в сопле, экструдере или дефекта прутка (утолщение) или перехлеста витков движение прекращается и электроника в течении 5 секунд начинает пищать с силой 90дб , что заставит хозяина подрываться к принтеру решать проблему, предварительно жмакнув на паузу. Если ваш принтер умеет сам ставить на паузу, то это ваще замечательно в случаях, когда вас нет дома. Электроника проста, как гвоздик, две логических микросхемы, датчик оптический и буззер.

-2

Логика работы схемы такая: есть генератор, который заполняет счетчик, который дойдя до определенного места выдает команду на останов и врубает буззер. Это приблизительно 5 секунд (можно выставить любое время выбором ножки на счетчике). А этой идилии мешает датчик, запускающий одновибратор при переходах свет-темно и подающий зти импульсы на вход "сброс" счетчика.

И это продолжается до остановки колеса, штатной или аварийной. Нет "сброса"- счетчик досчитывает до точки и радостно вопит... Колеса сидят на подшипниках от кулера и обхватывают пруток с помощью пружин. Проскальзывания не наблюдал, но если будет чтонить скользкое, то очень просто обрезинить ходовую поверхность кодколеса. В подставке ничего особенного нет, кроме отсека для электроники. На фотке лежат центры для катушек с внутренним диаметром 50мм, а у сфотканной катушки диаметр 80мм. Все зафиксировано горячим клеевым стержнем. Конструкция всего в сборе кажется понятна. Вроде все, можете критиковать....