Найти в Дзене
МотоКлассика

Yamaha патентует электронную коробку передач для своих новых MT-07, Tracer и Ténéré 2025 года.

Система использует кнопки на руле для переключения передач вверх и вниз. Полуавтоматическая коробка передач была у Yamaha уже давно, уже в 2006 году, для тогдашней «топовой» модели — роскошного спортивно-туристического мотоцикла FJR 1300. Теперь североамериканские коллеги из Cyclenews обнаружили патентную регистрацию электронной коробки передач, установленной на гораздо более популярной модели, такой как бестселлер MT-07 . Это указывает на то, что его также можно устанавливать на другие мотоциклы, использующие тот же двухцилиндровый двигатель, например, Tracer 7, Ténéré и R7. Фактически, другой эскиз показывает, что система также установлена ​​в спортивном R7, в дополнение к MT. Судя по чертежам, система не требует рычага переключения передач и использует кнопки на руле для ручного повышения и понижения передач, а также может автоматически изменять передаточные числа, что-то вроде системы DCT Honda. Давайте помнить, что у e-Clutch есть рычаг переключения передач и рычаг сцепления, поэ

Система использует кнопки на руле для переключения передач вверх и вниз.

Полуавтоматическая коробка передач была у Yamaha уже давно, уже в 2006 году, для тогдашней «топовой» модели — роскошного спортивно-туристического мотоцикла FJR 1300.

Теперь североамериканские коллеги из Cyclenews обнаружили патентную регистрацию электронной коробки передач, установленной на гораздо более популярной модели, такой как бестселлер MT-07 . Это указывает на то, что его также можно устанавливать на другие мотоциклы, использующие тот же двухцилиндровый двигатель, например, Tracer 7, Ténéré и R7.

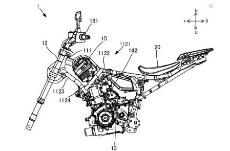
ЯМАХА Система смонтирована на шасси МТ-07.
ЯМАХА Система смонтирована на шасси МТ-07.

Фактически, другой эскиз показывает, что система также установлена ​​в спортивном R7, в дополнение к MT.

ЯМАХА На рисунке изображена система, установленная на спортивном мотоцикле R7.
ЯМАХА На рисунке изображена система, установленная на спортивном мотоцикле R7.

Судя по чертежам, система не требует рычага переключения передач и использует кнопки на руле для ручного повышения и понижения передач, а также может автоматически изменять передаточные числа, что-то вроде системы DCT Honda.

Давайте помнить, что у e-Clutch есть рычаг переключения передач и рычаг сцепления, поэтому вы можете использовать их при желании. Система Yamaha используют не рычаг сцепления или переключения передач, а кнопки, хотя это будет проще, чем DCT.

ЯМАХА Блок управления установлен на левой стороне шасси и имеет охлаждение.
ЯМАХА Блок управления установлен на левой стороне шасси и имеет охлаждение.

На рисунках на левом переключателе есть кнопки переключения передач вверх и вниз , а над коробкой передач установлена ​​пара электрических сервоприводов: один слева для управления рычагом переключения передач, а другой — для управления сцеплением.

Блок управления двигателем передает команды на сцепление и на рычаг переключения передач для обеспечения плавного переключения передач, а также для управлением сцепления во время пуска и остановки. Этот блок управления охлаждается.

ЯМАХА Новый MT-07 2025 отличается эстетическими изменениями и перевернутой вилкой.
ЯМАХА Новый MT-07 2025 отличается эстетическими изменениями и перевернутой вилкой.

Хотя мы уже знаем, что регистрационные эскизы не имеют большого значения с точки зрения конструкции мотоцикла, при просмотре всего мотоцикла можно увидеть отличия относительно нынешнего МТ-07, такие как конструкция бака, сиденья или крылья . Еще одна важная деталь — у мотоцикла на чертеже вилка перевернутого типа , тогда как у нынешнего МТ-07 — обычная.

Если в этом году МТ-09 подвергся основательной доработке, то логично, что на осенних показах мы увидим новую версию МТ-07 с электронным переключением передач в качестве опции.