Найти в Дзене
Полезные Интересности

Ираноприемник для СВ диапазона от читателя канала

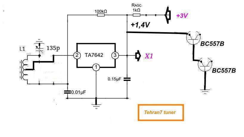
Очень любопытную схему радиоприемника для средневолнового диапазона прислал читатель канала под ником Cat Meow. К сожалению, он ограничился лишь коротким описанием конструкции: Этот радиоприемник я назвал Ираноприёмник , потому что в основном на средних волнах кроме восьми Иранских станций слушать нечего. Вот и представьте, где Иран и где российский город Владимир. Избирательность хромает только в пределах 936.. 1188кГц (Радио России периодами забивает Чичест, Эли, Абу Даби , и вплоть до 1188кГц. У радиоприемника очень хитрая конструкция антенны, которая состоит из двух ферритовых стержней: Сам радиоприемник прямого усиления. По мнению автора, в нынешних условиях, когда город забит помехами, схема прямого усиления ловит дальние радиостанции даже лучше супергетеродина. Ну и усилитель низкой частоты Ну и фото этого радиоприемника. Фоткал автор на камеру ноутбука и качество конечно не очень Как считает автор, у данной схемы следующие преимущества: 1. Более высокая устойчи

Очень любопытную схему радиоприемника для средневолнового диапазона прислал читатель канала под ником Cat Meow.

К сожалению, он ограничился лишь коротким описанием конструкции:

Этот радиоприемник я назвал Ираноприёмник , потому что в основном на средних волнах кроме восьми Иранских станций слушать нечего. Вот и представьте, где Иран и где российский город Владимир. Избирательность хромает только в пределах 936.. 1188кГц (Радио России периодами забивает Чичест, Эли, Абу Даби , и вплоть до 1188кГц.

У радиоприемника очень хитрая конструкция антенны, которая состоит из двух ферритовых стержней:

Сам радиоприемник прямого усиления. По мнению автора, в нынешних условиях, когда город забит помехами, схема прямого усиления ловит дальние радиостанции даже лучше супергетеродина.

-2

Ну и усилитель низкой частоты

-3

Ну и фото этого радиоприемника. Фоткал автор на камеру ноутбука и качество конечно не очень

-4

Как считает автор, у данной схемы следующие преимущества:

1. Более высокая устойчивость к атмосферным и космическим помехам

2. Более высокая устойчивость к индустриальным помехам (легко можно отстроится)

3. Не уходит частота по мере разряда батареи

4. Чувствительность даже лучше, чем у легендарной схемы на СХА1191 M/S

5. Глубина АРУ 30 дБ

6. Приятное звучание

7. Очень экономичен по электропитанию

Тема использования двух ферритовых антенн, в СВ диапазоне, поднималась еще в далеких 60х годах, правда принцип работы схемы совершенно другой. Тогда в журнале "Популярная электроника" была опубликована схема детекторного радиоприемника, способного "раскачать" даже низкоомный динамик.

-5

Высокая селективность этого детекторного приёмника обеспечивается за счёт применения двух перестраиваемых резонансных контуров. Два диода, включённых по схеме удвоения напряжения, позволяют получить повышенное выходное напряжение аудио сигнала. В схеме применены две стандартные ферритовые магнитные антенны от портативных СВ приёмников. Эти антенны необходимо модифицировать, добавив к каждой антенне дополнительную обмотку, состоящую из 22 витков провода ПЭЛШО-0,5 (или ПЭЛ-0,3..ПЭЛ-0,5), намотанную на картонной гильзе, которая способна перемещаться по ферритовому стержню.

Вот как описывается настройка этого радиоприемника


Подсоедините к приёмнику антенну и заземление. Длина антенны зависит от расстояния до ближайших мощных радиостанций, но обычно антенны длиной 15 метров бывает достаточно для громкоговорящего приёма. Подключите высокоомные наушники к выходу XS1 приёмника. Настройтесь на какую-нибудь радиостанцию, лежащую по частоте ближе к высокочастотному концу средневолнового диапазона, например, на радиостанцию в районе частоты 1,5 мГц. Отрегулируйте положение конденсатора переменной ёмкости C1 по наибольшей громкости принимаемого сигнала.
Теперь подстройте конденсатор переменной ёмкости C2 так, что бы получилась наибольшая селективность и громкость на всём диапазоне рабочих частот приёмника. Далее найдите оптимальное положение подвижных катушек L1 и L4. Если имеются помехи от мощной близлежащей радиостанции, то отрегулируйте положение ферритового сердечника катушки L2 для получения минимального уровня помех. Для борьбы с помехами можно так же установить раздельные конденсаторы C1.1 и C1.2. D1, VD2 - 1N34A (Д9,Д18, Д311,ГД508 ).
Для громкоговорящего приёма отключите наушники от гнезда XS1, местные мощные радиостанции должны приниматься с достаточной громкостью.


Принцип работы приёмника


В приёмнике используется детектор с удвоением напряжения, сигнал на который поступает со сдвоенного резонансного контура. Детектор нагружен на небольшой громкоговоритель. Высокочастотный сигнал принимаемой радиостанции с антенны поступает с катушки индуктивности L2 на катушку индуктивности L1. Входной резонансный контур L2C1.1 связан со вторым резонансным контуром L3C1.2 с помощью переменного конденсатора C2, такое включение позволяет улучшить селективность приёмника путём сужения полосы пропускания.
Положительная полуволна принятого сигнала с катушки индуктивности L4 поступает на диод VD1, который заряжает конденсатор C3. Отрицательная полуволна соответственно заряжает конденсатор C4 через диод V2. Конденсаторы C3 и C4 включены последовательно, так что напряжение на них складываются. Это удвоенное напряжение поступает на первичную обмотку трансформатора Т1, который трансформирует высокое входное сопротивление в низкое выходное, равное сопротивлению обмотки громкоговорителя.

Жаль, что я про эту схему не знал раньше, пока работали наши СВ радиостанции. Обязательно бы попробовал собрать.

Про СВ радиоприемник на 64 ферритовых антеннах была статья раньше: