Найти в Дзене
Войти
In ФИЗМАТ
11 тыс подписчиков
Подписаться
ЕГЭ по математике профильный уровень. 2024 год. Досрочный этап. Основная волна. Разбор заданий.
20 апреля 2024
20 апр 2024
1489
~1 мин
Скачать задания без решений: Разбор резерва:
Скачать задания без решений: Разбор резерва:
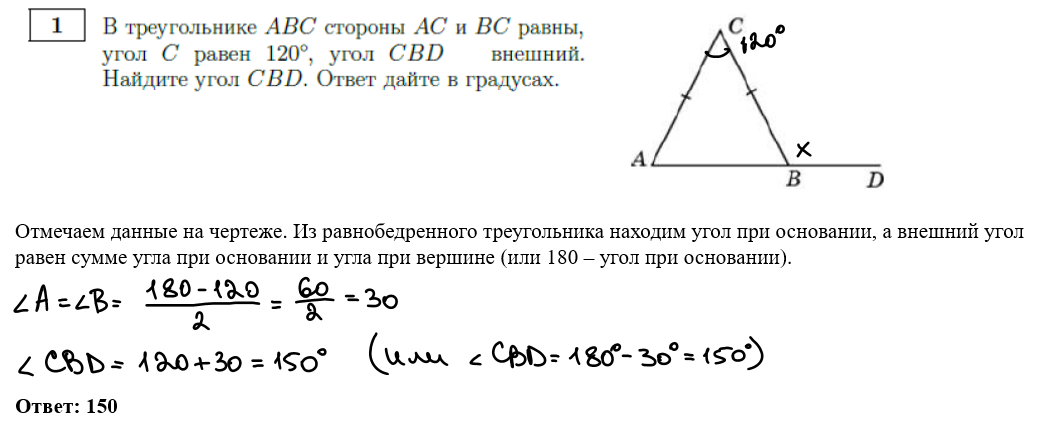
...
Читать далее
Скачать задания без решений:
disk.yandex.ru
досрок - основная волна.pdf
Разбор резерва:
ЕГЭ по математике профильный уровень. 2024 год. Досрочный этап. Резервный день. Разбор заданий.
In ФИЗМАТ
21 апреля 2024
Подготовка к ЕГЭ
128,7 тыс интересуются
Следить за темой
31
2
3403818743.924.1775497268002.33877