Найти в Дзене
In ФИЗМАТ

Шикарные параметры №18 из ЕГКР по математике (Московский пробник) от 05.04.2024. Варианты 9 и 10. Два способа решения.

Что аналитический способ, что графический способ - оба не очень приятные. Выбрать какой-то один я не смогла, поэтому решила рассмотреть оба метода, каждый на своем варианте. Вариант 9. Аналитический метод. Какие моменты нужно рассмотреть и о чем не стоит забывать. Вариант 10. Посмотрим графический метод. Он интересен тем, что мы получаем (внезапно) уравнение эллипса: А каким способом бы решали Вы? Или какой способ кажется проще? Кстати, а Вы встречались еще где-нибудь с подобной ситуацией с эллипсом? Я вот не припомню таких заданий в принципе. Разборы полных вариантов:

Что аналитический способ, что графический способ - оба не очень приятные. Выбрать какой-то один я не смогла, поэтому решила рассмотреть оба метода, каждый на своем варианте.

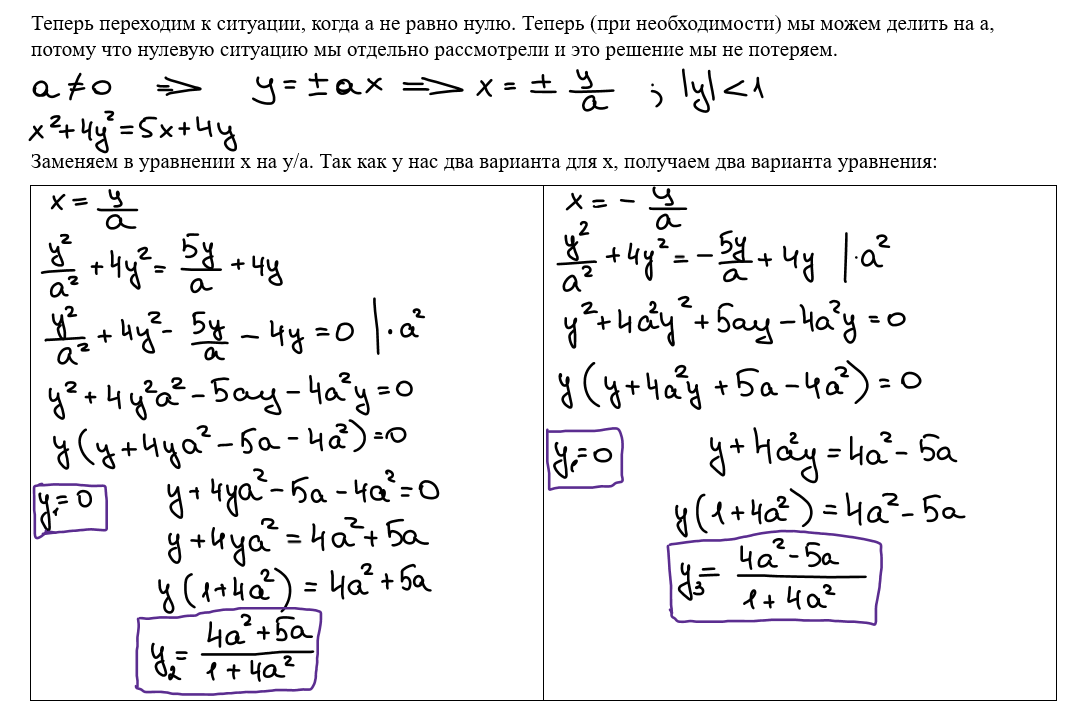
Вариант 9. Аналитический метод. Какие моменты нужно рассмотреть и о чем не стоит забывать.

-2
-3
-4

Вариант 10. Посмотрим графический метод. Он интересен тем, что мы получаем (внезапно) уравнение эллипса:

-5
-6
-7
-8
-9

А каким способом бы решали Вы? Или какой способ кажется проще?

Кстати, а Вы встречались еще где-нибудь с подобной ситуацией с эллипсом? Я вот не припомню таких заданий в принципе.

Разборы полных вариантов:

-10