Добавить в корзинуПозвонить
Найти в Дзене

Психология сетевой толпы как субъекта политического экстремизма

Автор: Алексей Владимирович Забарин Анализ информационного поля социальных сетей показывает, что заявленные их основателями принципы равного доступа и свободы слова не выдержали испытание реальностью. Политически неправильный контент стал удаляться «по собственному усмотрению» администраторов, а пользователи блокироваться. В более мягком варианте включался режим «фильтрации видимости», при котором техническими способами затруднялся поиск или воспроизведение соответствующего контента. Социальные сети, заявляющие на публику об активной борьбе с пропагандой терроризма, стали открыто использоваться в качестве площадок вовлечения в экстремистскую идеологию и мобилизации граждан на соответствующие действия. В полной мере это проявилось в России с началом СВО, когда множество дотоле аполитичных сетевых групп любителей музыки, путешествий, орхидей, кактусов, фотографии, спорта... стали глашатаями антироссийской позиции, которая сопровождалась в ряде случаев призывами к акциям гражданского неп
Оглавление

Автор: Алексей Владимирович Забарин

Анализ информационного поля социальных сетей показывает, что заявленные их основателями принципы равного доступа и свободы слова не выдержали испытание реальностью. Политически неправильный контент стал удаляться «по собственному усмотрению» администраторов, а пользователи блокироваться. В более мягком варианте включался режим «фильтрации видимости», при котором техническими способами затруднялся поиск или воспроизведение соответствующего контента. Социальные сети, заявляющие на публику об активной борьбе с пропагандой терроризма, стали открыто использоваться в качестве площадок вовлечения в экстремистскую идеологию и мобилизации граждан на соответствующие действия. В полной мере это проявилось в России с началом СВО, когда множество дотоле аполитичных сетевых групп любителей музыки, путешествий, орхидей, кактусов, фотографии, спорта... стали глашатаями антироссийской позиции, которая сопровождалась в ряде случаев призывами к акциям гражданского неповиновения, саботажу. Аккаунты, в которых излагалось противоречащее западному понимание оснований СВО, блокировались. Политизированным вдруг стал вирусный контент от WhatsApp и Viber. Какие бы ролики ни начинал смотреть российский пользователь платформы YouTube* в конце февраля 2022 г., неотключаемая контекстная реклама спрашивала его: когда же он убьет своего президента. К политическому давлению на российских подписчиков вдруг подключился международный бизнес, который, как известно, якобы вне политики.

Однажды открыв для своих граждан ресурсы зарубежных социальных сетей, Россия стала заложницей негласных правил, вводимых их хозяевами. Проблема с купированием волны экстремистского контента через блокировку Фейсбук*** и Твиттер***, штрафы, угрозы отключения доступа к YouTube оперативно была решена, но продемонстрировала серьезную угрозу обеспечения информационного суверенитета [11].

Важность этой проблемы в контексте изучения информационно-психологического воздействия социальных сетей подчеркивали многие исследователи: М.В. Ковальчук [14], И.Ю. Сундиев, А.А. Смирнов [27; 28], Н.Б. Бааль [2], В.Д. Винник [4], С.В. Докука [7], Е.Д. Невесенко [20], В.В. Кашпур, С.И. Чудинов, Е.В. Щекотин [17]. Технологию использования социальных сетей для стимулирования массовых протестных настроений среди молодежи и организации твиттерных революций изучали А.Э. Гапич, Д.А. Лушников [5], С.Г. Ушкин [30], О.Г. Леонова [18], О.С. Малакаев [19] и др. Психологические механизмы социальной организации сетевого поведения исследовались С.П. Расторгуевым, М.В. Литвиненко [24], А.Г. Караяни, Ю.М. Караяни, С.В. Цыганковым [15; 16] и др.

Пионером изучения толп, объединяющих индивидов в «синхронизированное целое на основе интернет-технологий», считается Г. Рейнгольд, использовавший для их обозначения термин «умная толпа» (smart mob) [25]. Г. Рейнгольд утверждал, что благодаря постоянному свободному обмену данными между неограниченным количеством пользователей возможно с минимальными издержками собирать массы для осмысленных быстрых согласованных рациональных действий, в которых выражается сотрудничество между их участниками. Умная толпа не является уже «слепой толпой» [1; 6]. Д. Шуровьески заявлял, что цифровая толпа повышает рациональность ее членов и даже превосходит в когнитивных способностях интеллектуальные элиты [33]. Д. Тапскотт, Э. Уильямс пишут о вики-толпе как «созидательном начале, способном обслуживать выдвижение и реализацию» политического, правового, технического и др. проектов [29]. Вики-сообщества превращаются в экспертную цифровую толпу, согласно Б. Новек [21]. Д. Хау заявил, что цифровая толпа — это аккумулятор временных и когнитивных ресурсов [31]. То есть налицо очередная метаморфоза с западным семантическим полем термина толпа. Сначала толпой назвали коллективное поведение, обозначавшее в СССР совсем иную реальность. Теперь толпа (цифровая) провозглашается главной социальной формой реализации сетевой демократии. Продвижение мифа сетевой демократии потребовало «реабилитации» образа толпы, которая, например, в работе Д.С. Артамонова представлена уже как «новая цифровая солидарность» — «социальное явление, при котором большие массы людей прибегают к механизму социальной саморегуляции, самосохранения и саморазвития коллективного организма, максимально используя возможности всех членов общества для индивидуального и всеобщего блага» [1, с. 127].

Вследствие такого подхода психология толпы стала подменяться психологией специфической социальной группы, виртуального сетевого сообщества [3], чья деятельность эффективно организована на базе сетевой платформы. Для их разграничения автором [8; 10] был предложен термин «сетевая толпа», обозначающий возникший на базе социальных сетей гибрид, который сочетает в себе элементы организованного ядра и стихийной периферии, активности в онлайн- и офлайн-реальностях. Представляется, что анализ сетевой толпы в этом понимании практически выпал из мейнстрима отечественных и зарубежных исследований, хотя имеет безусловную практическую ценность как действенные когнитивные и поведенческие технологии управления массовым поведением.

По данным исследования исламистских групп ВК, эти сообщества имеют «характер децентрализованных сетевых структур, содержащих значительное число слабо связанных друг с другом и даже случайных пользователей» [17, с. 9]. По этому же принципу сегодня в социальных сетях создаются и так называемые «платформенные восстания» — анонимизированные движения, которые призваны имитировать массовость [41].

Рассматривая угрозы «виртуального актора», Е.В. Щекотин характеризовал его как «некое множество, дисперсную структуру, «рой» физических лиц, которые могут быть совсем не связаны друг с другом или связаны слабо. Такой виртуальный актор обладает рядом специфических свойств — он практически прозрачен для традиционных систем контроля (конструируется слабыми связями, которые не позволяют однозначно идентифицировать потенциального террориста), он не локализован (ликвидация одного сайта или виртуальной группы не означает ликвидацию самого субъекта-множества), его переход из виртуального пространства в физическую реальность повседневного бытия спорадичен и непредсказуем (невозможно предположить, кто из членов множества и в какой момент перейдет к «прямому действию», т.е. к совершению насилия» [32, с. 215].

Для обеспечения безопасности российского гражданина, общества и государства важно знать и понимать технологии использования сетевой инфраструктуры для управления массовым поведением [35; 36]. Цель статьи — описать психологические особенности сетевой толпы и их использование для распространения идеологии политического экстремизма и реализации цветных революций, а также предложить рекомендации по противодействию данным технологиям.

Для достижения этой цели были использованы методы междисциплинарного теоретического анализа, синтеза, сравнения, обобщения, систематизации и концептуализации научных идей и парадигм использования психологических эффектов толпы в сетевом пространстве, контент-анализа постов участников телеграм-каналов** во время протестных акций.

Обсуждение результатов исследования

Политический экстремизм как «деяния, направленные на насильственный захват, удержание власти, насильственное изменение основ конституционного строя»1 включает в себя собственно деятельность противника, направленную на нейтрализацию и подчинение институтов государственной власти и управления. Такова была, например, цель классических дворцовых переворотов, во время которых к трону приходила новая властная группировка. Эта деятельность, естественно, скрыта от глаз публики. Статус организаторов и участников неудавшихся переворотов сохраняется во всех государствах как нормативная и культурно-историческая константа. Это государственные преступники, заговорщики, хунта.

Публичная составляющая политического экстремизма — это обеспечение легитимности такого захвата власти. Это решение вопроса: как убедить всех в том, что насильственный захват власти был вынужденной защитной мерой, делом благим, всеми с надеждой ожидаемым, единственно возможным и т.п. [40]. Переговоры с представителями новой властной группировки старых политических и экономических элит дополняются открытым обращением к широкой общественности — народу, которому предлагается принять судьбоносное решение, например, о том, что хватит терпеть фальсификации государственной власти на выборах. Пора брать власть в свои руки, то есть передать ее новой властной элите. Убежденность в правильности и бесповоротности такого выбора должна случиться в сознании как внутренней (общественно-политические организации, элиты, граждане), так и внешней (зарубежные страны, международные организации) общественности. Достижение данных целей означает успех цветной революции. Частичное выполнение — истории С. Тихановской, Х. Гуайдо, А. Навального**** и др. И национальное, и международное право в данных случаях остается молчаливым, а за организаторами и участниками государственного переворота закрепляется статус борцов за свободу и демократию или жертв тирании, произвола и т.п.

Нарастание протестной активности иллюстрирует особую значимость «мягкой силы» в реализации сценариев государственных переворотов и демонстрирует проблемы понимания тонких границ, отделяющих ее от деяний политического экстремизма: победить на выборах или насильственно захватить власть [18]. Если криминализированы насильственные действия против власти, значит, ненасильственные действия разрешены. Именно так звучали доводы одного из адвокатов, заявившего, что его подзащитный занимался организацией цветной революции в России, т.е. использовал ненасильственные, а значит, законные методы борьбы за власть. Для получения поддержки избирателей отдельные партии и кандидаты организовывали дискредитацию власти как оппонента и устраивали регулярные предвыборные митинги. Вот и он занимался тем же. В этом же ключе была представлена и диссертация Д. Шарпа, обобщившего историко-политический опыт успешного использования технологий мягкой силы в борьбе с государственной властью [34]. Отметим, что и в данном случае вовсе не Д. Шарп является пионером. Технологии эти активно разрабатывались и апробировались еще Коминтерном.

В традициях «мягкой силы» могут применяться и организационные методы нейтрализации государства, когда, например, представителями рвущейся к власти группировки «приватизируется» секретариат государственного органа, принимающего решения, устанавливается контроль над информационным и экспертным обеспечением и др.

Но насилие имеет не только физическое, но и психическое выражение. Вовлечение в финансовые пирамиды и секты, экстремистские и террористические организации, как правило, не имеет ничего общего со свободой выбора личности вовлекаемого. Вовлекаемому здесь отводится роль жертвы. А свобода выбора оказывается, увы, фиговым листком для лукавого прикрытия. Выход школьников на митинги Навального****, на протесты в Дагестане — это нечистоплотные игры взрослых кураторов, четко знающих, как управлять поведением подростков. Налицо использование методов психологического манипулирования, представляющих собой психическое насилие.

Важнейшее поле для борьбы с политическим экстремизмом, как подчеркивается в Стратегии противодействия экстремизму в РФ2, Доктрине информационной безопасности РФ3, статьях исследователей (Забарин, Ватулин (2018) [10], Злоказов (2022) [12] и др.) — это индивидуальное и общественное сознание граждан. Это повестка сайтов, форумов, социальных сетей, игр, СМИ, культивирующих героику нарушения законов и революционной борьбы с государством. Классический пример — распространявшийся в сети Telegram** «манифест партизана», заявлявший о необходимости вдохновиться примерами поджогов военкоматов для того, чтобы сломить дух российской армии и правительства. Стратегия политических экстремистов, технологов цветных революций — противопоставить власть гражданину, а гражданина — власти. Содержание политического экстремистского дискурса можно выразить следующей формулой: гражданин должен воспринимать власть не как источник стабильности, закона, справедливости и порядка, а как персонального врага. И государство должно увидеть в старшеклассниках, студентах, иных гражданах, выходящих на протестные акции, своих персональных врагов. В обществе есть те, кто будут симпатизировать и первым, и вторым. Задача политических экстремистов — обострять и поддерживать этот конфликт.

Перефразируя известную фразу профессора Преображенского, можно сказать, что для того, чтобы произошла цветная революция, майдан должен победить в головах. Гражданин должен утратить ориентиры порядка, юридических, социальных и даже психических норм. Протесты — стать модными, а участие в них — средством самоутверждения. Должно произойти переформатирование нормативных смыслов гражданина: «Россия — это страна-террорист»; государственная власть — это коррумпированное зло; политический режим — угроза демократии и свободе; президент и правительство — преступники; национально-территориальное устройство — тюрьма народов, национальных культур и религий; развал России — акт освободительной борьбы; «что мне с обширных наших территорий?»; порядок — это репрессии; согласованный митинг — это позорное соглашательство и предательство; майдан — это свобода.

Мы помним, как с началом эпидемии коронавируса часть студентов-медиков уклонились от работы с больными. С началом СВО ряд военнослужащих отказались нести службу на Донбассе. С объявлением мобилизации выстроились очереди из отказников на границах. В сентябре 2022 г. проходил митинг в Махачкале под лозунгом: «Это не наша война!». Порядка 5 тысяч граждан отказались от российского гражданства за 2022 г. Все это примеры реакций малой части наших сограждан. Реакции, которые всегда были и будут проявляться в экстремальных условиях, но которые в норме отвергаются здоровой частью общественного организма, подвергаются презрению и остракизму. Задача политических экстремистов — сделать эти реакции нормативными, массовыми, естественными и желательными. Будущий врач отказывается работать с больными. — «А что здесь такого, почему он должен рисковать своим здоровьем и жизнью?», «Крутой тот, у кого есть деньги, кто смог бы свалить и не стать пушечным мясом», «Героизм — это патология» (А. Гербер) и т.п. Министр иностранных дел Эстонии Урмас Рейнсалу следующим образом прокомментировал ужесточение визового режима для россиян: чтобы хоть «один процент из них взял в руки по булыжнику» и начал «менять» общество4.

Обращение граждан в свою идеологию предполагает активную пропагандистскую деятельность. Можно выделить два главных источника поиска социальной поддержки экстремистов в современных условиях — это социальные связи и интернет, которые объединила инфраструктура социальных сетей. Если раньше для «хождения в народ» революционеры выбирали заводы и фабрики, рыночные площади, то сегодня главным местом для агитации и пропаганды стали социальные сети. На январь 2022 г. в мире насчитывалось 4,62 млрд пользователей социальных сетей. В рунете — 99 млн человек (67,8% населения). При этом после блокировок зарубежных социальных сетей произошел резкий рост объема создаваемого сетевыми авторами контента (+36% в октябре 2022 г. в сравнении с октябрем 2021 г.) [26]. До 84% современной молодежи не смотрят телевидение, а ориентируются исключительно на информацию из социальных сетей. Естественно, что при таком раскладе «медиаджихад» в социальных сетях стал ведущей деятельностью по вербовке в ряды террористических и экстремистских организаций, а социальные сети выступили основным каналом распространения экстремистской идеологии.

Если для айтишника социальные сети — это веб-сервис, обслуживающий процесс удаленного взаимодействия между людьми и объединяющий пользователей по конкретным признакам, то для психолога — это связи между людьми, стихийный и целенаправленный процесс создания новых связей. А связи — это процесс структурирования и создания новых общностей [37; 39]. Были прецеденты в советской действительности, когда около 5 тысяч фанатов «Спартака» удавалось собрать на площади в течение часа в отсутствие интернета и мобильных телефонов. Не встречались данные о каких-либо строгих экспериментальных проверках того, что сегодня этот процесс может происходить быстрее. Тезис о том, что интернет позволил мгновенно доставлять любую информацию участнику сети, не вполне соответствует реальности. Технически — да, психологически — нет. Возникла проблема: как ориентироваться и фильтровать нужную информацию и как пробиться до пользователя через информационный шум. Эта проблема как раз и решается через организацию многочисленных групп социальной сети.

Сама социальная сеть изначально воспринималась многими пользователями как удобное средство общения, способ преодолеть ограничения пространства и времени и быть в курсе того, как живут и мыслят родственники и друзья. Однако реальные возможности сетей и, вероятно, цели их создателей, вышли далеко за рамки таких бытовых представлений. На сегодняшний день социальная сеть:

  • во-первых, стала каналом совместного обсуждения тех или иных событий;
  • во-вторых, посредством сети люди стали объединяться в группы интересов соответствующей направленности. Возник сетевой проект формирования и организации гражданского общества, его структурирования [3; 5; 12];
  • в-третьих, позиция «что сегодня в топе?» стала источником ориентации и дезориентации сетевого человека. Оказалось большой иллюзией, что в социальных сетях происходит равноценный обмен информацией. Львиная доля контента создается ключевыми спикерами. Есть также профессиональные комментаторы. На долю остальных остается прочтение информации и реагирование;
  • в-четвертых, отбор информации — это проявление индоктринации: формирования правильной картины мира, истории, мировоззрения, ценностей;
  • в-пятых, для подрастающего поколения социальные сети стали школой и институтом социализации. И новая американская и европейская педагогика, которую пытались активно распространять и у нас, вещала, что не надо запрещать школьникам пользоваться социальными сетями на уроках. Подбор и управление показом соответствующего контента в сети могут направляться на поддержание и формирование убеждений и отношений, воспитание нового человека;
  • в-шестых, социальная сеть стала уникальной по охвату и полноте информации исследовательской лабораторией, позволяющей изучать весь спектр реакций общества и человека под микроскопом;
  • в-седьмых, возникло понимание того, что социальные сети — это инструмент, предназначенный, прежде всего, для решения задач их создателей. Когда-то информационная безопасность обеспечивалась контролем за повесткой ведущих СМИ, той самой запрещенной Конституцией РФ цензурой. Но много ли сегодняшней молодежи смотрит и читает эти государственные СМИ? На смену государственным приходят сетецентрические СМИ, для которых, как мы видели, государственные законы и традиционные социальные нормы могут быть и не писаны. И повестку дня в них определяют совсем не рядовые участники. Налицо классическая ситуация перехвата управления у государства.

Изначально формировалось представление о том, что продвигаемый в сети контент — это результат исключительно пользовательских рейтингов. Этакая прямая демократия: смотрим только то, что выбирали сами, похожее на наш выбор и то, что выбирает большинство. Исследователями легендировалась «новая цифровая солидарность» как «социальное явление, при котором большие массы людей прибегают к механизму социальной саморегуляции, самосохранения и саморазвития коллективного организма, максимально используя возможности всех членов общества для индивидуального и всеобщего блага» [1, с. 127]. Затем появился тезис о том, что социальным сетям тоже надо зарабатывать, а потому закономерным является продвижение контента тех, кто готов платить.

Теперь начинают открыто говорить о существовании якобы собственной политики сети. Последствием такой политики, как мы помним, была блокировка президента США Д. Трампа в январе 2021 г. Твиттером***, Фейсбуком***, Инстаграмом***, Тик-Током** и др. В свете этого многочисленные теории так называемой «сетевой демократии», разрушающей авторитарный контроль над информацией со стороны власть имущих, традиционные иерархические связи и авторитеты и представляющей переход взаимодействия людей на новый уровень, вряд ли стоит воспринимать всерьез. По факту, сетевая демократия — это эффективно управляемая система [13].

Анализ коммуникаций показывает, что социальные сети построили постоянно открытые каналы коммуникации между знакомыми, знакомыми знакомых и незнакомыми людьми. Есть сообщения в социальной сети, которые безразличны другим. И есть сообщения, которые вызывают эмоциональный резонанс: «Вы слышали, что случилось? Кошмар!» Есть картинки, музыка и видео, которые представляют единичный интерес, а есть — те, которые становятся вирусными. Начинается их активная пересылка (репост). В условиях повседневного общения круг участников отклика на событие, которое вызывает резонанс, ограничен пространственно-временными рамками и теми, кто оказался в данное время в данном месте. Обычно чем ближе к месту событий, тем ярче переживания. Кто-то уловил лишь отголоски события, кому-то его содержание транслировало сарафанное радио. Событие отгремело, и страсти улеглись.

Ситуация в корне изменяется с появлением инфраструктуры социальной сети.

Во-первых, каждый участник сети получил возможность увидеть и услышать все обстоятельства произошедшего события. Налицо оптимизация возможности оперативного получения информации (через потоковое видео (стрим)), стать соучастником событий и источником «вирусного» контента. Раньше эту функцию выполняло только ядро как наиболее эмоционально заряженные ситуативные лидеры заражения. Остальные были свидетелями свидетелей, транслирующими далее полученный эмоциональный заряд. В сетевой толпе все, кто проявил интерес, могут стать непосредственными свидетелями (демонстрация крупных планов) и, соответственно, ядром заражения, даже отсроченно. Читатель или зритель традиционных СМИ разделяет свою реакцию с малой группой, в основном, знакомых лиц. Онлайн-реакция на сообщение в сети (пост) может быть адресована неопределенному и неограниченному кругу лиц, вступивших в открытую группу. Многократные эмоционально окрашенные репосты, комментарии и «лайки» способны запускать механизм эмоционального заражения. Почему-то, вспоминая толпу, многие исследователи говорят только об эмоциональном заражении, но есть и когнитивное, и моторное заражение, которые также доступны для передачи в сети.

Во-вторых, событие не сотрется из памяти сети с моментом его завершения. Появляется возможность увидеть и услышать о нем не один раз, а в повторах и, что важно, на самых эмоциогенных фрагментах.

В-третьих, восприятие зрителя в обычной ситуации может быть не готово к бурной эмоциональной и поведенческой реакции. Администраторы сети готовы обеспечить в рамках модерации новостной ленты, чата целый пролог из событий и комментариев, которые подготовят восприятие главного события и усилят его воздействие на сознание реципиентов информации. Те же ресурсы могут использоваться и для продления виртуальной жизни события через включение его в последующие созвучные контексты. При этом сам сетевой подписчик убежден в естественности и спонтанности своих реакций, обычно не рефлексирует и не соотносит их возникновение с вступлением в сетевую группу.

В-четвертых, участник сети получает возможность прочитать, а также услышать и увидеть реакцию других на данное событие. Реакцию, которая может «заводить» не менее, чем само происшедшее событие.

В-пятых, он видит реакцию знакомых и родственных ему людей, что выступает более значимым, с точки зрения заражения, фактором, чем реакция людей незнакомых.

Как результат того, что информация «взорвала» сеть, формируется множество людей, охваченных, во-первых, единой острой реакцией на эту информацию, едиными эмоциями, во-вторых, едиными оценками данной информации и, в-третьих, общей готовностью к действиям — сетевая толпа. И в идеале быстрое лавинообразное вирусное распространение информации должно спровоцировать соответствующее общее поведение.

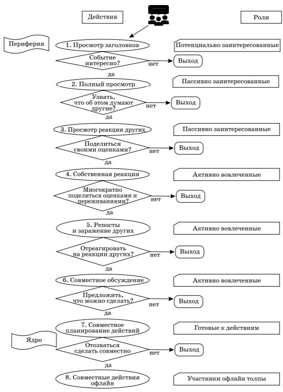
Показанный на рис. 1 процесс изменения ролей участников сетевой толпы от периферии к ядру напоминает воронку, на входе которой располагается все множество пользователей сети (канала, группы). Далее по направлению к ядру следуют потенциально заинтересованные такого рода информацией (просматривающие заголовки), пассивно заинтересованные (полностью просматривающие контент и реакции на него других участников) и активно вовлеченные (выражающие собственные реакции, производящие репосты и заражающие других данным контентом и реакцией на него, участвующие в обсуждении эмоций и оценок). Ядром сетевой толпы становятся участники, планирующие и призывающие к возможным действиям, готовые присоединиться к совместным действиям и переходящие от слов и эмоций к конкретным совместным действиям за пределами социальной сети (в офлайн).

Рис. 1. Изменение ролей участников сетевой толпы
Рис. 1. Изменение ролей участников сетевой толпы

В отличие от классической толпы участники сетевой толпы разделены в пространстве и во времени. У собравшихся людей всегда есть цикл естественных потребностей, дела, семья, которые определяют временные границы их пребывания в обычной толпе. Пребывание в сетевой толпе организуется в удобном для участника режиме, регулярно, ритмично и с расчетом на долгосрочную перспективу. Сетевая толпа открыта для людей из самых удаленных мест и позволяет обходить традиционные пространственно-временные ограничения [38].

Участники сетевой толпы воспринимают друг друга опосредованно через сетевую инфраструктуру. Сетевая толпа может перетекать из онлайна в офлайн или существовать одновременно в двух агрегатных состояниях. Здесь нет сложившейся структуры отношений, многие участники неизвестны друг для друга, состав варьируется. Это не социальная группа со сложившимися ролями и иерархией и не коллектив, собравшийся для обсуждения. Общее внимание участников сетевой толпы привлекает и удерживает предъявляемый контент (рис. 2a).

Рис. 2. Реакции и интеракции участников сетевых групп (а), стихийной сетевой толпы (b)
Рис. 2. Реакции и интеракции участников сетевых групп (а), стихийной сетевой толпы (b)

Событие, инфоповод воспринимаются участниками как ситуация удовлетворения или угрозы удовлетворения актуальной потребности, а соответственно, вызывают множество различных оценок и эмоций (обозначенных на рисунке как R1-R5). На этом пункте в подавляющем большинстве случаев сетевой процесс брожения умов и эмоций и заканчивается. Есть лишь частные интеракции. Пошумели и разошлись.

Нужно какое-то экстраординарное событие, которое настолько эмоционально вовлечет участников, что сделает из них стихийных лидеров заражения. Такими были события пожара в ТРК «Зимняя вишня» в г. Кемерово в 2018 г., в ходе которых был инициирован вброс информации о сотнях погибших детей. Таким был март 2020 г. в России, когда объявление самоизоляции привело к паническим настроениям, — событие, которое спровоцирует единую оценку и общий эмоциональный настрой.

Стихийные лидеры заражения (единой реакцией R) образуют ядро сетевой толпы (рис. 2b). Заражение проходит определенное количество циклов («сеть бомбит»), формируя множество людей, охваченных единым настроем, убеждением («так думают и чувствуют все») и готовых к реализации соответствующего поведения в офлайн.

Стихийная сетевая толпа — это кратковременный эпизод в жизни участников сети, существующий до тех пор, пока не закончится отреагирование происшествия. Если обычная активность на форуме исчисляется 40–60 сообщениями за вечер, то здесь по эмоциогенному поводу их количество может мгновенно вырастать на порядок. Для обычных форумов такой эпизод представляет собой скорее исключение, случившееся по недосмотру сетевого администратора.

Иное дело — это организованная сетевая толпа.

Для внешнего наблюдателя акции умных толп разворачиваются внезапно и беспричинно. Мы помним, как в 2010-х годах пытались создать моду на новую молодежную забаву флешмобов. В назначенное время в назначенном месте люди начинают выполнять одинаковые движения, что-то скандировать, петь. Через небольшой промежуток времени все расходятся также внезапно, как и собрались. Фактически за этим стояла апробация технологии сетевой социальной организации, которая разрабатывалась, естественно, и в расчете на социально-политическое воздействие. На Западе сформировалось целое направление социальной физики, которая исследовала связи между представлением информации в сети и поведением воспринимающих ее людей. Социальную физику интересовали стимулы, вызывающие изменения в алгоритме взаимодействия между участниками сети, усвоение новых стратегий через наблюдение за поведением других людей, формирование и изменение убеждений на основе наблюдений и др. [22].

Технология сетевой социальной организации развивалась коммерческими, военными, социально-политическими организациями, которые рассчитывали с ее помощью имитировать события и/или острую реакцию на них, осуществлять раскрутку нужной темы, организовывать посты и обсуждение, нагнетающие эмоции и формирующие видимость единой позиции или конфликта5.

Для коммерческих структур было интересно создавать популярность и ажиотаж для максимизации сбыта своей продукции. Ставка делалась на то, что реальный мир начнет вследствие повсеместного распространения новых технологий проигрывать в сознании современника сетевой реальности. А сетевая реальность будет трансформировать индивидуальное, групповое, национальное сознание, а через него и социум, и государство.

В сетевой реальности увидели свой шанс и различные экстремистские и террористические организации, заявившие, что «медиа — это половина джихада». Ставка делалась на так называемые тактические медиа как малозатратные и технологичные средства коммуникации, создаваемые для проведения политических кампаний и акций, продвижения протестных настроений, идей инакомыслия и бунта, а также формирования сетей или акций в киберпространстве.

Попав на интернет-страницы экстремистского телеграм-канала**, пользователь вдруг узнает, что в протест якобы включились десятки — сотни тысяч — миллионы, что у нас в стране «полным ходом идет партизанская война», «тысячи добровольцев формируют национально-освободительные дивизии», «пускают под откос поезда с вооружением», готовятся референдумы о признании независимости Дагестана, Татарстана, Башкортостана, Тувы, Бурятии, Ингрии. «Россия стоит на пороге гражданской войны», помешать которой «может только полная и контролируемая Деколонизация России». И все сообщения каналов только об этом. Мало ли бреда в интернете? — возразит разумный скептик. Кто же этому поверит? А когда в реальности этих событий вас начинают мягко убеждать участники сети, много участников (часть из которых, возможно, является виртуальными ботами), группа участников, толпа, возникает (вопреки Г. Рейнгольду и Д. Шуровьески) эффект той самой лебоновской толпы, подобно секте конструирующий в сознании неофита убежденность в абсолютной истинности разделяемой с другими участниками сетевой реальности. То есть здесь речь идет о качественно новой технологии продвижения фейков: множество постов, обсуждений, каких-то доказательств, эмоциональных реакций — это уже задействование групповых механизмов управления восприятием фейковой реальности (социально-психологического конформизма).

Сравните собственные впечатления от информации о том, что 7 февраля 2019 г. в Красносельском районе Санкт-Петербурга наблюдался запах газа, и от дискуссии на тему данного инфоповода, развернувшейся в социальной сети ВК (рис. 3). Высказывания «лежим второй день пластом, почки отваливаются капитально», «дышим, будем болеть», «девочка беременная надышалась, сознание потеряла, неизвестно, как на ребеночка повлияло» заставляют усомниться в мере искренности их авторов. С большой вероятностью это не плод сверхтревожности, а игра на публику. Заметим, что данные пассажи направлены на разыгрывание социального возмущения («Безобразие!», «Да что же это такое?») и стимулирование панических настроений. Жанр живого обсуждения жизненных историй реальных людей способен создавать у читателя убежденность в реальности предмета группового обсуждения (переживаемых эмоций и критических последствий запаха газа). А далее, по вероятному замыслу, эти истории вкупе с эмоциями должны стать волной возмущения горожан. То есть сам по себе контент без соответствующей подготовки реципиентов информации не работает. Нужны лидеры заражения, сети заражения, нужна команда, которая будет разгонять соответствующие настроения.

Рис. 3. Обсуждение запаха газа в ВК от 07.02.2019
Рис. 3. Обсуждение запаха газа в ВК от 07.02.2019

Таким образом, формирование организованной сетевой толпы связано с управлением следующим множеством параметров: управлением контентом для создания эмоционального резонанса, управлением группами, разгоняющими информацию по социальным сетям и управление лидерами заражения, разгоняющими эмоциональный отклик среди участников социальных сетей. Рассмотрим более подробно каждый из них.

Управление контентом для создания эмоционального резонанса. Сетевая инфраструктура — это алгоритмы анализа, отбора, продвижения соответствующей информации. Это не просто набор случайных картинок и постов. Это борьба за внимание и удержание интереса пользователя. Залогом ее успешности является использование Больших Данных, дающих полную картину сетевого поведения: это искали, это кликнули, это досмотрели, это «лайкнули», а этим поделились. Фабрикуемые материалы оставляют у обывателя впечатление 100% документальности и не оставляют шансов на альтернативные выводы.

За деятельностью отдельных экстремистских групп в социальных сетях может стоять целый виртуальный мобилизационный центр, который через чаты, блоги, форумы, телеграм-каналы**, группы организует работу с сетевыми технологиями. Для этого привлекаются топовые журналисты, блогеры, кибердиссиденты, которые уже зарекомендовали себя как лидеры. Выделилось целое направление — цифровой активизм — работа с сетевыми технологиями для организации протестов.

Выполненная Е.А. Рабчевским и А.Н. Рабчевским на основании авторских технологий анализа статистика аудитории сети «ВКонтакте» по информационным поводам «Дворец Путина» для России и «Живе Беларусь» для Белоруссии представлена в таблице. Как мы видим, в протестный дискурс с выходом фильма А. Навального**** о дворце Путина в сети ВК было вовлечено 35 505 человек в России, которыми было опубликовано 61 967 материалов.

Таблица. Статистика аудитории сети «ВКонтакте» по информационным поводам «Дворец Путина» и «Живе Беларусь». Источник: [23].
Таблица. Статистика аудитории сети «ВКонтакте» по информационным поводам «Дворец Путина» и «Живе Беларусь». Источник: [23].

Управление группами, разгоняющими информацию по социальным сетям, начинается с отбора участников, которых привлечет данный контент. Цифровые следы пользователя (история поисков и просмотров, реакции, рекомендации, комментарии, посты и репосты) отражают его профессиональные и личные интересы, ценности, установки, потребности, отношения и взаимодействия. Их использование гарантирует, что люди, собирающиеся в организованную сетевую толпу, как минимум, не случайны. Сходство цифровых следов — это средство структурирования отношений и формирования микрогрупп в сети. Также сетевые технологии — это активное использование цепочек поиска нужных людей: возможно, твой лучший друг рассказывал, что у его знакомого есть друг, очень увлеченный этой темой...

Множество пользователей социальной сети искусственный интеллект дифференцирует по характеру просматриваемого контента и структурирует в микрогруппы на основе анализа личной истории участников сети. Возможность выбора (до недавнего времени) полной анонимности, замена имени ником и фото аватаром создавали у участников сетевого маскарада чувство не ограниченной привычными ролями свободы поведения, неузнанности, безопасности, безнаказанности и безответственности.

Фильтром отбора в сетевую толпу выступает событие, инфоповод, которое должно захватить внимание участников. Событие в технологии формирования организованной сетевой толпы — это то, что должно переполнить и взорвать чашу терпения участников: «золотой унитаз В. Януковича», «жертва Кремля», «дворцы В. Путина», клоун в краске и повязке, изображающий жертву режима. Событие — это всегда задание соответствующего контекста восприятия и многократная экспозиция релевантного контента, направленного на управление вниманием и эмоциями.

Применительно к экстремистской сетевой толпе этот фильтр настроен на отбор сердитой и агрессивной молодежи, стремящейся свести счеты с кем-либо, обиженной и готовой выпускать пар, мстить. Посмотрите анонсы протестов 23 января 2021 г.: «Будет кровь. Будет боль. Будут крики. Будет страшно...», «счастливых голодных игр», «мальчики, в армию не забирают, если у вас имеется судимость». В них прослеживается явная установка на то, чем заниматься на митинге и кого это должно привлечь. Здесь, как на футбольных матчах, куда одних привлекала любимая игра, а других — драка. Предупреждение по форме является приглашением тех, кто настроен на драку по факту. Посты телеграм-канала** «Утро Дагестана» содержали уже нескрываемые прямые призывы к совершению насилия и обращались к старшеклассникам: «1) Если вас мало, то вы перекрываете пересечения улиц любых в центре и удерживаете сколько можете. Повторюсь — можете рубиться с мусорами, если вас начнут провоцировать — вам все простят! Возраст! А цена вопроса ЖИЗНИ И СМЕРТИ 1000 Дагестанцев! Стоит того!! 2) Если вас реально много собралось, то перекрывайте улицу и двигайтесь в сторону площади!»

Композиция воздействия, которая должна усилить его эффект, складывается из следующих компонентов:

  1. композиции контента. Презентация события — это функция контекста его восприятия. К любому самому эмоциональному стимулу возникает привыкание, поэтому необходимо обновление контента в определенном ритме. Есть смена планов экспозиции события, есть смежные и похожие события, которые позволяют усиливать требуемое воздействие;
  2. композиции реакций лидеров заражения на контент. Отбираются заразительные субъекты требуемой реакции, определяются подходящие типы реакций, продумывается их контекст и последовательность для усиления воздействия;
  3. композиции единой массовой реакции на контент. С этой целью демонстрируются соответствующие массовки или результаты опросов общественного мнения;
  4. композиции образа врага как выразителя противоположной позиции. Отмечены проявления сетевой травли (буллинга) в отношении сторонников вражеских нарративов.

В результате правильной композиции складывается система отбора и чередования идеальных стимулов воздействия для целевой аудитории, в пределе состоящей из одного человека, на основе анализа его сетевого анамнеза.

Эффективная презентация событий должна спровоцировать множество бурных реакций, из которых надлежит выбрать правильные. Осуществляется отбор подходящих типов реакции, ярких субъектов таких реакций, продумываются композиции реакций, которые смогут обеспечить эмоциональный резонанс. Для того чтобы правильная реакция состоялась, важно сформировать иммунитет против возможных негативных ожидаемых последствий, провести работу с контраргументами и возражениями близких и знакомых. Поэтому «отчислят из института — не беда», так как «высшее образование в твоей стране помойное, а все из-за Путина»; «поставят на учет в комнату милиции» — это «вообще ни на что не влияет»; с мамой про политику лучше не говорить — «это бесполезно». Зато в отличие от сверстников, занятых непонятно чем, — ты занят великим делом, «борешься за будущее страны».

Разброс эмоциональных реакций, вариативность в понимании, стремящиеся в данном случае к нулю, свидетельствуют о том, что цифровая личность и индивидуальность участников сетевой организованной толпы заменяются общим знаменателем единых эмоций и мнений. То есть налицо деперсонализация (обезличивание). Экстремистская сетевая толпа объединена отношением к государству и его сторонникам как объекту ненависти. Единственные допускаемые здесь мнения и реакции — те, которые должны побудить участников сетевой толпы к участию в массовых беспорядках, протестах и революции.

Управление лидерами заражения, разгоняющими эмоциональный отклик среди участников социальных сетей. Генератором возбуждения сетевой организованной толпы, ее ядром, готовым распространять, подогревать, усиливать и демонстрировать личным примером, куда направлять возникшие возмущение, негодование, ненависть, злобу, агрессию и надежду, являются, конечно, лидеры заражения. Таких лидеров разыскивают, покупают и готовят, подбирают из истории. Для них формируется соответствующий имидж и героика: «герой нашего времени», дерущийся с полицией, «символы моей страны», «у силы есть лица», герои фэнтэзи, потомки декабристов, борцы за правду и т.п. Заразительность примера должна создавать волну подражателей, что облегчается в сетевой толпе подбором людей соответствующей направленности и эмоциональной раскачкой участников толпы.

Последователи экстремистских идеалов нуждаются не только в примере, который их «вдохновит», но и в ситуации, которая подтолкнет и сделает невозможным иное развитие событий. Инсценировкой подталкивающих событий в организованной сетевой толпе особо занимаются провокаторы. Классический пример провокации — «задержание ребенка». Другой пример — задержание родителей, ребенок остается один: «Сказали, что их посадят. Родителей посадят. Что власть ругать нельзя. Там семья аполитичная. Девочка ничего и не знала». «Мне подруга написала вот это и мне буквально захотелось разреветься. Россия? Нет, б... четвертый рейх».

Всем понятно, что надо делать с таким государством? Это и есть суть провокации. Идея облекается в убедительную историю, которую должны пересказывать из уст в уста, наполняясь соответствующим зарядом эмоций в отношении государства.

Максимальное количество постов приходится на день выхода сетевой толпы в офлайн. Каждый пост — это психологическая поддержка и раскачка участников. Лидеры заражения должны обеспечить максимальное распространение единых оценок, переживаний, поступков.

По данным Е.А. Рабчевского и А.Н. Рабчевского, из 35 502 участников, вовлеченных в сетевую толпу под инфоповодом «Дворец Путина», только 500 (1,4%) имели значимое количество публикаций. Из них только первые 100 пользователей имеют уровень активности выше 20 публикаций. Оставшиеся 34,5 тыс. пользователей имели крайне низкую активность. Выявлено 32 наиболее влиятельных пользователя, работающих по инфоповоду «Дворец Путина» и 103 — по инфоповоду «Живе Беларусь» [23].

Через лидеров осуществляется организация сетей заражения, по которым будет распространяться кольцевая реакция. Стихийный вариант — это ставка на случай: какова будет интенсивность полученного заряда и пойдет ли он дальше или в силу обстоятельств сеть заражения затухнет и прервется. Иное дело, когда работает команда лидеров мнений, разгоняющая общую повестку по разным каналам, форумам и регионам, в разных формах, в определенном ритме, последовательности с задачей максимально широкого охвата аудитории и формирования толпы, готовой к выходу на «марш миллионов».

Идеальным вариантом организации сетей заражения является самоорганизация, а ее эффективным инструментом — игра. К увлекательной игре участники присоединяются сами, на пике популярности может возникнуть игровой бум с массовым вовлечением. Эксперименты со сценариями борьбы с властью, которые могут быть облечены в игровую форму, различные модификации офлайн-квестов, герои которых соревнуются между собой в выполнении заданий возрастающего уровня сложности: «Сломай систему!» — это попытки организации среди подростков сетей заражения идеологией политического экстремизма. На первом этапе подростка убеждают в эффективности протеста как способа решения проблем: просто скажи «я против!». На втором — организуют опыт совместного участия в интересном и повышающем самооценку подростка мероприятии — протесте. А дальше предлагают выделиться своим «игровым» вкладом в дело протеста.

Организованная сетевая толпа стала технологией перехода от обсуждения и эмоционального отреагирования отобранного контента, через управление восприятием и интенсивностью эмоциональных переживаний, организацию сетей заражения идеями, переживаниями, поступками к утверждению в сознании участников новой, в том числе и фейковой, реальности и их мобилизации для совершения массовых действий в офлайн.

Выводы

Методы, используемые для обеспечения общественной безопасности и правопорядка при работе с традиционной протестной, агрессивной или панической толпой, не могут обеспечить желаемую эффективность в случаях, когда субъектом массовых беспорядков становится организованная сетевая толпа. Нужны качественно иные подходы.

Сетевая толпа превратилась в инструмент конструирования воспринимаемой ее участниками реальности, формирования идентичности, групповых мнений и настроений с претензией на массовый охват аудитории.

Сетевая толпа может создавать для подрастающего поколения особую среду информационно-психологического воздействия, напоминающую секту. Участники сетевой группы превращаются в группу поддержки, образец правильных отношений и взглядов, лидеры — в гуру, призывающих к освобождению от диктата репрессивной власти через совершение поступков, нарушающих социальные и юридические нормы. Влияние прежних авторитетов осмеивается. Возникает классическая ситуация ресоциализации. Как следствие, молодежь сознательно нарушает нормы, идет на преступление, будучи убежденной в том, что творит благое дело, и будучи поддержана в этом другими участниками сети. Те же задержанные А. Навальный**** в России и Р. Протасевич в Белоруссии воспринимали свою профессиональную деятельность как аморальную и преступную? Многие ли в молодежной среде воспринимали их в таком качестве?

Активных участников всегда несоизмеримо меньше, чем молчаливой и лайкающей группы поддержки. Есть статистика, показывающая процент людей, готовых после адресных призывов выходить в офлайн. Другое дело, когда появляется активная и взаимно заражающая участников сетевая среда. Среда, которая становится референтной. Результат здесь — это и множество мелких сдвигов, находящихся в области индивидуального развития. Начал вспоминать о людях, акциях, слоганах, картинках — это тоже изменение, запоминается значимое. Важно то, что организованная сетевая толпа работает на долгосрочную перспективу. Это процесс формирования и поддержания постоянно действующей виртуальной среды, обеспечивающей медленно происходящие изменения в оценках, убеждениях, ценностях ее участников и их распространение. Поэтому представление о том, что знакомство в социальных сетях с экстремистскими материалами в единичных случаях приводит к следованию соответствующим инструкциям, а потому не представляет особых угроз, представляется упрощенным.

Сетевая толпа нашего времени стала организованной и обрела свойства субъектности. Наличие управляющего звена и групп в составе сетевой толпы позволяет вовлекать новых сторонников в соответствующую деятельность, отыскивать нужных людей, средства через многочисленные цепочки знакомых. Организованная деятельность участников сети может включать в себя совместное решение задач с использованием интеллектуального и организационного ресурса членов сетевой группы (коллективный разум, творчество, технологии краудсорсинга). Как отмечают А.Г. Караяни, Ю.М. Караяни, С.В. Цыганков, коммуникатор должен вдохновить добровольцев на создание соответствующего информационного продукта [15]. «“Лайковая психология”, жажда людей прославиться любым способом, в одночасье, не прилагая значительных усилий, создает широкую базу» для организации таких желающих, «добровольцев» в информационно-психологическом противоборстве. «Среди этих людей могут быть талантливые, творческие, авторитетные, а главное, “свои” люди. Представленность среди участников коммуникационных сетей разных социальных групп создает видимость, что в сообщениях звучит “глас народа”, выражающий его интересы» [15]. Но это уже психология группы, а не толпы.

Раньше шанс попасть в толпу был только на улице. Сегодня такая возможность стала постоянной посредством интернета, социальных сетей и мессенджеров. Появились люди, стойко отдающие предпочтение виртуальному миру в ущерб семье, друзьям, вплоть до образования соответствующих форм зависимости. Происходит ослабление традиционных социальных связей, разрушение социальных и даже психических норм. Сверхценность свободного и никому ничего не обязанного Я приводит к углублению процесса атомизации общества, нивелированию ценности сильных связей с близкими людьми, переориентации на слабые ситуативные связи с незнакомыми людьми в сети.

Мы помним, как во время перестройки говорили о необходимости разрушения совкового типа личности с приматом коллективного над частным, вытаскивания человека из среды тоталитарных демонстраций, митингов, парадов, освобождения индивидуальности от социального давления. И в чем же выразилась сегодня эта индивидуальность? В каком творчестве? В идентичности потребителя крутых брендов? В «чувствуй, делай, покупай, думай, как крутой тиктокер»? Это и есть объективные предпосылки к формированию роли современника как человека сетевой толпы, которые важно воспринимать как вызов.

Заключение

Что представляется важным сделать в этой связи?

1. Сетевая толпа превращается в угрозу, когда она становится средством индуцирования разрушительных эмоций, стимулирования и тиражирования деструктивных образцов поведения, индоктринации деструктивными идеологиями, инфраструктурой выстроенных связей для осуществления деструктивной деятельности. Психическое заражение — это древнейший психологический механизм, возникающий среди собравшихся людей в определенных обстоятельствах. Он может приводить к распространению тревоги, страха, паники, отчаяния, безысходности, ненависти, злобы, агрессии. Именно в этом эмоциональном поле самореализуются те лидеры заражения и рядовые пользователи, которые проявляют инициативу в продвижении экстремистской идеологии. Но психическое заражение может быть и механизмом передачи оптимизма, уверенности, интереса, симпатии, уважения, вдохновения, увлеченности. Представляется, что в этом направлении необходимо работать над управлением сетевой толпой. Не экстремистские лидеры, идеалы и практики должны быть объектами психического заражения, а герои, национальные ритуалы, образовательные и воспитательные практики, несущие нормативный заряд. Организация сетей заражения должна работать на утверждение и обеспечение правопорядка и общественной безопасности.

2. Нормативные акты важны, но сами по себе не изменят ситуацию в отношении противодействия экстремистской идеологии. Для этого нужно работать с общественным и групповым мнением, эмоциями, формирующимися в социальных сетях. Важно создать единое негативное отношение к различным формам отклоняющегося поведения. Страх утраты доверия должен стать важнейшим внутренним регулятором поведения гражданина. Тогда «мавроди» будут становиться социальными изгоями, а не депутатами.

3. Угроза информационному суверенитету возникает вследствие вынужденной игры на чужой территории и по навязанным правилам. Красивая, удобная оболочка и богатые коллекции всевозможного контента могут быть средством вовлечения граждан во вражескую, в том числе экстремистскую, идеологию. Необходимо создавать сетевые информационные площадки (коллекции фильмов, книг, игр, картин, фотографий, юмора, музыки...), которые будут играть по нашим правилам, и также использовать их для продвижения национальной культуры и традиционных ценностей. Еще в большей степени это касается продвижения отечественных энциклопедий и словарей. У нас были отличные мультимедийные проекты «Кирилла и Мефодия». Фактически же российским пользователям доступна только Википедия*.

4. Для того чтобы работать с детьми в детском саду, школе, с подростками — в колледже, институте, необходимо иметь соответствующее образование, справку об отсутствии судимости и др. Для работы в социальных сетях с молодежью ничего не нужно. Информирование, развлечение — это ответственные задачи по адекватной ориентации и воспитанию, которые могут приводить к дезориентации и деморализации граждан и общества, они не могут быть доверены непрофессионалам. Сфера развлечения должна стать неотъемлемой частью реализуемой государством культурной политики по воспитанию национальных ценностей.

5. Социальная сеть, которая нужна нашим детям и подросткам, должна стать аналогом дворцов пионеров, в которых решалась задача всестороннего формирования и развития личности. Социальная сеть должна вовлекать во всевозможные кружки и секции, реализующие творческие программы физического, художественного... воспитания, которые наконец-то начали появляться в ВК. Эти кружки, возглавляемые творческими педагогами, должны конкурировать между собой за интерес детей и подростков и сообразно результатам своей деятельности получать государственную поддержку для обеспечения максимальной доступности. Когда эти группы станут ведущими и охватят внимание подавляющей части своей целевой аудитории, тогда и проблема защиты от вовлечения в экстремистскую идеологию станет значительно менее острой.

Примечания

1 Шанхайская конвенция о борьбе с терроризмом, сепаратизмом и экстремизмом от 15 июня 2001 г. [Электронный ресурс]. URL: https://chel.sledcom.ru/upload/site88/document_file/ konvencia-sanhajskaao-borbe-s-terrorizmom-separatizmom-i-ekstremizmom-2001-g_d1.pdf (дата обращения: 05.10.2023).

2 Стратегия противодействия экстремизму в Российской Федерации до 2025 года (утв. Президентом РФ 28 ноября 2014 г., Пр-2753) // СПС «Консультант Плюс».

3 Доктрина информационной безопасности Российской Федерации (утв. Указом Президента РФ от 5 декабря 2016 г. № 646) // Рос. газ. 2016. 6 дек.

4 Непрофессионализм высшей пробы: политолог Корнилов о главе эстонского МИД и «булыжниках» [Электронный ресурс]. URL: https://politika.media/neprofessionalizm-vysshej-probypolitolog-kornilov-o-glave-estonskogo-mid-i-bulyzhnikah/ (дата обращения: 12.06.2023).

5 В журналистском расследовании украинского информационного издания «Голос Правды» от 13 ноября 2021 г. полковник СБУ в запасе Владимир Мулык рассказал о том, что украинские спецслужбы арендуют у «XServer», «Selectel», «Promtelecom» и других компаний сервера, на которых создаются виртуальные пользователи. «Новые виртуальные украинцы» ведут себя как живые люди, чтобы обходить всевозможные средства защиты. Они публикуют посты, комментарии, ведут страницу в соцсетях, YouTube-канал*. Согласно проведенному в 2021 г. исследованию активности ботов на Facebook***-страницах украинских медиа с наибольшим количеством подписчиков из Украины, наиболее активными оказались боты на страницах следующих СМИ: Obozrevatel** (34,7%), УНІАН** (30,6%) и Українська правда** (28,8%), а также РБК-Україна**, Gazeta.ua**, Цензор.Net.** Источник: Как украинские власти зачищают Сеть от неугодных? [Электронный ресурс]. URL: https://cpk.minsk.by/tpost/06h7ztz6z1-kak-ukrainskievlasti-zachischayut-set-o (дата обращения: 20.08.2023).

* Роскомнадзор: сайт нарушает законодательство РФ.

** Роскомнадзор: иностранный владелец ресурса нарушает закон РФ.

*** Принадлежат компании Meta, признанной экстремистской и запрещенной на территории России.

**** 25 января 2022 года внесён Росфинмониторингом в реестр террористов и экстремистов

Литература

  1. Артамонов Д. С. «Реабилитация» толпы: этика поведения в сетевом пространстве // Стратегические коммуникации в современном мире. Саратов: Издательство «Саратовский источник», 2018. С. 683–691.
  2. Бааль Н.Б. Политический экстремизм российской молодежи и технологии его преодоления: автореф. дис. д-ра политич. наук. Н. Новгород, 2012. 42 с.
  3. Бондаренко С.В. Социальная структура виртуальных сетевых сообществ. Ростов-на-Дону: Издательство РГУ, 2004. 320 с.
  4. Винник В.Д. Социальные сети как феномен организации общества: сущность и подходы к использованию и мониторинга // Философия науки. 2012. № 4 (55). С. 110–126.
  5. Гапич А.Э., Лушников Д.А. Технологии цветных революций. М.: Инфра-М, 2014.
  6. Губанов Д.А. «Социальные сети: модели информационного влияния, управления и противоборства» / Д. А. Губанов, Д. А. Новиков, А. Чхартишвили. М.: Издательство физико-математической литературы, 2010. 228 с.
  7. Докука С.В. Коммуникация в социальных онлайн-сетях как фактор протестной мобилизации в России: дис. ... канд. социол. наук. М., 2014.
  8. Забарин А.В. К проблеме информационного терроризма в социальных сетях // Медийные стратегии современного мира: Материалы одиннадцатой международной научно-практической конференции, Сочи, 01–04 ноября 2017 г. Сочи: Кубанский государственный университет, 2017. С. 62–64.
  9. Забарин А.В. Психологические основания информационной войны / А.В. Забарин, А.И. Ватулин // Информационные войны. 2018. № 1 (45). С. 38–44.
  10. Забарин А.В. Психология толпы и массовых беспорядков. М.: Юрайт, 2017. 211 с.
  11. Зорина Е.Г. Информационный суверенитет современного государства и основные инструменты его обеспечения // Изв. Сарат. ун-та. Нов. сер. Сер. Социология. Политология. 2017. Т. 17. Вып. 3. С. 345–348.
  12. Злоказов К.В. Радикализация представлений молодежи о роли религии в обществе методами когнитивной войны / К.В. Злоказов, А. Г. Караяни, Н.С. Прокурова // Психопедагогика в правоохранительных органах. 2022. Т. 27, № 3(90). С. 246–256.
  13. Кастельс М. Галактика Интернет: Размышления об Интернете, бизнесе и обществе. Екатеринбург: У-Фактория, 2004. 328 с.
  14. Ковальчук М.В. «Гибридно-информационные угрозы, технологии противодействия: Круглый стол «Психологическая оборона» «Борьба за историю — борьба за будущее» на Международном военно-техническом форуме «Армия-2021» [Электронный ресурс]. URL: https://www.rusarmyexpo.ru/business_program/ 4096/40470.html (дата обращения: 11.04.2023).
  15. Караяни А.Г., Караяни Ю.М., Цыганков С.В. Использование краудсорсинговых технологий в информационно-психологическом противоборстве в социальных сетях // Военный академический журнал. 2018. № 1 (17). С. 75–82.
  16. Караяни А. Г., Караяни Ю. М., Цыганков С.В. Мессенджер как орудие гибридной войны // Психология и педагогика служебной деятельности. 2020. №4. С. 172–174.
  17. Кашпур В.В., Чудинов С. И., Щекотин Е.В., Барышев А.А., Мундриевская Ю.О. Методологические проблемы идентификации экстремистских онлайн сообществ в социальных сетях (на примере компаративного анализа праворадикальных и исламистских сообществ) // Современные системы безопасности. Антитеррор: материалы конгрессной части ХIV Всероссийского специализированного форума (30–31 мая 2017 г.). Красноярск: СибЮИ МВД России, 2018. С. 7–10.
  18. Леонова О. Г. Алгоритм реализации стратегии «управляемого хаоса» // Информационные войны. 2018. № 2 (46). С. 38–45.
  19. Малакаев О.С. Экстремизм в социальных сетях // Вестник Института комплексных исследований аридных территорий. 2018. № 2 (37). С. 83–86.
  20. Невесенко Е.Д. Влияние виртуальных сетевых сообществ и сети интернет на развитие социальной активности молодежи : автореф. дис. ... канд. социол. наук. СПб., 2014.
  21. Новек Б. Wiki-правительство: Как технологии могут сделать власть лучше, демократию — сильнее, а граждан — влиятельнее. М.: Альпина Паблишер, 2012. 141 с.
  22. Пентленд А. Социальная физика. Как распространяются хорошие идеи: уроки новой науки. Москва: АСТ, 2018. 351 с.
  23. Рабчевский Е.А., Рабчевский А.Н. О некоторых аспектах структур пропаганды политического протеста в социальных сетях [Электронный ресурс]. URL: https://cyberleninka.ru/ article/n/o-nekotoryh-aspektah-struktur-propagandy-politicheskogo-protesta-v-sotsialnyh-setyah?ysclid=lp8g3pwzom406775039 (дата обращения: 10.03.2022).
  24. Расторгуев С.П., Литвиненко М.В. Информационные операции в сети Интернет. М.: АНО ЦСОиП, 2014. 128 с.
  25. Рейнгольд Г. Умная толпа: новая социальная революция. М.: «Фаир-пресс», 2006. 416 с.
  26. Социальные сети в России: цифры и тренды, осень 2022 [Электронный ресурс]. URL: https://br-analytics.ru/blog/social-media-russia-2022/?ysclid=ley8wefwuo258486340 (дата обращения: 21.02.2023).
  27. Сундиев И.Ю. Молодежные экстремистские организации: традиции и новые информационные технологии (криминологическая экспозиция явления) // Научный портал МВД России. 2009. № 4 (8). С. 68–76.
  28. Сундиев И.Ю., Смирнов А.А. Использование информационных сетей в экстремистской и террористической деятельности // Научный портал МВД России. 2014. № 1 (25). С. 84–91.
  29. Тапскотт Д., Уильямс Э.Д. Викиномика. Как массовое сотрудничество изменяет всё. М.: Best Business Books, 2008. 271 с.
  30. Ушкин С. Г. Теоретико-методологические подходы к изучению сетевой протестной активности: от «умной толпы» к «слактивизму» // Мониторинг общественного мнения: экономические и социальные перемены. 2015. № 3. С. 3–11.
  31. Хау Дж. Краудсорсинг. Коллективный разум как инструмент развития бизнеса. М.: Альпина Паблишер, 2012. 288 с.
  32. Щекотин Е.В. Феномен «атомарной гражданской войны»: терроризм одиночек как вызов современному миру // Исторические, философские, политические и юридические науки, культурология и искусствоведение. Вопросы теории и практики. 2016. № 12 (74): в 3-х ч. Ч. 2. C. 214–216.
  33. Шуровьески Д. Мудрость толпы. Почему вместе мы умнее, чем поодиночке, и как коллективный разум влияет на бизнес, экономику, общество и государство. М.: Манн, Иванов и Фербер, 2014 320 с.
  34. 198 methods of nonviolent action from The Politics of Nonviolent Action by Gene Sharp. Boston: Porter Sargent, 1973.
  35. An integrated approach to crowd psychology and public order policing / Stephen Reicher, Clifford Stott, Patrick Cronin, Otto Adang // Policing. 2004. Vol. 27. N 4. P. 558–572.
  36. An integration of enhanced social force and crowd control models for high-density crowd simulation / H. Kolivand, M.Sh. Rahim, M.Sh. Sunar [et al.] // Neural Computing & Applications. 2021. Vol. 33. N 11. P. 6095–6117.
  37. Cross J.R. The Challenge of Adolescent Crowd Research: Defining the Crowd / J. R. Cross, K. L. Fletcher // Journal of Youth and Adolescence. 2009. Vol. 38. N 6. P. 747–764.
  38. Gordon T. M. Crowd out or crowd in?: The effects of common interest developments on political participation in California // The Annals of Regional Science. 2003. Vol. 37. N 2. P. 203–233.
  39. Nickerson J.A. Problems, theories, and governing the crowd / J. A. Nickerson, R. Wuebker, T. Zenger // Strategic Organization. 2017. Vol. 15. N 2. P. 275–288.
  40. Nye J.S. Soft power: The means to success in world politics. Cambridge, MA: Public Affairs, 2004.
  41. Holbrook D., Taylor M. Terrorism as process narratives: A study of pre-arrest media usage and the emergence of pathways to engagement. Terrorism and Political Violence. 2017. Vol. 31. N 6. P. 1307–1326.

Источник: Забарин А.В. Психология сетевой толпы как субъекта политического экстремизма // Управленческое консультирование. 2024. №1. С. 23–45. doi: 10.22394/1726-1139-2024-1-23-45

-6