Добавить в корзину
Позвонить
Найти в Дзене
Войти
In ФИЗМАТ
11 тыс подписчиков
Подписаться
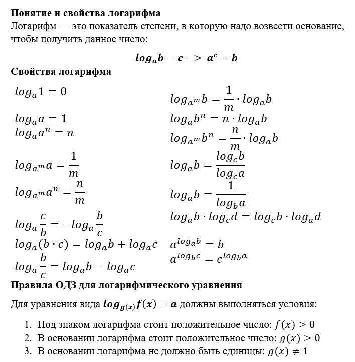
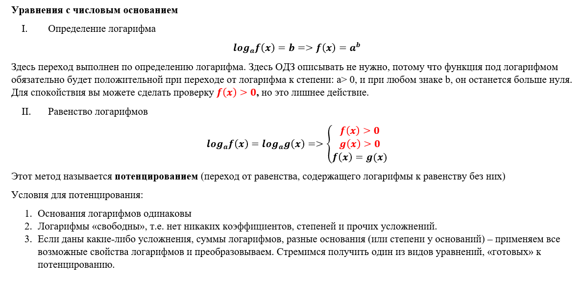
Шпаргалка для уравнений в №13 ЕГЭ по математике профильного уровня. Понятие и свойства логарифмов, основные правила решения уравнений
17 марта 2024
17 мар 2024
522
...
Читать далее
22
6
1275130734.1301.1776056751244.66503