Найти в Дзене
Войти
In ФИЗМАТ
10,6 тыс подписчиков
Подписаться
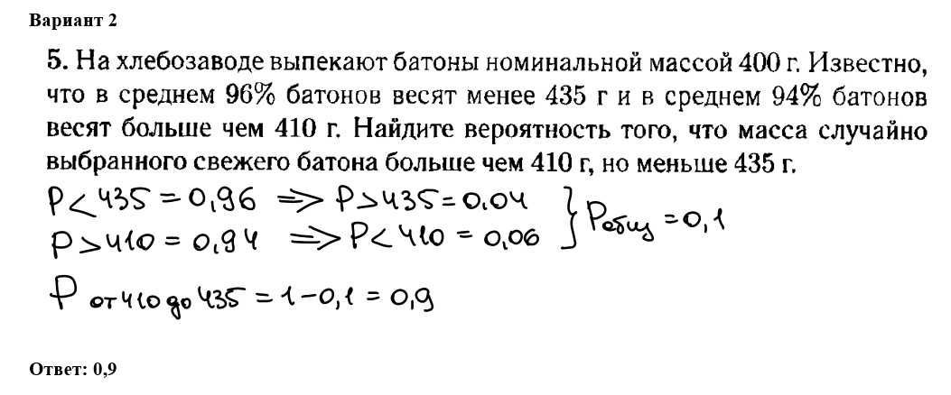
Все задания №5 (сложная вероятность) ЕГЭ по математике профильного уровня по сборнику Лысенко. 2024 год
13 марта 2024
13 мар 2024
4620
Взгляните на эти темы
1 сентября
Зарубежные вузы
Найти тему
Школы
Высшее образование
Профессиональная переподготовка
Тесты на внимательность
Обучение английскому языку
Вступительные экзамены в ВУЗы
Курсы китайского языка
Повышение квалификации
Подготовка к ЕГЭ
Интеллектуальные развлечения
Образование
Магистратура
Обучение математике
Всероссийская олимпиада школьников
Дополнительное образование
Подготовка к ВПР
Национальная технологическая олимпиада
Курсы дизайна
Подготовка к ЕГЭ
128,7 тыс интересуются
Следить за темой
81
4