Добавить в корзинуПозвонить
Найти в Дзене
RADIO INFO

Современные российские радиоконструкторы. Мощный двухполярный преобразователь с 12В до ±35В

Добрый день дорогие друзья. Сегодня мы поговорим об очень интересном радиоконструкторе от фирмы Мастер КИТ, который называется «Импульсный повышающий 12 В - ±35 В двухполярный автомобильный DC-DC преобразователь напряжения». Данный преобразователь позволяет питать усилительную и звуковоспроизводящую аппаратуру от бортовой сети автомобиля, но кроме этого я думаю что его можно успешно подключить к компьютерному блоку питания для питания мощных УНЧ напряжением ±35В . Вот так выглядит этот набор К сожалению этого конструктора уже нет продаже, и цену на него я сказать не смогу, но может кто из моих уважаемых читателей знает и напишет в комментарии. Преобразователь позволяет работать с нагрузкой общей мощностью до 200 Вт. Технические характеристики: Диапазон напряжений питания: DC 12...14 В;
Номинальное выходное напряжение: двухполярное DC ±35 В;
Частота преобразования: 45 кГц.
Максимальная выходная мощность: 200 Вт;
Максимальный ток нагрузки: 3 А;
Максимальный потребляемый ток: 27 А

Добрый день дорогие друзья.

Сегодня мы поговорим об очень интересном радиоконструкторе от фирмы Мастер КИТ, который называется «Импульсный повышающий 12 В - ±35 В двухполярный автомобильный DC-DC преобразователь напряжения». Данный преобразователь позволяет питать усилительную и звуковоспроизводящую аппаратуру от бортовой сети автомобиля, но кроме этого я думаю что его можно успешно подключить к компьютерному блоку питания для питания мощных УНЧ напряжением ±35В .

Вот так выглядит этот набор

  • Комплект поставки:
    Плата печатная;
    Набор радиодеталей;
    Моточек трубчатого припоя ПОС-61 (0,5 м);
    Моточек провода ПТВ-2, 0,8 мм (3 м);
    Набор метизов (М3);
    Инструкция по эксплуатации.

К сожалению этого конструктора уже нет продаже, и цену на него я сказать не смогу, но может кто из моих уважаемых читателей знает и напишет в комментарии.

Преобразователь позволяет работать с нагрузкой общей мощностью до 200 Вт.

Технические характеристики:

Диапазон напряжений питания: DC 12...14 В;
Номинальное выходное напряжение: двухполярное DC ±35 В;
Частота преобразования: 45 кГц.
Максимальная выходная мощность: 200 Вт;
Максимальный ток нагрузки: 3 А;
Максимальный потребляемый ток: 27 А;
Размеры устройства: 173 x 61 x 47 мм;
Общая масса набора: ~220 г.

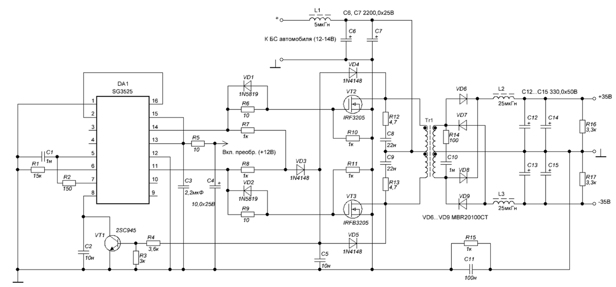
Принципиальная электрическая схема

-2

Преобразователь построен на микросхеме ШИМ-контроллера SG3525, которая преобразовывает постоянное входное напряжение в переменное напряжение высокой частоты. Через транзисторы VT2, VT3 напряжение поступает на импульсный трансформатор Tr1, который увеличивает его до необходимого значения. Частота преобразования - 45 кГц. Выходное напряжение выпрямляется диодами VD6...VD9 и сглаживается конденсаторами C12...C15. Дроссели L2, L3, сглаживают броски тока при зарядке конденсаторов и при кратковременных пиковых значениях тока в нагрузке. Дроссель L1 препятствует проникновению высокочастотных помех от преобразователя в бортовую сеть автомобиля. Включение преобразователя осуществляется подачей постоянного напряжения +12 В на выход 13 микросхемы при помощи клавишного выключателя (входит в комплект, на схеме не показан).

Собирается двухполярный автомобильный DC-DC преобразователь напряжения на печатной плате размером 173 x 61 мм

-3

Схема расположения элементов

-4

Подробный перечень всех компонентов

-5

Порядок изготовления дросселей:

1. Намотка дросселя L1.

1.1 Размотайте и распрямите входящий в комплект набора эмалированный провод.

1.2 Кусачками или бокорезами отрежьте пять равных кусков провода длиной 260мм каждый.

1.3 Сложите пять проводов вместе так, чтобы получилась плоская лента и полученной лентой произведите намотку на кольце до его заполнения, оставив для выводов дросселя по 10мм провода. Должно получиться 8-9 витков. Намотку постарайтесь произвести так, чтобы провод как можно плотнее прилегал к граням кольца.

1.4 После намотки выводы дросселя зачистите от лаковой изоляции и облудите паяльником.

2. Намотка дросселя L2 и L3.

1.2 От оставшегося провода отрежьте два куска длиной 500мм каждый.

1.3 Полученными проводами намотайте дроссели L2 и L3, оставив по 10мм провода для выводов дросселей. Намотка, как и в первом случае, должна производится таким образом, чтобы провод максимально плотно прилегал к поверхности кольца. Число витков в намотке — 23. Витки должны быть равномерно распределены по всей окружности кольца.

1.4 Выводы получившихся дросселей очистите от изоляции и облудите. После намотки дросселей можно приступать к монтажу преобразователя: установите и припаяйте резисторы и конденсаторы согласно сборочному чертежу, за исключением электролитических конденсаторов; установите и припаяйте панельку микросхемы DA1; установите и припаяйте диоды VD1...VD5; из обрезков выводов сформируйте, установите и припаяйте перемычки P1...P5, для перемычек P2...P5 используйте по два обрезка вывода, соединяя их пайкой; установите и припаяйте дроссели L1, L2, L3; установите и припаяйте трансформатор Tr1, рекомендуем следующий порядок установки трансформатора:

-6

1. Определите стороны первичной и вторичной обмотки трансформатора. Сделать это можно по количеству проводов в выводах обмоток. Первичная обмотка намотана 4-мя проводами, вторичная — 2-мя;

2. С помощью мультиметра определите начала и концы катушек первичной обмотки;

3. Отформуйте выводы трансформатора так, чтобы установить его на плату, как показано на рисунке

Подключать преобразователь к напряжению питания рекомендуется проводом сечением не менее 6 кв. мм.

Правильно собранный преобразователь в настройке не нуждается и начинает работать сразу после включения. Подключать преобразователь к бортовой сети рекомендуется проводом сечением не менее 5 кв. мм.

Единственным неясным моментом для повторения этого преобразователь напряжения является отсутствие данных по трансформатору:

  • Размеры и марка кольца
  • Количество витков обмоток
  • Диаметр проводов

Но я очень надеюсь, что может кто то из моих уважаемых читателей знает, и напишет об этом в комментарии.

На этом у нас сегодня все.
Рекомендую посмотреть
Подборку публикаций моего канала, где Вы найдете статьи по рассмотренной выше теме, и множество других материалов, которые могут быть Вам интересны и полезны. Ставьте лайки, комментируйте, подписывайтесь и заходите на мой канал, есть много интересной и нужной информации для радиолюбителей