Найти в Дзене
Войти
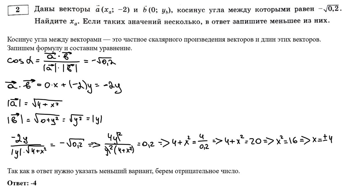
In ФИЗМАТ
11 тыс подписчиков
Подписаться
ЕГЭ по математике 2024 год. Профильный уровень. Ященко, 36 вариантов. Вариант 28. Разбор
20 февраля 2024
20 фев 2024
497
...
Читать далее
Подготовка к ЕГЭ
128,7 тыс интересуются
Следить за темой
35
1
614643549.858.1775624581048.90877