Найти в Дзене
ТЭК Спецраз

Правовая база негабаритных перевозок

Общий обзор основных нормативных актов, которые регламентируют перевозки крупногабаритных и тяжеловесных транспортных средств в России. Если вы занимаетесь негабаритной логистикой, эта статья может быть полезной для получения более глубокого понимания того, какие законы действуют в сфере негабаритных перевозок. Сферу негабаритных перевозок регламентирует целый ряд нормативно-правовых актов разного уровня: федеральные законы и кодексы, постановления правительства и приказы Минтранса. На приведенной схеме можно получить общее представление о том, как устроено регулирование КТГ в России. Если перейти по ссылке, схема откроется в формате pdf с кликабельными ссылками на все нормативно-правовые акты. Негабаритную логистику затрагивают: Основной федеральный закон для негабаритчика - №257-ФЗ "О дорогах и дорожной деятельности в РФ", в который регулярно вносятся разные поправки. Основные положения, касающиеся КТГ, раскрываются в статье 31. Эта статья фиксирует: Федеральный закон №127-ФЗ "О го
Оглавление

Общий обзор основных нормативных актов, которые регламентируют перевозки крупногабаритных и тяжеловесных транспортных средств в России.

Если вы занимаетесь негабаритной логистикой, эта статья может быть полезной для получения более глубокого понимания того, какие законы действуют в сфере негабаритных перевозок.

фото Shutterstock
фото Shutterstock

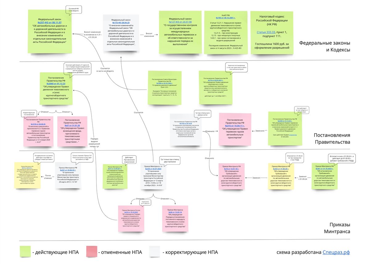
Общая схема

Сферу негабаритных перевозок регламентирует целый ряд нормативно-правовых актов разного уровня: федеральные законы и кодексы, постановления правительства и приказы Минтранса.

На приведенной схеме можно получить общее представление о том, как устроено регулирование КТГ в России. Если перейти по ссылке, схема откроется в формате pdf с кликабельными ссылками на все нормативно-правовые акты.

Схема нормативных правовых актов для перевозок негабарита. Доступна в высоком разрешении по адресу https://spcrz.ru/npa.pdf
Схема нормативных правовых актов для перевозок негабарита. Доступна в высоком разрешении по адресу https://spcrz.ru/npa.pdf

Федеральные законы и кодексы

Негабаритную логистику затрагивают:

  • Федеральный закон №257-ФЗ "О дорогах и дорожной деятельности в РФ";
  • Федеральный закон №127-ФЗ "О государственном контроле за осуществлением международных автомобильных перевозок";
  • КоАП РФ, статья 12.21.1 - о нарушении правил движения КТГ транспорта;
  • Налоговый кодекс РФ, статья 333.33 - о госпошлине за выдачу разрешений.

Основной федеральный закон для негабаритчика - №257-ФЗ "О дорогах и дорожной деятельности в РФ", в который регулярно вносятся разные поправки. Основные положения, касающиеся КТГ, раскрываются в статье 31.

Эта статья фиксирует:

  • основные термины и определения;
  • обязует возить негабарит только с разрешениями;
  • устанавливает, что должно входить в правила перевозок КТГ;
  • регламентирует основные положения о выдаче разрешений на негабарит;
  • а также определяет основные принципы весового и габаритного контроля.

Федеральный закон №127-ФЗ "О государственном контроле за осуществлением международных автомобильных перевозок" устанавливает правила выдачи допусков к международным перевозкам для российских перевозчиков (без него нельзя оформить разрешение на негабарит по РФ в международном направлении), а также в статье 3 обязует оформлять разрешения на движение КТГ транспорта.

В том числе, с 1 марта 2024 года это требование касается и перевозок контейнеров с делимым грузом, если транспорт с таким контейнером превышает нормативы по общей массе. Раньше такие перевозки сталкивались с непреодолимым препятствием - отсутствием легальной возможности оформить разрешение. С марта 2024 года оно устранено.

КоАП РФ в статье 12.21.1 устанавливает штрафы за движение по автодорогам крупногабаритного или тяжеловесного транспорта без оформленных разрешений. Штрафы доходят до 400 000 рублей в зависимости от степени превышения допустимых норм.

Налоговый кодекс в статье 333.33, пункт 1, подпункт 111 устанавливает размер государственной пошлины за выдачу разрешений.

Постановления Правительства

Основной нормативный акт, которое нужно знать перевозчику негабарита - это Постановление Правительства №2060 от 01.12.23, которое детально описывает правила движения тяжеловесного и (или) крупногабаритного транспортного средства.

Этими правилами устанавливаются:

  • основные термины и определения, используемые в законе;
  • допустимые весогабаритные параметры разных типов транспортных средств;
  • порядок выдачи разрешений на перевозку негабарита;
  • размер ущерба дорогам от проезда тяжеловесов и порядок возмещения этого ущерба;
  • требования к движению крупногабаритной сельхозтехники;
  • а также порядок ведения реестра разрешений и порядок взаимодействия дорожных ведомств.

Правила дорожного движения в РФ, которые тоже установлены Постановлением Совета министров и Правительством РФ, описывают лишь некоторые особенности движения негабарита по дорогам. В пункте 23.5 они ссылаются как раз на 257-ФЗ, а в разделе "Основные положения по допуску транспортных средств к эксплуатации" регламентируют правила использования опознавательных знаков для КТГ транспорта.

Помимо постановления №2060 еще немаловажным для перевозчика является Постановление Правительства №2200 "Об утверждении Правил перевозок грузов автомобильным транспортом", в котором раскрываются принципы осуществления любых автоперевозок, в том числе и негабаритных.

Есть еще короткое Постановление Правительства РФ №710 от 04.05.2021 г. "Об утверждении Правил движения тяжеловесных и (или) крупногабаритных транспортных средств в зоне автоматического весового и габаритного контроля транспортных средств", которое, как понятно из названия, регламентирует как нужно действовать на рамках АСВГК.

Приказы Минтранса

На уровне приказов министерства после весенней законодательной реформы 2024 года осталось не так много нормативных актов, которые касаются негабаритных перевозок.

Основной - это Приказ Минтранса №343 "Об утверждении Требований к организации движения по автомобильным дорогам тяжеловесного и (или) крупногабаритного транспортного средства". Он действует до 1 сентября 2024 года, после чего заменяется Приказом Минтранса РФ №361 от 31.10.2023 г.

В этом приказе устанавливаются следующие положения:

  • об оснащении КТГ транспорта и о требованиях к его техническому состоянию;
  • о требованиях к автомобилям прикрытия, сопровождающими негабаритный транспорт по дорогам РФ - об их оснащении и правилах применения сопровождения;
  • о проектах организации дорожного движения (ПОДД) - регламентируется содержание таких проектов и требования к фотоматериалам.

Также негабаритчиков (впрочем, как и остальных грузоперевозчиков) касается Приказ Минтранса РФ №211 "Об утверждении Порядка осуществления временных ограничений или прекращения движения транспортных средств по автомобильным дорогам федерального значения и частным автомобильным дорогам". В этом приказе раскрывается порядок, по которому вводятся временные ограничения на дорогах на период ремонтов и просушки.

Заключение

В статье приведена лишь общая информация о законодательстве для негабарита. Мы постоянно отслеживаем изменения в нем и подробно разбираем все новшества.

Подписывайтесь на наш канал, чтобы не пропустить новые статьи о негабаритных перевозках.

Удачи на дорогах!
Всегда ваш спец по перевозкам негабарита,
ТЭК Спецраз

Коммерческое предложение по оформлению спецразрешений от ТЭК Спецраз
Коммерческое предложение по оформлению спецразрешений от ТЭК Спецраз

👆 Узнайте подробности в WhatsApp / Telegram прямо сейчас - ответим сразу.