Найти в Дзене
3DTODAY

Американские ученые напечатали функциональные ткани мозга

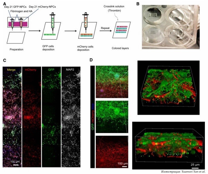
Исследователи из Университета Висконсина в Мэдисоне разработали методику 3D-печати нервных тканей для изучения различных расстройств, включая болезни Альцгеймера и Паркинсона. Типичный метод биопечати подразумевает послойное нанесение гидрогелей, засеянных живыми клетками, с дальнейшим созреванием в функциональные ткани. Ученые Университета Висконсина в Мэдисоне несколько изменили технологию, выращивая образцы по горизонтали, а не вертикали. Это позволило использовать более мягкие гидрогели, способствующие прорастанию аксонов и формированию нейронных сетей. «Это может стать чрезвычайно мощной моделью, которая поможет понять, как взаимодействуют клетки и части человеческого мозга, и изменить наш взгляд на биологию стволовых клеток, нейробиологию и патогенез многих неврологических и психиатрических расстройств. Наши ткани остаются относительно тонкими, и это позволяет нейронам получать достаточно кислорода и нутриентов из питательной среды», — рассказал профессор нейробиологии и невролог

Исследователи из Университета Висконсина в Мэдисоне разработали методику 3D-печати нервных тканей для изучения различных расстройств, включая болезни Альцгеймера и Паркинсона.

Типичный метод биопечати подразумевает послойное нанесение гидрогелей, засеянных живыми клетками, с дальнейшим созреванием в функциональные ткани. Ученые Университета Висконсина в Мэдисоне несколько изменили технологию, выращивая образцы по горизонтали, а не вертикали. Это позволило использовать более мягкие гидрогели, способствующие прорастанию аксонов и формированию нейронных сетей.

«Это может стать чрезвычайно мощной моделью, которая поможет понять, как взаимодействуют клетки и части человеческого мозга, и изменить наш взгляд на биологию стволовых клеток, нейробиологию и патогенез многих неврологических и психиатрических расстройств. Наши ткани остаются относительно тонкими, и это позволяет нейронам получать достаточно кислорода и нутриентов из питательной среды», — рассказал профессор нейробиологии и неврологии Су-Чхунь Чжан.

-2

Клетки в полученных 3D-печатных тканях прорастают через гидрогель и формируют соединения вдоль и поперек слоев. Ученые создали имитаторы коры головного мозга и «полосатого тела» — серого вещества в полушариях переднего мозга. Методика обеспечивает повышенную точность в плане типа и расположения клеток, чем у обычных искусственно выращенных органоидов.

Получаемые образцы могут быть использованы в изучении синдрома Дауна, болезней Альцгеймера и Паркинсона, а также тестировании перспективных медицинских препаратов. Доклад научной команды опубликован в журнале Cell Stem Cell.

Ранее о 3D-печати образцов живых тканей с использованием нервных клеток сообщали ученые Оксфордского университета и австралийского Университета Монаша.

А у вас есть интересные новости? Поделитесь с нами своими разработками, и мы расскажем о них всему миру! Ждем ваши идеи по адресу news@3Dtoday.ru.