Найти в Дзене
RADIO INFO

Современные зарубежные радиоконструкторы. DIY KIT любительского радиоприемника SSB на 21 МГц

Добрый день дорогие друзья. В очередной раз просматривая предложения по радиоконструкторам для сборки радиолюбителями, я попал в очень интересный Таиландский интернет магазин, где предлагается довольно обширный ассортимент различных наборов для сборки радиолюбителями. Заинтересовал меня простой в сборке DIY KIT любительского радиоприемника SSB на 21 МГц Цена этого радиоконструктора 450,00 бат, 1 Таиландский бат по нынешнему курсу 2,57 Российского рубля, что составляет 1156 руб. Купить этот DIY KIT по известным всем причинам в нынешнее время не представляется возможным, но тем не менее я постараюсь до моих читателей донести все необходимое, чтобы они при желании могли самостоятельно укомплектоваться и собрать этот радиоприемник, тем более что дефицитных деталей приемник не содержит, и все они включая микросхемы и кварцы есть на AliExpress, а также и в наших магазинах типа Чип и ДИП, только подороже. Схема любительского радиоприемника SSB на 21 МГц Приемник предназначен для сигнала SSB

Добрый день дорогие друзья.

В очередной раз просматривая предложения по радиоконструкторам для сборки радиолюбителями, я попал в очень интересный Таиландский интернет магазин, где предлагается довольно обширный ассортимент различных наборов для сборки радиолюбителями. Заинтересовал меня простой в сборке DIY KIT любительского радиоприемника SSB на 21 МГц

Цена этого радиоконструктора 450,00 бат, 1 Таиландский бат по нынешнему курсу 2,57 Российского рубля, что составляет 1156 руб. Купить этот DIY KIT по известным всем причинам в нынешнее время не представляется возможным, но тем не менее я постараюсь до моих читателей донести все необходимое, чтобы они при желании могли самостоятельно укомплектоваться и собрать этот радиоприемник, тем более что дефицитных деталей приемник не содержит, и все они включая микросхемы и кварцы есть на AliExpress, а также и в наших магазинах типа Чип и ДИП, только подороже.

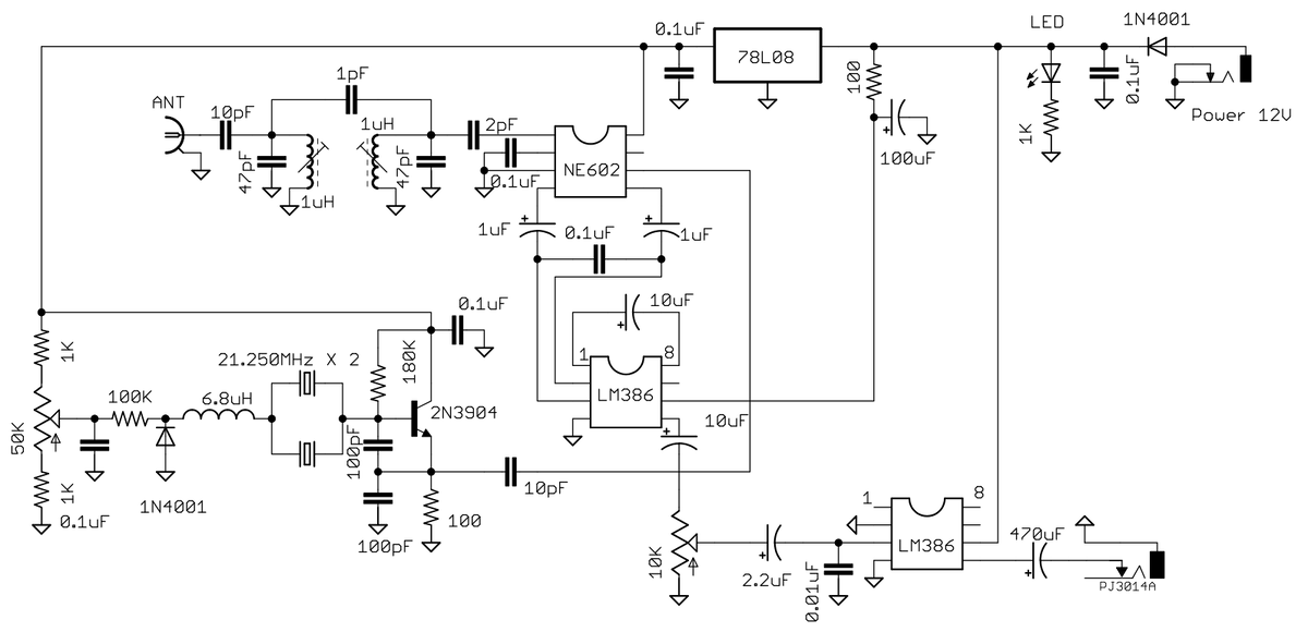
Схема любительского радиоприемника SSB на 21 МГц

-2

Приемник предназначен для сигнала SSB. При использовании деталей, входящих в комплект он может принимать радиолюбительские станции на частотах примерно 21,197 – 21,237 МГц. Этот диапазон частот можно перестраивать путем изменения номиналов деталей (замена кварца на другое значение в пределах 21 МГц и увеличение или уменьшение номинала катушки). Этот приемник можно использовать с наушниками или небольшими динамиками сопротивлением 8 Ом. Напряжением питания 12-13,8 В. Для снижения помез следует использовать качественный блок питания или аккумулятор. Антенна должна быть дипольной антенной 21 МГц. Частота 21 МГц хорошо принимается в дневное время.

Применяемые детали

  • C 0,1 мкФ = 104
  • C 0,01 мкФ = 103
  • C 100 пФ = 101
  • C 10 пФ = 10
  • C 1 пФ = 1
  • C 47 пФ = 47
  • C 2 пФ = 2
  • R 100 = Коричневый, Черный, Коричневый, Золотой
  • R 100K = Коричневый, Черный, Желтый, Золотой
  • R 1 K = Коричневый, Черный, Красный, Золотой
  • R 180K = Коричневый, Серый, Желтый, Золотой
  • Дроссель 6.8uH = Синий, Серый, Золотой, Золотой
  • Катушки 1uH в наборе готовые, и их придется изготовить самостоятельно, на каркасах с сердечником от коротковолновых приемников. В интернете есть калькуляторы по расчету таких катушек.

Собирается приемник на печатной плате

-3

Расположение деталей на печатной плате

-4

По приведенным выше данным, развести и изготовить печатную плату не составит большого труда.

Приемник в собранном виде.

-5

На этом у нас сегодня все.
Рекомендую посмотреть
Подборку публикаций моего канала, где Вы найдете статьи по рассмотренной выше теме, и множество других материалов, которые могут быть Вам интересны и полезны. Ставьте лайки, комментируйте, подписывайтесь и заходите на мой канал, есть много интересной и нужной информации для радиолюбителей.