Добавить в корзинуПозвонить
Найти в Дзене

Как поменять фон рабочего пространства в blender 4.0.2

Всем привет! Когда я работала в программе AutoCad фон рабочего пространства у меня был обычно белый. Поэтому мне было непривычно, что по умолчанию blender предлагает темный фон и я решила его сменить на привычный белый. Если кому-то хочется поэкспериментировать и выбрать для себя другой фон, то в этой статье я покажу, где можно найти предлагаемые программой фоны. В самом верху слева (я выделила их в красный прямоугольник) находим топ вкладок, которые встречаются практически в любой другой программе и имеют общие функции. Это File, Edit, Render, Windows, Help (Файл/Правка/Рендеринг/Окно/Справка). Выбираем Edit/Preferences (Правка/Настройки): Во всплывающем окне "Blender Preference"/"Параметры Blender" выберем вторую вкладку Themes /Темы. Справа напротив вкладки Themes/Темы в самом верху находим Presets/Предустановки. Нажимаем на галочку, которая находится напротив справа (как над желтой стрелкой) После нажатия раскроется список предлагаемых тем. Я выбрала White/Белый: После сохранени

Всем привет!

Когда я работала в программе AutoCad фон рабочего пространства у меня был обычно белый. Поэтому мне было непривычно, что по умолчанию blender предлагает темный фон и я решила его сменить на привычный белый.

Если кому-то хочется поэкспериментировать и выбрать для себя другой фон, то в этой статье я покажу, где можно найти предлагаемые программой фоны.

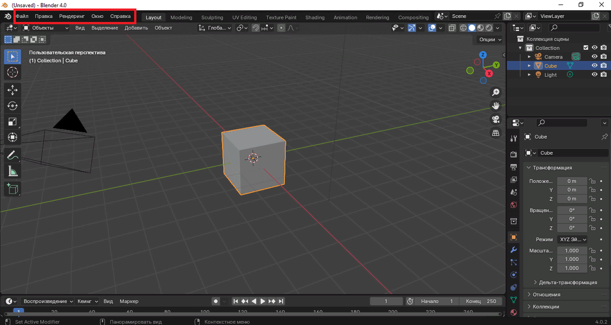
В самом верху слева (я выделила их в красный прямоугольник) находим топ вкладок, которые встречаются практически в любой другой программе и имеют общие функции. Это File, Edit, Render, Windows, Help (Файл/Правка/Рендеринг/Окно/Справка).

Выбираем Edit/Preferences (Правка/Настройки):

Во всплывающем окне "Blender Preference"/"Параметры Blender" выберем вторую вкладку Themes /Темы.

Справа напротив вкладки Themes/Темы в самом верху находим Presets/Предустановки. Нажимаем на галочку, которая находится напротив справа (как над желтой стрелкой)

После нажатия раскроется список предлагаемых тем. Я выбрала White/Белый:

После сохранения и закрытия окна получила желаемый результат:

-5

Статья оказалась для вас полезной? Ставьте лайк и не забудьте подписаться!

Как узнать, какая у вас версия Blender установлена?

Как поменять язык программы?

Как сохранить новые настройки?

Все это читайте в статье: Как поменять язык в программе blender 4.0

Читайте здесь подробную инструкцию как немного изменить примитив и сделать первый рендер:

Урок 1. Используя цилиндр, камеру и свет создать свою первую картинку в blender 4.0.2, подобную картинке ниже.

-6