Добавить в корзинуПозвонить
Найти в Дзене
PRACTICAL ELECTRONICS

Авторегулирование мощного вентилятора по температуре на датчике LM34

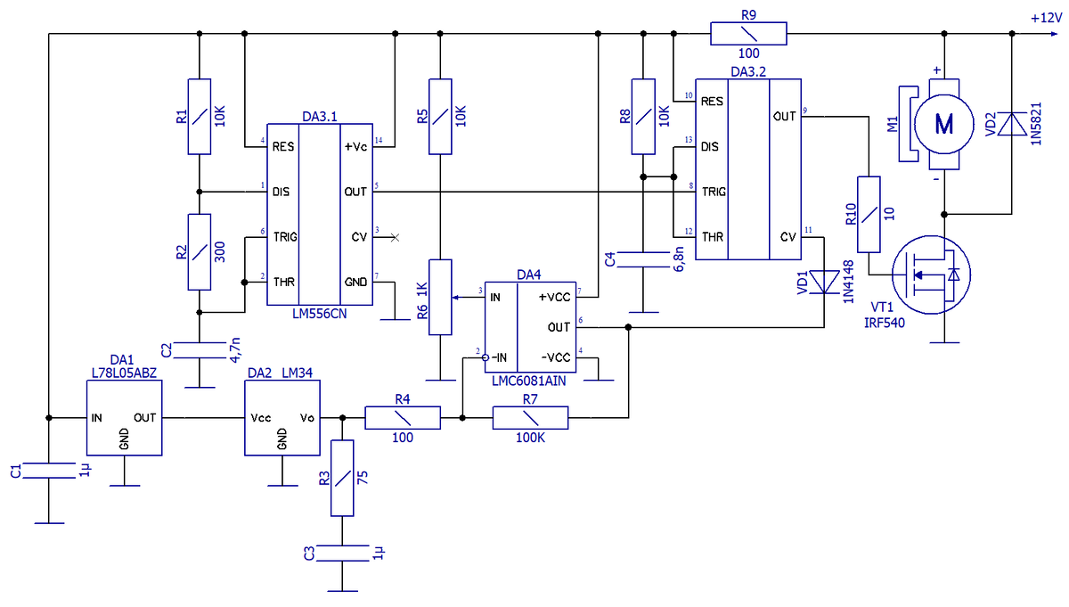
Когда мне для системы отопления потребовался мощный вентилятор, начинающий нагнетать тёплый воздух от калорифера в теплицу при понижении температуры ниже заданного порога (от 15 до 24 °С), то я решил приспособить для этого 12-вольтовый 150-ваттный электродвигатель с вентилятором от автомобиля, и разработал схему системы авторегулирования. В схеме использован сдвоенный интегральный таймер LM556CN. Но можно применить и два обычных таймера типа NE555. На одной части таймера DA3.1 собран задающий генератор частотой около 3 кГц, а на второй DA3.2 – широтно-импульсный модулятор (ШИМ), выход которого через мощный ключ на МОП-транзисторе VT1 (IRF540) управляет частотой вращения электродвигателя M1. В качестве датчика температуры в схеме использована специализированная ИМС LM34. Это прецизионный датчик температуры, откалиброванный в градусах Фаренгейта. Датчик имеет линейный выход 10,0 мВ/°F, рассчитан на полный диапазон от -50° до 300° F (-45,5…149°С) и работает с напряжением питания от 5 до
Оглавление

Назначение

Когда мне для системы отопления потребовался мощный вентилятор, начинающий нагнетать тёплый воздух от калорифера в теплицу при понижении температуры ниже заданного порога (от 15 до 24 °С), то я решил приспособить для этого 12-вольтовый 150-ваттный электродвигатель с вентилятором от автомобиля, и разработал схему системы авторегулирования.

Схема электрическая

Схема электрическая принципиальная авторегулирования мощного вентилятора по температуре на датчике LM34
Схема электрическая принципиальная авторегулирования мощного вентилятора по температуре на датчике LM34

В схеме использован сдвоенный интегральный таймер LM556CN. Но можно применить и два обычных таймера типа NE555.

На одной части таймера DA3.1 собран задающий генератор частотой около 3 кГц, а на второй DA3.2 – широтно-импульсный модулятор (ШИМ), выход которого через мощный ключ на МОП-транзисторе VT1 (IRF540) управляет частотой вращения электродвигателя M1.

В качестве датчика температуры в схеме использована специализированная ИМС LM34. Это прецизионный датчик температуры, откалиброванный в градусах Фаренгейта. Датчик имеет линейный выход 10,0 мВ/°F, рассчитан на полный диапазон от -50° до 300° F (-45,5…149°С) и работает с напряжением питания от 5 до 30 вольт.

Датчик температуры формирует на своем выходе постоянное напряжение, пропорциональное температуре окружающего воздуха, выраженное в градусах Фаренгейта с коэффициентом 10, т.е., например, 600 мВ при температуре 60°Ф.

Фильтр R3C3 сглаживает возможные помехи при удаленном расположении датчика от остальной схемы и соединении неэкранированной парой проводов.

Инвертирующий УПТ на ОУ DA4 (LMC6081) одновременно сравнивает напряжение датчика с пороговым, задаваемым подстроечным резистором R6, и при чрезмерном понижении температуры так (через диод VD1) изменяет напряжение на управляющем входе (11) DA3.2, чтобы увеличение ширины импульсов ШИМ привело к увеличению частоты вращения вентилятора и подогрело воздух в парнике.

Диод VD1 предотвращает нештатное превышение напряжения на выводе 11 DA3.2 уровня 2/3 напряжения питания, при котором нарушается штатная логика работы интегрального таймера.

Печатная плата для схемы приведена ниже.

Печатная плата для схемы управления вентилятором авторегулирования мощного вентилятора по температуре на датчике LM34
Печатная плата для схемы управления вентилятором авторегулирования мощного вентилятора по температуре на датчике LM34