Добавить в корзинуПозвонить
Найти в Дзене

Задача по физике из отборочного тура олимпиады "Покори Воробьёвы горы!"

Один мой ученик поделился со мной условиями задач, которые он решал в этом году на отборочном туре олимпиады "Покори Воробьёвы горы!". Эта олимпиада ассоциирована с МГУ, поэтому на заставке у меня сегодня Михаил Васильевич Ломоносов. Условие задачи следующее. В схеме, показанной на рисунке, все источники и амперметр идеальные, в ВАХ (вольт-амперная характеристика) диода описывается выражением I(U) = U/2*(3+U/2.4). Найдите силу тока через амперметр. Решил разобрать для вас эту задачу, так как очень уж она мне понравилась. Объясню почему. Дело в том, что обычно, глядя на такие схемы, кажется, что это что-то очень сложное, придётся писать какие-нибудь правила Кирхгофа, решать сложные системы уравнений. Но в данном конкретном случае из-за того, что в цепи есть идеальный амперметр, обладающий нулевым сопротивлением, ситуация упрощается до безобразия. Действительно, рассмотрим ток через самый левый резистор. Ток всегда протекает по тому пути, где нет сопротивления (через так называемую "зако

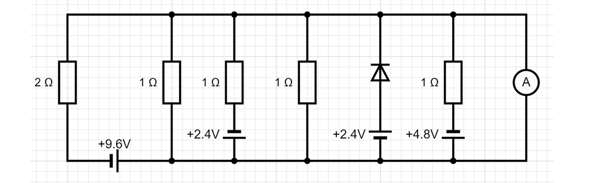
Один мой ученик поделился со мной условиями задач, которые он решал в этом году на отборочном туре олимпиады "Покори Воробьёвы горы!". Эта олимпиада ассоциирована с МГУ, поэтому на заставке у меня сегодня Михаил Васильевич Ломоносов. Условие задачи следующее.

В схеме, показанной на рисунке, все источники и амперметр идеальные, в ВАХ (вольт-амперная характеристика) диода описывается выражением I(U) = U/2*(3+U/2.4). Найдите силу тока через амперметр.
-2

Решил разобрать для вас эту задачу, так как очень уж она мне понравилась. Объясню почему. Дело в том, что обычно, глядя на такие схемы, кажется, что это что-то очень сложное, придётся писать какие-нибудь правила Кирхгофа, решать сложные системы уравнений. Но в данном конкретном случае из-за того, что в цепи есть идеальный амперметр, обладающий нулевым сопротивлением, ситуация упрощается до безобразия.

Действительно, рассмотрим ток через самый левый резистор. Ток всегда протекает по тому пути, где нет сопротивления (через так называемую "закоротку"), поэтому ему нет никакого смысла протекать по другим участкам, где есть хоть какое-то сопротивление, он потечёт только через амперметр. Поэтому для этого тока у нас получается отдельная "подсхема":

-3

Тогда найти величину этого тока очень просто: нужно лишь разделить ЭДС в этой "подсхеме" на её полное сопротивление, которое равно 2 Ом (так как источник тоже идеальный и у него нет внутреннего сопротивления). Точно также нужно поступить со всеми остальными "подсхемами", в которых есть источники. Чуть посложнее будет с диодом, но его ВАХ нам известна, поэтому вычисляем ток через него также без проблем:

-4

Тогда суммарный ток через амперметр равен I_A = I_1 + I_2 + I_3 - I_4 = 7.2 A. Ток I_4 взят с минусом, так как его направление противоположно остальным. И это правильный ответ.

Вот такая задача по физике из отборочного тура олимпиады "Покори Воробьёвы горы!" Если вам требуется подготовка к олимпиадам по физике и математике, обращайтесь ко мне. Я являюсь репетитором и среди моих учеников есть призёры олимпиад самого разного уровня, как российских, так и международных. Информацию обо мне и моих занятиях вы найдёте на сайте: https://yourtutor.info/.